| |
RESOLUCIÓN 166 DE 2015
(Junio 11)
"Por la cual se modifica el Manual específico de Funciones y Competencias laborales para los empleos de la Planta de Personal del Fondo de Vigilancia y Seguridad de Bogotá".
MANUAL ESPECÍFICO DE FUNCIONES Y COMPETENCIAS LABORALES
FONDO DE VIGILANCIA Y SEGURIDAD DE BOGOTÁ D.C.
2015
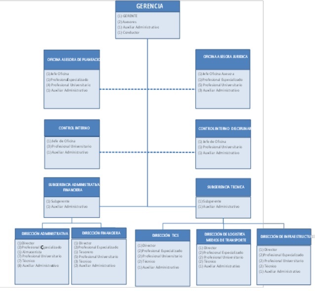
ORGANIGRAMA DEL FONDO DE VIGILANCIA Y SEGURIDAD DE BOGOTÁ D.C.
PLANTA DE PERSONAL ESTABLECIDA EN EL ACUERDO 006 DEL 12 DE AGOSTO DE 2014
|
PLANTA DEL FVS |
|
DENOMINACIÓN DEL EMPLEO |
CÓDIGO |
GRADO |
No. DE CARGOS |
|
DESPACHO GERENCIA |
|
Gerente General |
050 |
09 |
1 |
|
Auxiliar Administrativo |
407 |
24 |
1 |
|
Conductor |
480 |
05 |
1 |
|
NIVEL ASESOR |
|
Asesor |
105 |
04 |
2 |
|
PLANTA GLOBAL |
|
NIVEL DIRECTIVO |
|
Subgerente Administrativo |
084 |
07 |
1 |
|
Subgerente Técnico |
084 |
07 |
1 |
|
Jefe de Oficina |
006 |
06 |
2 |
|
Director Administrativo |
009 |
05 |
5 |
|
NIVEL ASESOR |
|
Jefe Oficina Asesora |
115 |
07 |
2 |
|
NIVEL PROFESIONAL |
|
Profesional Especializado |
222 |
30 |
12 |
|
Tesorero General |
201 |
30 |
1 |
|
Profesional Universitario |
219 |
16 |
31 |
|
Almacenista General |
215 |
30 |
1 |
|
NIVEL TÉCNICO |
|
Técnico Operativo |
314 |
14 |
6 |
|
Técnico Administrativo |
367 |
12 |
10 |
|
NIVEL ASISTENCIAL |
|
Auxiliar Administrativo |
407 |
20 |
21 |
|
TOTAL DE CARGOS |
98 |
MATRIZ DE REQUISITOS
|
CÓDIGO |
GRADO |
No. DE CARGOS |
ÁREA |
ESTUDIO |
FORMACIÓN ACADÉMICA |
EXPERIENCIA |
|
050 |
09 |
1 |
GERENCIA GENERAL |
Tp.; Tpost. |
Título profesional en:
Derecho; correspondiente al núcleo básico del conocimiento del derecho y afines.
Administración de Empresas; Administración Pública; correspondiente al núcleo básico del conocimiento de la administración.
Contaduría Pública; correspondiente al núcleo básico del conocimiento de Contaduría Pública.
Ingeniería Industrial; correspondiente al núcleo básico del conocimiento de la Ingeniería Industrial y Afines.
Economía; correspondiente al núcleo básico del conocimiento de Economía.
Título de posgrado relacionado con las funciones del cargo. |
60 MESES, EXP PROF O DOC. |
|
105 |
04 |
1 |
GERENCIA GENERAL |
Tp.; Tpost. |
Título profesional en:
Derecho; correspondiente al núcleo básico del conocimiento del derecho y afines.
Título de posgrado relacionado con las funciones del cargo. |
30M, EXP PROF O DOC. |
|
105 |
04 |
1 |
GERENCIA GENERAL |
Tp.; Tpost. |
Título profesional en:
Comunicación Social, Periodismo y Afines correspondiente al núcleo básico del conocimiento en Ciencias Sociales y Humanas.
Título de posgrado relacionado con las funciones del cargo. |
30M, EXP PROF O DOC. |
|
407 |
24 |
1 |
GERENCIA GENERAL |
DB |
Diploma de bachiller en cualquier modalidad. |
3 A, EXP REL. |
|
480 |
05 |
1 |
GERENCIA GENERAL |
4EBS |
Aprobación de cuatro (4) años educación básica secundaria. |
NO REQUIERE |
|
084 |
07 |
1 |
SUBGERENCIA ADMINISTRATIVA Y FINANCIERA |
Tp.; Tpost. |
Título profesional en:
Ciencia Política, Relaciones Internacionales
Derecho y Afines correspondiente al núcleo básico del conocimiento en Ciencias Sociales y Humanas.
Administración de Empresas, Administración Pública correspondiente al núcleo básico del conocimiento en Administración.
Contaduría Pública correspondiente al núcleo básico del conocimiento en Contaduría.
Economía correspondiente al núcleo básico del conocimiento en economía.
Ingeniería Industrial correspondiente al núcleo básico del conocimiento en Ingeniería Industrial y Afines.
Título de posgrado relacionado con las funciones del cargo. |
3 A, EXP PROF O DOC. |
|
084 |
07 |
1 |
SUBGERENCIA TÉCNICA |
Tp.; Tpost. |
Título profesional en:
Ciencia Política, Relaciones Internacionales,
Derecho y Afines, correspondiente al núcleo básico del conocimiento en Ciencias Sociales y Humanas.
Administración de Empresas, Administración Pública, Administración de Negocios correspondiente al núcleo básico del conocimiento en Administración.
Contaduría Pública correspondiente al núcleo básico del conocimiento en Contaduría.
Economía correspondiente al núcleo básico del conocimiento en economía.
Ingeniería Industrial, Ingeniería Civil, Arquitectura, correspondiente al núcleo básico del conocimiento en Ingeniería, Arquitectura y Urbanismo.
Título de posgrado relacionado con las funciones del cargo. |
3 A, EXP PROF O DOC. |
|
006 |
06 |
1 |
OFICINA DE CONTROL INTERNO |
Tp. |
Título profesional. Parágrafo 1 del artículo 8 de la Ley 1474 de 2011 |
3 A, EXP EN ASUNTOS DE CONTROL INTERNO |
|
006 |
06 |
1 |
OFICINA DE CONTROL INTERNO DISCIPLINARIO |
Tp.; Tpost. |
Título profesional en:
Derecho y Afines correspondiente al núcleo del conocimiento de las Ciencias Sociales y Humanas.
Título de posgrado relacionado con las funciones del cargo. |
30 M, EXP PROF O DOC. |
|
009 |
05 |
1 |
DIRECCIÓN ADMINISTRATIVA |
Tp.; Tpost. |
Título profesional en:
Ciencia Política, Relaciones Internacionales,
Derecho y Afines, correspondiente al núcleo básico del conocimiento en Ciencias Sociales y Humanas.
Administración de Empresas, Administración Pública, Administración de Negocios, Administración Financiera correspondiente al núcleo básico del conocimiento en Administración.
Economía, Comercio Internacional correspondiente al núcleo básico del conocimiento de economía.
Ingeniería Industrial correspondiente al núcleo básico del conocimiento en Ingeniería, Arquitectura y Urbanismo.
Título de posgrado relacionado con las funciones del cargo. |
2 A, EXP PROF O DOC. |
|
009 |
05 |
1 |
DIRECCIÓN FINANCIERA |
Tp.; Tpost. |
Título profesional en:
Administración de Empresas, Administración Pública, Administración de Negocios, Administración Financiera correspondiente al núcleo básico del conocimiento en Administración.
Economía, Finanzas y Relaciones Internacionales, Contaduría correspondiente al núcleo básico del conocimiento de Economía y Contaduría.
Ingeniería Industrial correspondiente al núcleo básico del conocimiento en Ingeniería, Arquitectura y Urbanismo.
Título de posgrado relacionado con las funciones del cargo. |
2 A, EXP PROF O DOC. |
|
009 |
05 |
1 |
DIRECCIÓN DE TECNOLOGÍAS DE LA INFORMACIÓN Y LA COMUNICACIONES |
Tp.; Tpost. |
Título profesional:
Ingeniería Administrativa y Afines, Ingeniería Industrial y Afines Ingeniería de Sistemas, Telemática y Afines, Ingeniería Eléctrica y Afines, Ingeniería Electrónica, Telecomunicaciones y Afines correspondiente al núcleo básico del conocimiento en Ingeniería, Arquitectura, Urbanismo y Afines.
Título de posgrado relacionado con las funciones del cargo. |
2 A, EXP PROF O DOC. |
|
009 |
05 |
1 |
DIRECCIÓN DE LOGÍSTICA Y MEDIOS DE TRANSPORTE |
Tp.; Tpost. |
Título profesional en:
Administración de Empresas, Administración Pública, Administración de Negocios, Administración Financiera correspondiente al núcleo básico del conocimiento en Administración.
Economía, Finanzas y Relaciones Internacionales correspondiente al núcleo básico del conocimiento de Economía.
Ingeniería Mecánica y Afines, Ingeniería Administrativa y Afines, Ingeniería Civil y Afines
Ingeniería Industrial y Afines, correspondiente al núcleo del conocimiento en Ingeniería, Arquitectura, Urbanismo y afines.
Título de posgrado relacionado con las funciones del cargo. |
2 A, EXP PROF O DOC. |
|
009 |
05 |
1 |
DIRECCIÓN DE INFRAESTRUCTURA |
Tp.; Tpost. |
Título profesional en:
Administración de Empresas, Administración Pública, Administración de Negocios, Administración Financiera correspondiente al núcleo básico del conocimiento en Administración.
Finanzas y Relaciones Internacionales correspondiente al núcleo básico del conocimiento de Economía.
Arquitectura, Ingeniería Civil, Ingeniería Industrial y Afines, correspondiente al núcleo básico del conocimiento en Ingeniería, Arquitectura, Urbanismo y afines.
Geología correspondiente al núcleo básico del conocimiento en matemáticas y ciencias naturales.
Título de posgrado relacionado con las funciones del cargo. |
2 A, EXP PROF O DOC. |
|
115 |
07 |
1 |
OFICINA ASESORA DE PLANEACIÓN |
Tp.; Tpost. |
Título profesional en:
Administración de Empresas, Administración Pública, Administración de Negocios, Administración Financiera correspondiente al núcleo básico del conocimiento en Administración.
Derecho, correspondiente al núcleo básico del conocimiento en Ciencias Sociales y Humanas.
Economía, Contaduría, Finanzas y Relaciones Internacionales correspondiente al núcleo básico del conocimiento de Economía.
Ingeniería Industrial correspondiente al núcleo básico del conocimiento en Ingeniería, Arquitectura, Urbanismo y afines.
Título de posgrado relacionado con las funciones del cargo. |
3 A, EXP PROF O DOC. |
|
115 |
07 |
1 |
OFICINA ASESORA DE JURÍDICA |
Tp.; Tpost. |
Título profesional en:
Derecho y Afines correspondiente al núcleo básico del conocimiento en Ciencias Sociales y Humanas.
Título de posgrado relacionado con las funciones del cargo. |
3 A, EXP PROF O DOC. |
|
201 |
30 |
1 |
TESORERÍA |
Tp.; Tpost. |
Título profesional en:
Administración de Empresas, Administración Pública, Administración Financiera correspondiente al núcleo básico del conocimiento en Administración.
Economía, Contaduría, Finanzas y Relaciones Internacionales correspondiente al núcleo básico del conocimiento de Economía.
Ingeniería Industrial correspondiente al núcleo básico del conocimiento en Ingeniería, Arquitectura, Urbanismo y afines.
Título de posgrado relacionado con las funciones del cargo. |
90 M, EXP PROF. |
|
215 |
30 |
1 |
ALMACÉN GENERAL |
Tp.; Tpost. |
Título profesional en:
Administración de Empresas, Administración Pública, Administración Financiera, Administración de Negocios, Administración el Logística y Producción correspondiente al núcleo básico del conocimiento en Administración.
Economía, Contaduría, Finanzas y Relaciones Internacionales correspondiente al núcleo básico del conocimiento de Economía.
Ingeniería Industrial correspondiente al núcleo básico del conocimiento en Ingeniería, Arquitectura, Urbanismo y afines.
Título de posgrado relacionado con las funciones del cargo. |
90 M, EXP PROF. |
|
222 |
30 |
1 |
DIRECCIÓN ADMINISTRATIVA – ÁREA DE GESTIÓN ADMINISTRATIVA |
Tp.; Tpost. |
Título profesional en:
Administración de Empresas, Administración Pública, correspondiente al núcleo básico del conocimiento en Administración.
Derecho, correspondiente al núcleo básico del conocimiento en Ciencias Sociales y Humanas.
Economía, Contaduría, Finanzas y Relaciones Internacionales correspondiente al núcleo básico del conocimiento de Economía.
Ingeniería Industrial correspondiente al núcleo básico del conocimiento en Ingeniería, Arquitectura, Urbanismo y afines.
Título de posgrado relacionado con las funciones del cargo. |
90 M, EXP PROF. |
|
222 |
30 |
1 |
DIRECCIÓN ADMINISTRATIVA - ÁREA TALENTO HUMANO |
Tp.; Tpost. |
Título profesional en
Derecho y Afines, Psicología, Sociología, Trabajo Social y Afines correspondiente al núcleo básico del conocimiento en Ciencias Sociales y Humanas.
Administración de Empresas, Administración Pública, correspondiente al núcleo básico del conocimiento en Administración.
Ingeniería Industrial correspondiente al núcleo básico del conocimiento en Ingeniería, Arquitectura, Urbanismo y afines.
Título de posgrado relacionado con las funciones del cargo. |
90 M, EXP PROF. |
|
222 |
30 |
1 |
DIRECCIÓN FINANCIERA - ÁREA PRESUPUESTO |
Tp.; Tpost. |
Título profesional en:
Administración de Empresas, Administración Pública, correspondiente al núcleo básico del conocimiento en Administración.
Economía, Contaduría, correspondiente al núcleo básico del conocimiento de Economía y Contaduría.
Ingeniería Industrial correspondiente al núcleo básico del conocimiento en Ingeniería, Arquitectura, Urbanismo y afines.
Título de posgrado relacionado con las funciones del cargo. |
90 M, EXP PROF. |
|
222 |
30 |
1 |
DIRECCIÓN FINANCIERA - ÁREA CONTABILIDAD |
Tp.; Tpost. |
Título profesional en:
Contaduría Pública, correspondiente al núcleo básico del conocimiento en Contaduría.
Título de posgrado relacionado con las funciones del cargo. |
90 M, EXP PROF. |
|
222 |
30 |
2 |
DIRECCIÓN DE TECNOLOGÍA, INFORMACIÓN Y COMUNICACIONES |
Tp.; Tpost. |
Título profesional en:
Derecho correspondiente al núcleo básico del conocimiento en Ciencias Sociales y Humanas.
Ingeniería Administrativa, Ingeniería de Sistemas, Telemática, Ingeniería Eléctrica, Ingeniería Electrónica, Ingeniería de las Telecomunicaciones
Ingeniería Electromecánica, correspondiente al núcleo básico del conocimiento en Ingeniería, Arquitectura, Urbanismo y afines.
Título de posgrado relacionado con las funciones del cargo. |
90 M, EXP PROF. |
|
222 |
30 |
1 |
OFICINA ASESORA DE PLANEACIÓN |
Tp.; Tpost. |
Título profesional en:
Administración de Empresas, Administración Pública, Administración Financiera, correspondiente al núcleo básico del conocimiento en Administración.
Economía, Finanzas, Relaciones Económicas Internacionales Contaduría, correspondiente al núcleo básico del conocimiento de Economía y Contaduría.
Ingeniería Industrial correspondiente al núcleo básico del conocimiento en Ingeniería, Arquitectura, Urbanismo y afines.
Título de posgrado relacionado con las funciones del cargo. |
90 M, EXP PROF. |
|
222 |
30 |
1 |
OFICINA ASESORA JURÍDICA |
Tp.; Tpost. |
Título profesional en:
Derecho correspondiente al núcleo básico del conocimiento en Ciencias Sociales y Humanas.
Título de posgrado relacionado con las funciones del cargo. |
90 M, EXP PROF. |
|
222 |
30 |
2 |
DIRECCIÓN DE INFRAESTRUCTURA |
Tp.; Tpost. |
Título profesional en:
Administración de Empresas, Administración Pública, correspondiente al núcleo básico del conocimiento en Administración.
Arquitectura, Ingeniería Civil, Ingeniería Industrial correspondiente al núcleo básico del conocimiento en Ingeniería, Arquitectura, Urbanismo y afines.
Título de posgrado relacionado con las funciones del cargo. |
90 M, EXP PROF. |
|
222 |
30 |
2 |
DIRECCIÓN DE LOGÍSTICA Y MEDIOS DE TRANSPORTE |
Tp.; Tpost. |
Título profesional en:
Administración de Empresas, Administración Pública, correspondiente al núcleo básico del conocimiento en Administración.
Ingeniería Industrial, Ingeniería Mecánica, Ingeniería Automotriz, correspondiente al núcleo básico del conocimiento en Ingeniería, Arquitectura, Urbanismo y afines.
Título de posgrado relacionado con las funciones del cargo. |
90 M, EXP PROF. |
|
219 |
16 |
1 |
DIRECCIÓN ADMINISTRATIVA - ÁREA DE ALMACÉN, INVENTARIOS Y REMATES |
Tp. |
Título profesional en:
Administración de Empresas, Administración Pública, Administración Logística correspondiente al núcleo básico del conocimiento en Administración.
Economía, Contaduría correspondiente al núcleo básico del conocimiento en Economía y Contaduría.
Ingeniería Industrial, correspondiente al núcleo básico del conocimiento en Ingeniería. |
45M, EXP PROF. |
|
219 |
16 |
1 |
DIRECCIÓN ADMINISTRATIVA - ÁREA DE ARCHIVO Y CORRESPONDENCIA |
Tp. |
Título profesional en:
Bibliotecología y afines correspondientes al núcleo básico del conocimiento en Ciencias Sociales y Humanas.
Administración de Empresas, Administración Pública, correspondiente al núcleo básico del conocimiento en Administración.
Economía, Contaduría, Relaciones Económicas Internacionales correspondiente al núcleo básico del conocimiento en Economía y Contaduría.
Ingeniería Industrial, correspondiente al núcleo básico del conocimiento en Ingeniería. |
45M, EXP PROF. |
|
219 |
16 |
2 |
DIRECCIÓN ADMINISTRATIVA – ÁREA DE GESTIÓN ADMINISTRATIVA |
Tp. |
Título profesional en:
Administración de Empresas, Administración Pública, correspondiente al núcleo básico del conocimiento en Administración.
Economía, correspondiente al núcleo básico del conocimiento en Economía y Contaduría.
Ingeniería Industrial, correspondiente al núcleo básico del conocimiento en Ingeniería. |
45M, EXP PROF. |
|
219 |
16 |
2 |
DIRECCIÓN ADMINISTRATIVA - ÁREA TALENTO HUMANO |
Tp. |
Título profesional en:
Derecho, Psicología, Sociología, Trabajo Social correspondiente al núcleo básico del conocimiento en Ciencias Sociales y Humanas.
Administración de Empresas, Administración Pública, correspondiente al núcleo básico del conocimiento en Administración.
Ingeniería Industrial, correspondiente al núcleo básico del conocimiento en Ingeniería. |
45M, EXP PROF. |
|
219 |
16 |
1 |
DIRECCIÓN ADMINISTRATIVA- ÁREA DE PETICIONES, QUEJAS Y RECLAMOS (PQR´s) |
Tp. |
Título profesional en:
Bibliotecología y afines, Derecho, Comunicación Social, Periodismo, Sociología correspondiente al núcleo básico del conocimiento en Ciencias Sociales y Humanas.
Administración de Empresas, Administración Pública, correspondiente al núcleo básico del conocimiento en Administración. |
45M, EXP PROF. |
|
219 |
16 |
1 |
DIRECCIÓN FINANCIERA - ÁREA DE PRESUPUESTO |
Tp. |
Título profesional en:
Administración de Empresas, Administración Pública, correspondiente al núcleo básico del conocimiento en Administración.
Economía, Contaduría Pública, correspondiente al núcleo básico del conocimiento en economía y contaduría. |
45M, EXP PROF. |
|
219 |
16 |
2 |
DIRECCIÓN FINANCIERA - ÁREA DE TESORERÍA |
Tp. |
Título profesional en:
Administración de Empresas, Administración Pública, correspondiente al núcleo básico del conocimiento en Administración.
Economía, Contaduría Pública, correspondiente al núcleo básico del conocimiento en economía y contaduría. |
45M, EXP PROF. |
|
219 |
16 |
2 |
DIRECCIÓN FINANCIERA - ÁREA DE CONTABILIDAD |
Tp. |
Título profesional en:
Contaduría Pública, correspondiente al núcleo básico del conocimiento en contaduría. |
45M, EXP PROF. |
|
219 |
16 |
2 |
DIRECCIÓN DE TECNOLOGÍA, INFORMACIÓN Y COMUNICACIONES |
Tp. |
Título profesional en:
Ingeniería Administrativa, Ingeniería de Sistemas, Telemática, Ingeniería Eléctrica y Afines, Ingeniería Electrónica, Ingeniería de las Telecomunicaciones, Ingeniería de Software, Ingeniería Electromecánica correspondientes al núcleo básico de conocimiento de Ingeniería, Arquitectura, Urbanismo y afines. |
45M, EXP PROF. |
|
219 |
16 |
1 |
DIRECCIÓN DE LOGÍSTICA Y MEDIOS DE TRANSPORTE |
Tp. |
Título profesional en:
Administración de Empresas, Administración Pública, Administración Logística, correspondiente al núcleo básico del conocimiento en Administración.
Economía, correspondiente al núcleo básico del conocimiento en economía.
Ingeniería Industrial, Ingeniería Mecánica, Ingeniería Automotriz, Ingeniería Electromecánica, correspondientes al núcleo básico de conocimiento de Ingeniería, Arquitectura, Urbanismo y afines. |
45M, EXP PROF. |
|
219 |
16 |
1 |
DIRECCIÓN DE LOGÍSTICA Y MEDIOS DE TRANSPORTE |
Tp. |
Título profesional en:
Medicina Veterinaria, Zootecnia correspondiente al núcleo básico de conocimiento de agronomía veterinaria y afines. |
45M, EXP PROF. |
|
219 |
16 |
1 |
DIRECCIÓN DE INFRAESTRUCTURA |
Tp. |
Título profesional en:
Administración de Empresas, Administración Pública, correspondiente al núcleo básico del conocimiento en Administración.
Economía, correspondiente al núcleo básico del conocimiento en economía.
Ingeniería Industrial, Ingeniería Civil, Arquitectura, correspondientes al núcleo básico de conocimiento de Ingeniería, Arquitectura, Urbanismo y afines. |
45M, EXP PROF. |
|
219 |
16 |
4 |
OFICINA ASESORA DE PLANEACIÓN |
Tp. |
Título profesional en:
Administración de Empresas, Administración Pública, correspondiente al núcleo básico del conocimiento en Administración.
Economía, Contaduría Pública, Finanzas y Relaciones Internacionales correspondiente al núcleo básico del conocimiento en economía, contaduría.
Ingeniería Industrial correspondiente al núcleo básico de conocimiento de Ingeniería, Arquitectura, Urbanismo y afines. |
45M, EXP PROF. |
|
219 |
16 |
5 |
OFICINA ASESORA JURÍDICA |
Tp. |
Título profesional en:
Derecho y afines correspondientes al núcleo básico del conocimiento en Ciencias Sociales y Humanas. |
45M, EXP PROF. |
|
219 |
16 |
3 |
OFICINA DE CONTROL INTERNO |
Tp. |
Título profesional en Derecho, Administración de Empresas, Administración Pública, Administración de Negocios, Administración Financiera, Economía o Contaduría Pública o Ingeniería Industrial. |
45M, EXP PROF. |
|
219 |
16 |
1 |
OFICINA DE CONTROL INTERNO DISCIPLINARIO |
Tp. |
Título profesional en:
Derecho y afines correspondientes al núcleo básico del conocimiento en Ciencias Sociales y Humanas.
Administración de Empresas, Administración Pública, Administración de Negocios, Administración Financiera correspondiente al núcleo básico del conocimiento en Administración.
Economía, Contaduría Pública, correspondiente al núcleo básico del conocimiento en economía, contaduría.
Ingeniería Industrial correspondiente al núcleo básico de conocimiento de Ingeniería, Arquitectura, Urbanismo y afines. |
45M, EXP PROF. |
|
314 |
14 |
2 |
DIRECCIÓN DE TECNOLOGÍA, INFORMACIÓN Y COMUNICACIONES |
FTP FTG O TAMP |
Titulo de formación técnica profesional o tecnológica o terminación y aprobación del pensum académico de educación superior en formación profesional. |
1 A EXP. REL |
|
314 |
14 |
2 |
DIRECCIÓN DE LOGÍSTICA Y MEDIOS DE TRANSPORTE |
FTP FTG O TAMP |
Titulo de formación técnica profesional o tecnológica o terminación y aprobación del pensum académico de educación superior en formación profesional. |
1 A EXP. REL |
|
314 |
14 |
2 |
DIRECCIÓN DE INFRAESTRUCTURA |
FTP FTG O TAMP |
Titulo de formación técnica profesional o tecnológica o terminación y aprobación del pensum académico de educación superior en formación profesional. |
1 A EXP. REL |
|
367 |
12 |
1 |
DIRECCION ADMINISTRATIVA – AREA DE GESTIÓN ADMINISTRATIVA |
FTP FTG O TAMP |
Titulo de formación técnica profesional o tecnológica o terminación y aprobación del pensum académico de educación superior en formación profesional. |
NO REQUIRE |
|
367 |
12 |
3 |
DIRECCION ADMINISTRATIVA - AREA DE ALMACEN, INVENTARIOS Y REMATES |
FTP FTG O TAMP |
Titulo de formación técnica profesional o tecnológica o terminación y aprobación del pensum académico de educación superior en formación profesional. |
NO REQUIRE |
|
367 |
12 |
3 |
DIRECCIÓN ADMINISTRATIVA - AREA DE ARCHIVO Y CORRESPONDENCIA |
FTP FTG O TAMP |
Titulo de formación técnica profesional o tecnológica o terminación y aprobación del pensum académico de educación superior en formación profesional. |
NO REQUIRE |
|
367 |
12 |
1 |
DIRECCIÓN FINANCIERA - AREA DE PRESUPUESTO |
FTP FTG O TAMP |
Titulo de formación técnica profesional o tecnológica o terminación y aprobación del pensum académico de educación superior en formación profesional. |
NO REQUIRE |
|
367 |
12 |
1 |
DIRECCIÓN FINANCIERA - AREA DE CONTABILIDAD |
FTP FTG O TAMP |
Titulo de formación técnica profesional o tecnológica o terminación y aprobación del pensum académico de educación superior en formación profesional. |
NO REQUIRE |
|
367 |
12 |
1 |
DIRECCIÓN FINANCIERA - AREA DE TESORERIA |
FTP FTG O TAMP |
Titulo de formación técnica profesional o tecnológica o terminación y aprobación del pensum académico de educación superior en formación profesional. |
NO REQUIRE |
|
407 |
20 |
21 |
DONDE SE UBIQUE EL CARGO |
DB |
Diploma de bachiller en cualquier modalidad |
1 A, EXP REL. |
RESOLUCIÓN 166 DE 2015
(Junio 11)
"Por la cual se modifica el Manual específico de Funciones y Competencias laborales para los empleos de la Planta de Personal del Fondo de Vigilancia y Seguridad de Bogotá"
EL GERENTE DEL FONDO DE VIGILANCIA Y SEGURIDAD DE BOGOTÁ D.C.
En ejercicio de las facultades que le confieren los artículos 13, 28 y 32 del Decreto Ley 785 de 2005 y el artículo 18 del Acuerdo No 005 del 12 de agosto del 2014, proferido por la Junta Directiva del FVS y,
CONSIDERANDO:
Que, la Constitución Política de Colombia en el artículo 122, consagra:" No habrá empleo público que no tenga funciones detalladas en ley o reglamento"
Que en desarrollo de este precepto constitucional, la Ley 909 de 2004 y los Decretos 785 y 2539 de 2005, consagran que las entidades deben expedir sus manuales específicos de funciones, requisitos mínimos y competencias laborales, teniendo en cuenta el contenido funcional, y las competencias comunes y comportamentales de los empleos que conforman las plantas de personal.
Que mediante Resolución 209 del 3 de octubre de 2014 se estableció el Manual Especifico de Funciones y Competencias Laborales para los empleos de la Planta de Personal del Fondo de Vigilancia y Seguridad de Bogotá, modificada mediante las Resoluciones 211 y 288 del 6 de octubre y 20 de noviembre de 2014 respectivamente.
Que es necesario ajustar el Manual Específico de Funciones y Competencias Laborales de acuerdo a los lineamientos dados por el DASCD para dar cumplimiento al Decreto 2484 de 2014 expedido por el DAFP y el Decreto 367 de 2014 de la Alcaldía Mayor de Bogotá.
Que mediante oficio 2015EE1328 de fecha 29 de mayo de 2015, el Departamento Administrativo del Servicio Civil Distrital — DASCD, emitió Concepto Técnico favorable, para modificar el Manual Específico de Funciones, Requisitos y de Competencias Laborales de la planta de Personal del Fondo de Vigilancia y Seguridad de Bogotá.
En mérito de lo anterior,
RESUELVE:
Artículo 1°: Modificar el manual específico de funciones y de competencias laborales para los empleos que conforman la planta de personal del Fondo de Vigilancia y Seguridad de Bogotá fijada por el Acuerdo No 006 del 12 de agosto del 2014, cuyas funciones deberán ser cumplidas por los funcionarios con criterios de eficiencia y eficacia en orden al logro de la misión, objetivos y funciones que la ley y los reglamentos le señalan al Fondo de Vigilancia y Seguridad de Bogotá, así:
|
I. IDENTIFICACIÓN DEL EMPLEO. |
|
NIVEL JERÁRQUICO: |
DIRECTIVO |
|
DENOMINACIÓN DEL EMPLEO: |
GERENTE GENERAL |
|
CÓDIGO: |
050 |
|
GRADO: |
09 |
|
No DE CARGOS: |
1 |
|
DEPENDENCIA: |
GERENCIA |
|
CARGO DEL SUPERIOR INMEDIATO: |
ALCALDE MAYOR DE BOGOTÁ |
|
II. ÁREA FUNCIONAL |
|
GERENCIA |
|
III. PROPÓSITO PRINCIPAL |
|
Dirigir el funcionamiento del Fondo de Vigilancia y seguridad, circunscrito en la provisión de los bienes y servicios que requieran las autoridades de Policía y fuerza pública en general en la jurisdicción del Distrito Capital de Bogotá, articulándose en el marco de las políticas de convivencia ciudadana y de seguridad. |
|
IV. FUNCIONES ESENCIALES DEL EMPLEO |
|
1. Representar Judicial y Extrajudicialmente al Fondo y establecer mandatarios cuando las circunstancias lo aconsejen.
2. Ejercer las funciones correspondientes a suplir necesidades de órganos de seguridad en pro de la convivencia ciudadana y orden público en al ciudad de Bogotá, D.C.
3. Aprobar los actos, dirigir las operaciones y celebrar los contratos indispensables para alcanzar los objetivos y metas del Fondo.
4. Presentar a la Junta Directiva para su aprobación el proyecto de presupuesto anual del Fondo, las modificaciones y aclaraciones del mismo, las adiciones y contra créditos propuestos, el plan anual de caja, los acuerdos de gastos y obligaciones y el balance, con arreglo a las normas fiscales y presupuestales vigentes.
5. Dirigir los procesos de construcción del presupuesto, el plan anual de caja, los acuerdos de gastos y obligaciones y el balance.
6. Establecer las políticas de ejecución presupuestal en concordancia con la normatividad vigente a fin de alcanzar con eficacia las metas institucionales.
7. Establecer y desarrollar las políticas, planes, decisiones y programas aprobados por la Junta Directiva y ejecutar el Presupuesto en cumplimiento de los objetivos del Fondo.
8. Aprobar los procesos de contratación y velar por el cumplimiento de la ejecución de los mismos, de acuerdo con las normas de contratación vigentes en el orden jurídico.
9. Establecer el registro de los actos administrativos que expida la Junta Directiva y la Gerencia del Fondo de forma que permita garantizar su fidelidad y conservación.
10. Fijar con carácter permanente o transitorio, grupos internos de trabajo requeridos para atender las necesidades del servicio y cumplir con eficacia y eficiencia los objetivos, políticas y programas de la entidad, de conformidad con la ley y el Plan de Desarrollo Distrital.
11. Proponer a la Secretaria de Gobierno la formulación y ejecución de políticas, planes, programas y proyectos dirigidos a la atención oportuna de la protección y seguridad de los habitantes del Distrito Capital.
12. Dirigir, coordinar y controlar el cumplimiento de los objetivos de la entidad, en concordancia con los planes de desarrollo y las políticas trazadas por el Gobierno Distrital y la Junta Directiva del Fondo.
13. Someter a consideración y aprobación de la Junta Directiva del Fondo, las modificaciones a la Estructura Organizacional, Planta de Personal, Nomenclatura y Clasificación de los Empleos y el Régimen de Remuneración; para lograr el normal funcionamiento de la entidad.
14. Conocer y fallar en segunda instancia de los procesos disciplinarios que se adelanten por las faltas cometidas por los Servidores Públicos que corresponda investigar al Fondo.
15. Fijar políticas de administración del Talento Humano de acuerdo con las normas legales vigentes.
16. Las demás que le correspondan como representante legal del Fondo o se le atribuyan por la ley o el reglamento. |
|
V. CONOCIMIENTOS BÁSICOS Ó ESENCIALES |
|
1. Constitución Nacional.
2. Formulación, gestión y seguimiento de proyectos.
3. Seguridad ciudadana.
4. Estructura operativa de las autoridades policivas de la ciudad.
5. Contratación Estatal.
6. Estructura administrativa y funcional del Estado y el Distrito.
7. Plan de Ordenamiento Territorial y el Plan de Desarrollo Distrital.
8. Indicadores de gestión.
9. Sistemas y programas de Microsoft Office (Word, Power Point y Excel). |
|
VI. COMPETENCIAS COMPORTAMENTALES |
|
COMUNES |
POR NIVEL JERÁRQUICO |
|
1. Orientación a resultados
2. Orientación al usuario y al ciudadano
3. Transparencia
4. Compromiso con la Organización |
1. Liderazgo
2. Planeación
3. Toma de decisiones
4. Dirección y Desarrollo de Personal
5. Conocimiento del entorno |
|
VII. REQUISITOS DE FORMACIÓN ACADÉMICA Y EXPERIENCIA |
|
FORMACIÓN ACADÉMICA |
EXPERIENCIA |
|
Título profesional en:
Derecho; correspondiente al núcleo básico del conocimiento del derecho y afines.
Administración de Empresas; Administración Pública; correspondiente al núcleo básico del conocimiento de la administración.
Contaduría Pública; correspondiente al núcleo básico del conocimiento de Contaduría Pública.
Ingeniería Industrial; correspondiente al núcleo básico del conocimiento de la Ingeniería Industrial y Afines.
Economía; correspondiente al núcleo básico del conocimiento de Economía.
Título de posgrado relacionado con las funciones del cargo.
Tarjeta o matricula para las profesiones reglamentadas por ley. |
60 meses de experiencia profesional o docente. |
|
I. IDENTIFICACIÓN DEL EMPLEO. |
|
NIVEL JERÁRQUICO: |
ASESOR |
|
DENOMINACIÓN DEL EMPLEO: |
ASESOR |
|
CÓDIGO: |
105 |
|
GRADO: |
04 |
|
No DE CARGOS: |
2 |
|
DEPENDENCIA: |
GERENCIA |
|
CARGO DEL SUPERIOR INMEDIATO: |
GERENTE DEL FVS |
|
II. ÁREA FUNCIONAL |
|
GERENCIA |
|
III. PROPÓSITO PRINCIPAL |
|
Asesorar y prestar asistencia jurídica o legal al Gerente del Fondo de Vigilancia y Seguridad de Bogotá D.C., en la toma de decisiones acertadas, para el seguimiento y cumplimiento de los objetivos que le sean confiados por la administración; para el logro de las Políticas Públicas de Seguridad y Convivencia de la Entidad. |
|
IV. FUNCIONES ESENCIALES DEL EMPLEO |
|
1. Asesorar al Gerente en la formulación, adopción, ejecución y control de las políticas, planes y proyectos del Fortalecimiento de la Vigilancia y Seguridad de Bogotá, en cumplimiento de la misión y objetivos del Fondo.
2. Revisar los proyectos de Actos Administrativos que deba expedir el Gerente de acuerdo al procedimiento y directrices de al Oficina Jurídica de la Entidad.
3. Asesorar a la Gerencia en la aplicación de normas para el cabal desempeño de las actividades del Fondo de Vigilancia y Seguridad de Bogotá D.C.
4. Revisar la consistencia legal de los contratos para el desarrollo de la misión del Fondo, en concordancia con el manual de contratación y las normas vigentes.
5. Asesorar al Gerente en nuevas opciones para el desarrollo de la misión del Fondo de Vigilancia y Seguridad de Bogotá D.C.
6. Organizar e informar al Gerente de los actos administrativos que expida la Junta Directiva, garantizando su fidelidad y conservación.
7. Asesorar, revisar y conceptuar al Gerente en el cumplimiento de los objetivos de la Entidad, en concordancia con los planes de desarrollo y las políticas trazadas por el Gobierno Distrital y la Junta Directiva del Fondo.
8. Las demás que le correspondan por asignación del representante legal del Fondo o por la ley o el reglamento. |
|
V. CONOCIMIENTOS BÁSICOS Ó ESENCIALES |
|
1. Constitución Nacional.
2. Formulación, gestión y seguimiento de proyectos.
3. Seguridad ciudadana.
4. Estructura operativa de las autoridades policivas de la ciudad.
5. Contratación Estatal.
6. Estructura administrativa y funcional del Estado y el Distrito.
7. Plan de Ordenamiento Territorial y el Plan de Desarrollo Distrital.
8. Indicadores de gestión.
9. Sistemas y programas de Microsoft Office (Word, PowerPoint y Excel). |
|
VI. COMPETENCIAS COMPORTAMENTALES |
|
COMUNES |
POR NIVEL JERÁRQUICO |
|
1. Orientación a resultados
2. Orientación al usuario y al ciudadano
3. Transparencia
4. Compromiso con la Organización |
1. Experticia Profesional
2. Conocimiento del Entorno
3. Construcción de relaciones
4. Iniciativa |
|
VII. REQUISITOS DE FORMACIÓN ACADÉMICA Y DE EXPERIENCIA |
|
FORMACIÓN ACADÉMICA |
EXPERIENCIA |
|
Título profesional en:
Derecho; correspondiente al núcleo básico del conocimiento del derecho y afines.
Título de posgrado relacionado con las funciones del cargo.
Tarjeta o matricula para las profesiones reglamentadas por ley. |
30 meses de experiencia profesional o docente |
|
II. ÁREA FUNCIONAL |
|
GERENCIA |
|
III. PROPÓSITO PRINCIPAL |
|
Asesorar al Gerente del Fondo de Vigilancia y Seguridad de Bogotá D.C., en la formulación y ejecución de las políticas y los planes generales de la entidad en el área de divulgación y comunicación institucional a nivel interno y externo. |
|
IV. FUNCIONES ESENCIALES DEL EMPLEO |
|
1. Asesorar al Gerente en la formulación y ejecución de las políticas y planes generales de la entidad en el área de divulgación y comunicación institucional.
2. Formular y ejecutar políticas de comunicación internas y externas sobre el desarrollo del objeto del Fondo con oportunidad y pertinencia.
3. Formular y desarrollar el Plan de Comunicaciones del Fondo, teniendo en cuenta los planes, programas y proyectos institucionales y las Directrices de la Gerencia.
4. Formular y desarrollar el plan de medios, para la divulgación del desarrollo institucional.
5. Verificar que los boletines de prensa que se realicen en la entidad contengan información veraz y oportuna.
6. Realizar las ruedas de prensa requeridas para promocionar el desarrollo del objeto del fondo.
7. Asesorar la elaboración de los diferentes instrumentos de seguimiento y control que sean establecidos por la entidad para el área de divulgación.
8. Generar estrategias de acercamiento con los medios de comunicación para la divulgación de los programas preparados por la entidad con oportunidad en su presentación y coyunturas especiales.
9. Desempeñar las demás funciones relacionadas con la naturaleza del cargo y el área de desempeño. |
|
V. CONOCIMIENTOS BÁSICOS Ó ESENCIALES |
|
1. Seguridad ciudadana.
2. Estructura operativa de las autoridades policivas de la ciudad.
3. Contratación Estatal.
4. Estructura administrativa y funcional del Estado y el Distrito.
5. Comunicación Organizacional
6. Ruedas de prensa y publicidad
7. Sistemas y programas de Microsoft Office (Word, PowerPoint y Excel). |
|
VI. COMPETENCIAS COMPORTAMENTALES |
|
COMUNES |
POR NIVEL JERÁRQUICO |
|
1. Orientación a resultados
2. Orientación al usuario y al ciudadano
3. Transparencia
4. Compromiso con la Organización |
1. Experticia Profesional
2. Conocimiento del Entorno
3. Construcción de relaciones
4. Iniciativa |
|
VII. REQUISITOS DE FORMACIÓN ACADÉMICA Y EXPERIENCIA |
|
FORMACIÓN ACADÉMICA |
EXPERIENCIA |
|
Título profesional en:
Comunicación Social, Periodismo y Afines correspondiente al núcleo básico del conocimiento en Ciencias Sociales y Humanas.
Título de posgrado relacionado con las funciones del cargo.
Tarjeta o matricula para las profesiones reglamentadas por ley. |
30 meses de experiencia profesional o docente. |
|
I. IDENTIFICACIÓN DEL EMPLEO. |
|
NIVEL JERÁRQUICO: |
ASISTENCIAL |
|
DENOMINACIÓN DEL EMPLEO: |
AUXILIAR ADMINISTRATIVO |
|
CÓDIGO: |
407 |
|
GRADO: |
24 |
|
No DE CARGOS: |
1 |
|
DEPENDENCIA: |
GERENCIA |
|
CARGO DEL SUPERIOR INMEDIATO: |
GERENTE DEL FVS |
|
II. ÁREA FUNCIONAL |
|
GERENCIA |
|
III. PROPÓSITO PRINCIPAL |
|
Realizar labores de apoyo en los procesos de la gerencia con la oportunidad y confidencialidad requerida propia del empleo. |
|
IV. FUNCIONES ESENCIALES DEL EMPLEO |
|
1. Organizar la agenda y compromisos generales del Gerente del Fondo de Vigilancia y Seguridad de Bogotá D.C. con las indicaciones de la Gerencia.
2. Tramitar la correspondencia y fotocopiar documentos oportunamente y de conformidad con los procedimientos establecidos y la confidencialidad pertinente.
3. Registrar en la base de datos de la dependencia la información pertinente de acuerdo a los procedimientos establecidos.
4. Registrar en la agenda los compromisos del Jefe inmediato e informar diariamente sobre las actividades programadas con oportunidad.
5. Efectuar el control periódico sobre los elementos de consumo con el fin de determinar su necesidad real y solicitar los elementos necesarios oportunamente.
6. Organizar la agenda de reuniones y compromisos que deba atender el Director en el desarrollo de sus funciones de manera oportuna.
7. Organizar y gestionar el archivo de gestión y depurar los documentos que deben ir con destino al archivo central de acuerdo al procedimiento establecido.
8. Atender y orientar a los ciudadanos y suministrarle la información solicitada, garantizando la reserva legal, de conformidad con los lineamientos institucionales.
9. Proyectar los actos administrativos y comunicaciones requeridas con las situaciones administrativas de la dependencia, en concordancia con los lineamientos técnicos y normativos.
10. Desempeñar las demás funciones relacionadas con la naturaleza del cargo y el área de desempeño. |
|
V. CONOCIMIENTOS BÁSICOS Ó ESENCIALES |
|
1. Técnicas de Secretariado.
2. Gestión documental.
3. Atención al usuario.
4. Servicio al cliente.
5. Redacción y ortografía.
6. Sistemas y programas de Microsoft Office (Word y Excel), correo electrónico. |
|
VI. COMPETENCIAS COMPORTAMENTALES |
|
COMUNES |
POR NIVEL JERÁRQUICO |
|
1. Orientación a resultados
2. Orientación al usuario y al ciudadano
3. Transparencia
4. Compromiso con la Organización |
1. Manejo de la información
2. Adaptación al cambio
3. Disciplina
4. Relaciones Interpersonales |
|
VII. REQUISITOS DE FORMACIÓN ACADÉMICA Y EXPERIENCIA |
|
EDUCACIÓN |
EXPERIENCIA |
|
Título de Bachiller en cualquier modalidad.
|
Tres (3) años de experiencia relacionada. |
|
I. IDENTIFICACIÓN DEL EMPLEO. |
|
NIVEL JERÁRQUICO: |
ASISTENCIAL |
|
DENOMINACIÓN DEL EMPLEO: |
CONDUCTOR |
|
CÓDIGO: |
480 |
|
GRADO: |
05 |
|
No DE CARGOS: |
1 |
|
DEPENDENCIA: |
GERENCIA |
|
CARGO DEL SUPERIOR INMEDIATO: |
GERENTE DEL FVS |
|
II. ÁREA FUNCIONAL |
|
GERENCIA |
|
III. PROPÓSITO PRINCIPAL |
|
Operar y realizar de manera oportuna, eficiente y segura en el vehículo asignado los desplazamientos de los funcionarios, documentos y/o elementos del Fondo de Vigilancia y Seguridad de Bogotá D.C., velando por su mantenimiento y cumpliendo con la normatividad de seguridad y transito vigentes, dentro de la misión institucional. |
|
IV. FUNCIONES ESENCIALES DEL EMPLEO |
|
1. Prestar el apoyo logístico y de transporte requerido para el cumplimiento de las funciones de la gerencia.
2. Conducir el vehículo asignado y desplazar a los funcionarios de la entidad, al lugar que se le indique para garantizar el cumplimiento de la asistencia del mismo.
3. Realizar los registros relacionados con la utilización de los vehículos, así como los consumos de gasolina, aceite y demás insumos de los automotores, que permitan efectuar periódicamente el mantenimiento preventivo del vehículo.
4. Revisar el estado de aseo y aspecto de mantenimiento del vehículo para su normal funcionamiento.
5. Responder por la custodia y buen uso del vehículo que se le asigne.
6. Cumplir con los itinerarios, horarios y servicios que se le asigne el Gerente.
7. Cumplir con el programa de mantenimiento preventivo y llevar los registros correspondientes al uso y mantenimiento del vehículo asignado.
8. Cumplir con las normas de seguridad sobre prevención de accidentes en el manejo del vehículo asignado.
9. Responder por las herramientas y demás elementos de dotación que se encuentren a su cargo en el vehículo asignado.
10. Responder por el traslado de los directivos del Fondo de Vigilancia y Seguridad de Bogotá D.C. y del personal que esté debidamente autorizado, de acuerdo a las necesidades de los mismos.
11. Estar en los lugares y horas indicados para el cumplimiento de las funciones asignadas, según las instrucciones del jefe inmediato a fin de asistir puntualmente a sus compromisos.
12. Realizar tareas de apoyo de llevar, transportar, cuidar y proteger bienes, documentos, útiles y demás elementos, de conformidad con las instrucciones del superior inmediato a fin de garantizar la eficiencia administrativa.
13. Portar los documentos del vehículo y los del conductor, cumplir las normas de tránsito establecidas por las autoridades competentes e informar por escrito al superior inmediato los accidentes y eventualidades que se presenten con el mismo para evitar sanciones disciplinarias.
14. Verificar e informar oportunamente sobre el vencimiento de las pólizas, análisis obligatorios y demás situaciones relacionadas con la óptima utilización de los vehículos a su cargo.
15. Guardar y retirar los vehículos asignados, teniendo en cuenta los horarios y las instrucciones del superior inmediato
16. Desempeñar las demás funciones asignadas de acuerdo con el nivel, la naturaleza y el área de desempeño del cargo. |
|
V. CONOCIMIENTOS BÁSICOS Ó ESENCIALES |
|
1. Conducción de vehículos.
2. Relaciones Humanas y Servicio al cliente.
3. Primeros auxilios.
4. Mecánica automotriz.
5. Manejo defensivo.
7. Legislación y normas de Tránsito. |
|
VI. COMPETENCIAS COMPORTAMENTALES |
|
COMUNES |
POR NIVEL JERÁRQUICO |
|
1. Orientación a resultados
2. Orientación al usuario y al ciudadano
3. Transparencia
4. Compromiso con la Organización |
1. Manejo de la información
2. Adaptación al cambio
3. Disciplina
4. Relaciones Interpersonales |
|
VII. REQUISITOS DE FORMACIÓN ACADÉMICA Y EXPERIENCIA |
|
EDUCACIÓN |
EXPERIENCIA |
|
Aprobación de cuatro (4) años de educación básica secundaria. |
No requiere. |
|
I. IDENTIFICACIÓN DEL EMPLEO. |
|
NIVEL JERÁRQUICO: |
DIRECTIVO |
|
DENOMINACIÓN DEL EMPLEO: |
SUBGERENTE |
|
CÓDIGO: |
084 |
|
GRADO: |
07 |
|
No DE CARGOS: |
2 |
|
DEPENDENCIA: |
SUBGERENCIA ADMINISTRATIVA Y FINANCIERA Y SUBGERENCIA TÉCNICA |
|
CARGO DEL SUPERIOR INMEDIATO: |
GERENTE DEL FVS |
|
II. ÁREA FUNCIONAL |
|
SUBGERENCIA ADMINISTRATIVA Y FINANCIERA |
|
III. PROPÓSITO PRINCIPAL |
|
Dirigir los procesos relacionados con el manejo del talento humano, recursos técnicos, físicos y financieros, quejas y soluciones y servicios generales del Fondo para el logro de la misión institucional. |
|
IV. FUNCIONES ESENCIALES DEL EMPLEO |
|
1. Formular y dirigir la ejecución de políticas, planes, programas y proyectos administrativos y financieros institucionales dirigidos al establecimiento de esquemas que garanticen el cumplimiento del objetivo institucional.
2. Dirigir y establecer los lineamientos a seguir en los aspectos financieros del Fondo en relación con las actividades que requiera informes para la Gerencia y los organismos estatales que los soliciten y la conciliación de la información presupuestal, contable y de tesorería.
3. Dirigir y controlar funcionamiento de los sistemas de archivo y correspondencia de la entidad, del manejo del almacén general e inventarios de los bienes muebles e inmuebles, de los servicios generales y de los seguros del Fondo.
4. Dirigir el adecuado funcionamiento del Almacén, supervisar los inventarios y el manejo de la Fijar directrices para el adecuado manejo y mantenimiento del archivo de gestión, almacén, correspondencia, seguros, equipos, bienes y servicios para asegurar la normal prestación del servicio de la Entidad.
5. Fijar las directrices para la elaboración de los planes, programas y proyectos de administración de personal, carrera administrativa, evaluación del desempeño, salud ocupacional, capacitación y bienestar así como los programas de incentivos para los funcionarios.
6. Revisar y avalar el plan estratégico y el plan anual de acción para el Funcionamiento de la Entidad.
7. Dirigir la planeación, ejecución y cumplimiento de los planes de mejoramiento.
8. Refrendar y coordinar que se mantenga actualizado el sistema de información institucional de acuerdo con las normas jurídicas.
9. Coordinar el suministro de la información financiera y demás a cargo de la Subgerencia que se requiera para la presentación de los diferentes informes ante la Junta Directiva y demás organismos estatales que lo requieran.
10. Establecer las directrices para la elaboración de los manuales específicos de funciones y competencias laborales y proponer su actualización y mejoramiento en cumplimiento de los requisitos legales.
11. Proponer a la Gerencia del Fondo las políticas, normas y procedimientos para la administración de recursos físicos, financieros y de talento humano en conjunto con el Jefe de la Unidad de Talento Humano o quien haga sus veces de conformidad con las normas legales vigentes, que permita la eficiencia administrativa.
12. Las demás funciones que le sean propias o asignadas de acuerdo con la naturaleza de la dependencia |
|
V. CONOCIMIENTOS BÁSICOS Ó ESENCIALES |
|
1. Contratación Estatal.
2. Presupuesto Público.
3. Administración Documental.
4. Almacén e Inventarios.
5. Administración de personal.
6. Plan de Desarrollo Distrital.
7. Sistemas y programas de Microsoft Office (Word, PowerPoint y Excel). |
|
VI. COMPETENCIAS COMPORTAMENTALES |
|
COMUNES |
POR NIVEL JERÁRQUICO |
|
1. Orientación a resultados
2. Orientación al usuario y al ciudadano
3. Transparencia
4. Compromiso con la Organización |
1. Experticia Profesional
2. Conocimiento del Entorno
3. Construcción de relaciones
4. Iniciativa |
|
VII. REQUISITOS DE FORMACIÓN ACADÉMICA Y EXPERIENCIA |
|
FORMACIÓN ACADÉMICA |
EXPERIENCIA |
|
Título profesional en:
Ciencia Política, Relaciones Internacionales
Derecho y Afines correspondiente al núcleo básico del conocimiento en Ciencias Sociales y Humanas.
Administración de Empresas, Administración Pública correspondiente al núcleo básico del conocimiento en Administración.
Contaduría Pública correspondiente al núcleo básico del conocimiento en Contaduría.
Economía correspondiente al núcleo básico del conocimiento en economía.
Ingeniería Industrial correspondiente al núcleo básico del conocimiento en Ingeniería Industrial y Afines.
Título de posgrado relacionado con las funciones del cargo.
Tarjeta o matricula para las profesiones reglamentadas por ley. |
Tres (3) años de experiencia profesional o docente. |
NIVEL DIRECTIVO
|
II. ÁREA FUNCIONAL |
|
SUBGERENCIA TÉCNICA |
|
III. PROPÓSITO PRINCIPAL |
|
Dirigir los procesos misionales del Fondo de manera eficiente y oportuna de acuerdo con las directrices de la Gerencia, las políticas institucionales y legales y el Plan de Desarrollo del Distrito Capital. |
|
IV. FUNCIONES ESENCIALES DEL EMPLEO |
|
1. Proponer y argumentar a la gerencia la formulación y ejecución de políticas, planes, programas y proyectos institucionales, dirigidos al cumplimiento eficiente de los objetivos institucionales.
2. Elaborar los lineamientos para efectuar las actividades relacionadas con los temas de logística y Medios de Transporte, Infraestructura, Sistemas de Información, Equipos de Comunicaciones, Equipos de Telecomunicaciones y Herramientas Tecnológicas de Soporte entre otros es la condición de realizarlo.
3. Liderar el Proyecto anual de Inversión de la Entidad conforme a las necesidades institucionales del Fondo.
4. Dirigir la ejecución del Plan de compras de los Proyectos de Inversión de la entidad, velando porque se adelanten los estudios previos de conveniencia y oportunidad, de mercado y los requisitos técnicos, financieros y económicos de los procesos de selección y disponer lo necesario para el seguimiento a la ejecución y liquidación de los contratos.
5. Desarrollar programas de actualización de tecnologías y de equipamientos para asegurar la adecuada prestación de los servicios del fondo y de las entidades que se encargan de la seguridad y convivencia en Bogotá.
6. Dirigir la planeación, ejecución y cumplimiento de los planes de mejoramiento.
7. Formular e implementar el soporte técnico y mantenimiento a los sistemas de Tecnología Infraestructura tecnológica de la entidad.
8. Las demás funciones que le sean propias o asignadas de acuerdo con la naturaleza de la dependencia. |
|
V. CONOCIMIENTOS BÁSICOS Ó ESENCIALES |
|
1. Contratación estatal.
2. Formulación, desarrollo y evaluación de proyectos.
3. Plan de Desarrollo Distrital
4. Sistemas y paquete Microsoft Office (Word, PowerPoint y Excel) |
|
VI. COMPETENCIAS COMPORTAMENTALES |
|
COMUNES |
POR NIVEL JERÁRQUICO |
|
1. Orientación a resultados
2. Orientación al usuario y al ciudadano
3. Transparencia
4. Compromiso con la Organización |
1. Experticia Profesional
2. Conocimiento del Entorno
3. Construcción de relaciones
4. Iniciativa |
|
VII. REQUISITOS DE FORMACIÓN ACADÉMICA Y EXPERIENCIA |
|
FORMACIÓN ACADÉMICA |
EXPERIENCIA |
|
Título profesional en:
Ciencia Política, Relaciones Internacionales,
Derecho y Afines, correspondiente al núcleo básico del conocimiento en Ciencias Sociales y Humanas.
Administración de Empresas, Administración Pública, Administración de Negocios correspondiente al núcleo básico del conocimiento en Administración.
Contaduría Pública correspondiente al núcleo básico del conocimiento en Contaduría.
Economía correspondiente al núcleo básico del conocimiento en economía.
Ingeniería Industrial, Ingeniería Civil, Arquitectura, correspondiente al núcleo básico del conocimiento en Ingeniería, Arquitectura y Urbanismo.
Título de posgrado relacionado con las funciones del cargo.
Tarjeta o matricula para las profesiones reglamentadas por ley |
Tres (3) años de experiencia profesional o docente. |
|
I. IDENTIFICACIÓN DEL EMPLEO. |
|
NIVEL JERÁRQUICO: |
DIRECTIVO |
|
DENOMINACIÓN DEL EMPLEO: |
JEFE DE OFICINA |
|
CÓDIGO: |
006 |
|
GRADO: |
06 |
|
No DE CARGOS: |
2 |
|
DEPENDENCIA: |
CONTROL INTERNO Y CONTROL INTERNO DISCIPLINARIO |
|
CARGO DEL SUPERIOR INMEDIATO: |
ALCALDE MAYOR DE BOGOTÁ O SU DELEGADO Y GERENTE DEL FVS |
|
II. ÁREA FUNCIONAL |
|
OFICINA DE CONTROL INTERNO |
|
III. PROPÓSITO PRINCIPAL |
|
Asesorar al Gerente en la implementación, ejecución, evaluación y seguimiento de los componentes del sistema de control interno y en la adopción de mecanismos de autocontrol, autorregulación institucional, valoración del riesgo y mejoramiento continuo, para el cumplimiento de la misión y objetivos del FVS, así como las relaciones con entes externos, de conformidad con las normas legales vigentes. |
|
IV. FUNCIONES ESENCIALES DEL EMPLEO |
|
1. Desempeñar las funciones establecidas en las normas que desarrollen el control interno.
2. Liderar el fortalecimiento del Sistema de Control Interno Institucional y del Sistema de Gestión de Calidad en el Fondo de Vigilancia, desarrollando el marco legal sobre esta materia.
3. Fijar el plan de acción o de auditorías de la Oficina de Control Interno para revisión y aprobación del Comité del Sistema Integrado de Gestión y aprobar los programas de auditoría de las auditorías internas de gestión.
4. Dirigir el proceso auditoría a fin de verificar el cumplimiento legal en las actividades del fondo.
5. Evaluar, cumplimiento de las metas y fines institucionales de la entidad; y presentar informe de observaciones y recomendaciones para el mejoramiento de la gestión.
6. Establecer la relación con entes externos de control, en el sentido de identificar previamente la información relevante y pertinente que estos requieran y los funcionarios idóneos para atender sus requerimientos.
7. Velar por el cumplimiento de las leyes, normas, políticas, procedimientos de la entidad y recomendar los ajustes necesarios.
8. Establecer, los diferentes procedimientos de la Oficina de Control Interno en la entidad conforme al marco normativo.
9. Realizar el seguimiento a los planes de mejoramiento de la Entidad formulados con base en los resultados de las evaluaciones internas, externas y de autoevaluación, para evaluar su cumplimiento y consolidar informes de avance para los organismos de control de manera oportuna y de acuerdo con la normatividad vigente.
10. Fomentar la cultura del autocontrol, con el propósito de contribuir al mejoramiento continuo en el cumplimiento de la misión institucional y en procura del fortalecimiento del Sistema de Control Interno.
11. Articular y verificar la información proporcionada por las diferentes dependencias y áreas para dar respuesta a los requerimientos de los entes de control de manera oportuna
12. Liderar la evaluación del proceso de administración del riesgo de la Entidad, con el fin de emprender las medidas necesarias para mitigarlos de manera oportuna y eficaz.
13. Mantener informados a los directivos acerca del estado del control interno de la entidad, y presentar informes de observaciones y recomendaciones.
14. Evaluar y verificar la aplicación de los mecanismos de participación ciudadana establecidos por la Entidad en cumplimiento del mandato Constitucional y legal.
15. Desempeñar las demás funciones relacionadas con la naturaleza del cargo y área de desempeño |
|
V. CONOCIMIENTOS BÁSICOS Ó ESENCIALES |
|
1. Normatividad control interno.
2. Manuales de Procesos y Procedimientos.
3. Modelo Estándar de Control Interno (MECI).
4. Normas de Gestión de Calidad.
5. Normas de auditoria
6. Contratación Pública.
7. Normas de Administración de Personal.
8. Formulación y evaluación de proyectos
9. Manejo de herramientas básicas de sistemas.
10. Normas fiscales |
|
VI. COMPETENCIAS COMPORTAMENTALES |
|
COMUNES |
POR NIVEL JERÁRQUICO |
|
1. Orientación a resultados
2. Orientación al usuario y al ciudadano
3. Transparencia
4. Compromiso con la Organización |
1. Experticia Profesional
2. Conocimiento del Entorno
3. Construcción de relaciones
4. Iniciativa |
|
VII. REQUISITOS DE FORMACIÓN ACADÉMICA Y EXPERIENCIA |
|
FORMACIÒN ACADÉMICA |
EXPERIENCIA |
|
Título profesional Parágrafo 1° del artículo 8 de la Ley 1474 de 2011. |
Experiencia mínima de tres (3) años en asuntos del control interno. Parágrafo 1 del artículo 8 de la Ley 1474 de 2011. |
|
II. ÁREA FUNCIONAL |
|
OFICINA DE CONTROL INTERNO DISCIPLINARIO |
|
III. PROPÓSITO PRINCIPAL |
|
Desarrollar el conocimiento de los servidores públicos del Fondo sobre el Código Disciplinario Único en el Fondo de Vigilancia y Seguridad de Bogotá D.C., en desarrollo de los postulados constitucionales y legales en la prevención de conductas que atentan contra la administración pública. |
|
IV. FUNCIONES ESENCIALES DEL EMPLEO |
|
1. Adelantar la investigación y fallar en primera instancia de los procesos disciplinarios en contra de los servidores, ex servidores y particulares que ejerzan funciones públicas en la Entidad de acuerdo con lo dispuesto por la ley y directrices del jefe inmediato.
2. Proponer, Implementar y dirigir políticas institucionales que permitan reforzar en los funcionarios los conceptos de Probidad, Trasparencia y Lucha contra corrupción.
3. Cumplir con los procedimientos y términos señalados para el trámite de los procesos disciplinarios que conoce la dependencia conforme al Régimen único Disciplinario vigente.
4. Aprobar las consultas que sobre distintos aspectos relacionados con la acción disciplinaria se formulen por parte de la Gerencia del Fondo.
5. Poner en conocimiento de las autoridades jurisdiccionales, las conductas de los servidores públicos del Fondo que amerite su intervención.
6. Dirigir la planeación, ejecución y cumplimiento de los planes de mejoramiento.
7. Responder por las notificaciones de los actos administrativos que se elaboren dentro de los expedientes disciplinarios asignados.
8. Proyectar y tramitar la respuesta a los derechos de petición y demás requerimientos relacionados con los expedientes a su cargo.
9. Desempeñar las demás funciones relacionadas con la naturaleza del cargo y área de desempeño. |
|
V. CONOCIMIENTOS BÁSICOS Ó ESENCIALES |
|
1. Código Único Disciplinario.
2. Código Contencioso Administrativo.
3. Estructura administrativa y funcional del estado y el distrito.
4. Microsoft Office (Word y Excel). |
|
VI. COMPETENCIAS COMPORTAMENTALES |
|
COMUNES |
POR NIVEL JERÁRQUICO |
|
1. Orientación a resultados
2. Orientación al usuario y al ciudadano
3. Transparencia
4. Compromiso con la Organización |
1. Experticia Profesional
2. Conocimiento del Entorno
3. Construcción de relaciones
4. Iniciativa |
|
VII. REQUISITOS DE FORMACIÓN ACADÉMICA Y EXPERIENCIA |
|
FORMACIÓN ACADÉMICA |
EXPERIENCIA |
|
Título profesional en:
Derecho y Afines correspondiente al núcleo del conocimiento de las Ciencias Sociales y Humanas.
Título de posgrado relacionado con las funciones del cargo.
Tarjeta o matricula para las profesiones reglamentadas por ley. |
Treinta (30) meses de experiencia profesional o docente. |
|
I. IDENTIFICACIÓN DEL EMPLEO. |
|
NIVEL JERÁRQUICO: |
DIRECTIVO |
|
DENOMINACIÓN DEL EMPLEO: |
DIRECTOR |
|
CÓDIGO: |
009 |
|
GRADO: |
05 |
|
No DE CARGOS: |
5 |
|
DEPENDENCIA: |
DONDE SE UBIQUE EL CARGO |
|
CARGO DEL SUPERIOR INMEDIATO: |
QUIEN EJERZA LA SUPERVISÓN DIRECTA |
|
II. ÁREA FUNCIONAL |
|
DIRECCIÓN ADMINISTRATIVA |
|
III. PROPÓSITO PRINCIPAL |
|
Coordinar, controlar y verificar los procesos y procedimientos a cargo de la Dirección Administrativa, de manera eficiente y oportuna de acuerdo con las directrices de la Subgerencia Administrativa y Financiera, siguiendo los requerimientos del Plan de Compras y de Contratación. |
|
IV. FUNCIONES ESENCIALES DEL EMPLEO |
|
1. Gestionar las políticas, planes, programas y proyectos administrativos institucionales, que garanticen el cumplimiento del objetivo institucional.
2. Elaborar y dirigir, el Proyecto de presupuesto anual de Funcionamiento de la Entidad, el plan estratégico y el plan anual de acción para el desarrollo de la misión de la Entidad en coordinación con la Oficina Asesora de Planeación.
3. Establecer el Plan de compras de funcionamiento, adelantando los estudios previos de conveniencia y oportunidad, de mercado y los requisitos técnicos, financieros y económicos de los procesos de selección y efectuar el seguimiento a la ejecución y liquidación de los contratos.
4. Fijar las políticas de archivo de documentos de gestión e históricos, y de acuerdo a los objetivos del Fondo, establecer los criterios para la valoración y selección, los plazos de retención, eliminación, conservación y acceso a los documentos.
5. Definir y liderar los procesos relacionados con la elaboración, actualización e implementación de las Tablas de Retención y Valoración Documental que se encuentren vigentes.
6. Dirigir la planeación, ejecución y cumplimiento de los planes de mejoramiento.
7. Notificar la información que sea necesaria para la presentación de los diferentes informes ante la Subgerencia Administrativa y Financiera y la Gerencia y demás organismos oficiales que lo requieran.
8. Dirigir el proceso de atención al ciudadano, atención de solicitudes, quejas y peticiones, en cumplimientos del ordenamiento legal.
9. Desempeñar las demás funciones relacionadas con la naturaleza del cargo y área de desempeño. |
|
V. CONOCIMIENTOS BÁSICOS Ó ESENCIALES |
|
1. Contratación estatal.
2. Formulación, desarrollo y evaluación de proyectos.
3. Presupuesto
4. Código Único Disciplinario.
5. Código Contencioso Administrativo.
6. Plan de Desarrollo Distrital
7. Sistemas y programas Microsoft Office (Word, Power Point y Excel). |
|
VI. COMPETENCIAS COMPORTAMENTALES |
|
COMUNES |
POR NIVEL JERÁRQUICO |
|
1. Orientación a resultados
2. Orientación al usuario y al ciudadano
3. Transparencia
4. Compromiso con la Organización |
1. Experticia Profesional
2. Conocimiento del Entorno
3. Construcción de relaciones
4. Iniciativa |
|
VII. REQUISITOS DE FORMACIÓN ACADÉMICA Y EXPERIENCIA |
|
FORMACIÓN ACADÉMICA |
EXPERIENCIA |
|
Título profesional en:
Ciencia Política, Relaciones Internacionales,
Derecho y Afines, correspondiente al núcleo básico del conocimiento en Ciencias Sociales y Humanas.
Administración de Empresas, Administración Pública, Administración de Negocios, Administración Financiera correspondiente al núcleo básico del conocimiento en Administración.
Economía, Comercio Internacional correspondiente al núcleo básico del conocimiento de economía.
Ingeniería Industrial correspondiente al núcleo básico del conocimiento en Ingeniería, Arquitectura y Urbanismo.
Título de posgrado relacionado con las funciones del cargo.
Tarjeta o matricula para las profesiones reglamentadas por ley. |
Dos (2) años de experiencia profesional o docente. |
|
II. ÁREA FUNCIONAL |
|
DIRECCIÓN FINANCIERA |
|
III. PROPÓSITO PRINCIPAL |
|
Dirigir conforme al Plan Estratégico de la Entidad el presupuesto anual de gastos de funcionamiento e inversión para el manejo eficiente y eficaz de los recursos financieros de conformidad con la normatividad vigente. |
|
IV. FUNCIONES ESENCIALES DEL EMPLEO |
|
1. Liderar la elaboración del plan financiero plurianual y el proyecto de presupuesto anual y consolidar la información para su remisión a los entes respectivos.
2. Fijar el Proyecto anual de Inversión de la Entidad de acuerdo con las instrucciones dadas por la Oficina Asesora de Planeación y la normatividad vigente.
3. Liderar la ejecución presupuestal y el cumplimiento de la programación anual de caja del presupuesto del Fondo, conforme a la Ley orgánica de Presupuesto.
4. Aprobar y tramitar las modificaciones presupuestales solicitadas por los ordenadores del gasto o por el ordenador del Gasto en el Fondo de Vigilancia, conforme a las instrucciones de la Secretaría de Hacienda Distrital.
5. Dirigir y orientar el manejo de los recursos y pagos de la Tesorería en el Fondo de acuerdo con la normatividad vigente.
6. Aprobar los certificados de disponibilidad presupuestal de los proyectos solicitados por los ordenadores del gasto y los registros presupuestales de los contratos suscritos por los ordenadores del gasto en el Fondo.
7. Definir herramientas e indicadores para mejorar el desarrollo financiero del Fondo.
8. Verificar y supervisar el oportuno y correcto registro contable de las operaciones financieras que celebre el Fondo, de acuerdo con las disposiciones vigentes sobre la materia.
9. Gestionar el pago oportuno de servicios personales, gastos generales, transferencias y demás obligaciones a cargo del F.V.S, con el objeto de cumplir con los compromisos presupuéstales.
10. Dirigir el proceso contable a fin de lograr la actualización permanente y oportuna de los estados financieros de la entidad, controlando los procesos de sistematización y automatización de la información de giros y de la información contable.
11. Dirigir la planeación, ejecución y cumplimiento de los planes de mejoramiento.
12. Gestionar la presentación y pago de las declaraciones tributarias por retenciones de impuestos distritales y nacionales, garantizando el reporte oportuno de la información.
13. Supervisar y efectuar los giros presupuestales en los sistemas habilitados para el efecto dando cumplimiento oportuno a los gastos de funcionamiento e inversión.
14. Las demás funciones que le sean propias o asignadas de acuerdo con la naturaleza de la dependencia. |
|
V. CONOCIMIENTOS BÁSICOS Ó ESENCIALES |
|
1. Manejo tributario
2. Contratación estatal.
3. Manejo presupuestal y de tesorería.
4. Formulación, desarrollo y evaluación de proyectos.
5. Plan de Desarrollo Distrital
6. Sistemas y programas Microsoft Office (Word, PowerPoint y Excel). |
|
VI. COMPETENCIAS COMPORTAMENTALES |
|
COMUNES |
POR NIVEL JERÁRQUICO |
|
1. Orientación a resultados
2. Orientación al usuario y al ciudadano
3. Transparencia
4. Compromiso con la Organización |
1. Experticia Profesional
2. Conocimiento del Entorno
3. Construcción de relaciones
4. Iniciativa |
|
VII. REQUISITOS DE FORMACIÓN ACADÉMICA Y EXPERIENCIA |
|
FORMACIÓN ACADÉMICA |
EXPERIENCIA |
|
Título profesional en:
Administración de Empresas, Administración Pública, Administración de Negocios, Administración Financiera correspondiente al núcleo básico del conocimiento en Administración.
Economía, Finanzas y Relaciones Internacionales, Contaduría correspondiente al núcleo básico del conocimiento de Economía y Contaduría.
Ingeniería Industrial correspondiente al núcleo básico del conocimiento en Ingeniería, Arquitectura y Urbanismo.
Título de posgrado relacionado con las funciones del cargo.
Tarjeta o matricula para las profesiones reglamentadas por ley. |
Dos (2) años de experiencia profesional o docente. |
|
II. ÁREA FUNCIONAL |
|
DIRECCIÓN DE TECNOLOGIA, INFORMACIÓN Y COMUNICACIONES |
|
III. PROPÓSITO PRINCIPAL |
|
Coordinar, controlar y verificar los procesos y procedimientos a cargo de la Dirección de Sistemas, de manera eficiente y oportuna de acuerdo con las directrices de la Subgerencia Técnica, siguiendo los requerimientos del Plan de Compras y de Contratación. |
|
IV. FUNCIONES ESENCIALES DEL EMPLEO |
|
1. Dirigir y supervisar los procesos de estudios de adelantos tecnológicos que requieran los organismos de Policía Nacional, Fiscalía General de la Nación y fuerzas Militares, en cumplimiento del suministro que debe desarrollar el Fondo.
2. Gestionar ante la Subgerencia Técnica, la adquisición de tecnologías, sistemas y equipamientos necesarios, para el beneficio de las funciones de la Subgerencia y del Fondo, ante las entidades prestadoras de la seguridad y convivencia en Bogotá.
3. Liderar los procesos y acciones que mejoren los indicadores sobre cubrimiento de las TIC encargados al Fondo.
4. Dirigir las actividades relacionadas con evaluación, conceptualización y apropiación en los temas de Sistemas de Información, Equipos de Comunicaciones, Equipos de Telecomunicaciones y Herramientas Tecnológicas de Soporte que permitan l logro de los objetivos institucionales
5. Proyectar para la aprobación, el Plan de compras de los Proyectos de Inversión, adelantando los estudios previos de conveniencia y oportunidad, de mercado y los requisitos técnicos, financieros y económicos de los procesos de selección y efectuar el seguimiento a la ejecución y liquidación de los contratos.
6. Administrar los recursos, soporte y mantenimiento a los sistemas de información e infraestructura tecnológica de la entidad permitiendo el cumplimiento de los objetivos institucionales.
7. Controlar, la eficacia del soporte y mantenimiento a los sistemas de información e infraestructura tecnológica de la entidad.
8. Dirigir la elaboración de estudios técnicos sobre tecnologías a implementar para el logro de los objetivos institucionales.
9. Proponer y argumentar nuevas estrategias tecnológicas que faciliten el alcance de las diferentes metas del Fondo.
10. Dirigir la planeación, ejecución y cumplimiento de los planes de mejoramiento
11. Desempeñar las demás funciones relacionadas con la naturaleza del cargo y área de desempeño. |
|
V. CONOCIMIENTOS BÁSICOS Ó ESENCIALES |
|
1. Contratación estatal.
2. Formulación, desarrollo y evaluación de proyectos.
3. Plan de Desarrollo Distrital
4. Sistemas y programas Microsoft Office (Word, PowerPoint y Excel). |
|
VI. COMPETENCIAS COMPORTAMENTALES |
|
COMUNES |
POR NIVEL JERÁRQUICO |
|
1. Orientación a resultados
2. Orientación al usuario y al ciudadano
3. Transparencia
4. Compromiso con la Organización |
1. Experticia Profesional
2. Conocimiento del Entorno
3. Construcción de relaciones
4. Iniciativa |
|
VII. REQUISITOS DE FORMACIÓN ACADÉMICA Y EXPERIENCIA |
|
FORMACIÓN ACADÉMICA |
EXPERIENCIA |
|
Título profesional:
Ingeniería Administrativa y Afines, Ingeniería Industrial y Afines Ingeniería de Sistemas, Telemática y Afines, Ingeniería Eléctrica y Afines, Ingeniería Electrónica, Telecomunicaciones y Afines correspondiente al núcleo básico del conocimiento en Ingeniería, Arquitectura, Urbanismo y Afines.
Título de posgrado relacionado con las funciones del cargo.
Tarjeta o matricula para las profesiones reglamentadas por ley. |
Dos (2) años de experiencia profesional o docente. |
|
II. ÁREA FUNCIONAL |
|
DIRECCIÓN DE LOGÍSTICA Y MEDIO DE TRANSPORTE |
|
III. PROPÓSITO PRINCIPAL |
|
Coordinar, controlar y verificar los procesos y procedimientos a cargo de la Dirección de Logística y Medios de Transporte, de manera eficiente y oportuna de acuerdo de la Subgerencia Técnica, siguiendo los requerimientos del Plan de Compras y de Contratación. |
|
IV. FUNCIONES ESENCIALES DEL EMPLEO |
|
1. Dirigir el cumplimiento las políticas, planes, programas y proyectos institucionales a cargo de la Dirección de Logística, de forma tal que garanticen el cumplimiento del objetivo institucional.
2. Liderar las actividades relacionadas con los temas de logística y Medios de Transporte dando oportunidad a las soluciones generadas a los requerimientos hechos al Fondo.
3. Liderar los procesos de actualización técnica del transporte requerido para la ejecución de la política de seguridad del Fondo.
4. Presentar para su aprobación el Proyecto anual de Inversión de la Entidad de los proyectos que tenga a cargo.
5. Ejecutar el Plan de compras de los Proyectos de Inversión relacionados con la Dirección de Logística y Medios de Transporte, adelantando los estudios previos de conveniencia y oportunidad, de mercado y los requisitos técnicos, financieros y económicos de los procesos de selección y efectuar el seguimiento a la ejecución y liquidación de los contratos.
6. Dirigir la elaboración de estudios técnicos sobre la implementación o adquisición de elementos, materiales y equipos para el logro de los objetivos institucionales.
7. Proponer y argumentar nuevas estrategias que faciliten el alcance de las diferentes metas del Fondo.
8. Dirigir la planeación, ejecución y cumplimiento de los planes de mejoramiento
9. Desempeñar las demás funciones relacionadas con la naturaleza del cargo y área de desempeño. |
|
V. CONOCIMIENTOS BÁSICOS Ó ESENCIALES |
|
1. Contratación estatal.
2. Formulación, desarrollo y evaluación de proyectos.
3. Plan de Desarrollo Distrital
4. Sistemas y programas Microsoft Office (Word, PowerPoint y Excel) |
|
VI. COMPETENCIAS COMPORTAMENTALES |
|
COMUNES |
POR NIVEL JERÁRQUICO |
|
1. Orientación a resultados
2. Orientación al usuario y al ciudadano
3. Transparencia
4. Compromiso con la Organización |
1. Experticia Profesional
2. Conocimiento del Entorno
3. Construcción de relaciones
4. Iniciativa |
|
VII. REQUISITOS DE FORMACIÓN ACADÉMICA Y EXPERIENCIA |
|
FORMACIÓN ACADÉMICA |
EXPERIENCIA |
|
Título profesional en:
Administración de Empresas, Administración Pública, Administración de Negocios, Administración Financiera correspondiente al núcleo básico del conocimiento en Administración.
Economía, Finanzas y Relaciones Internacionales correspondiente al núcleo básico del conocimiento de Economía.
Ingeniería Mecánica y Afines, Ingeniería Administrativa y Afines, Ingeniería Civil y Afines
Ingeniería Industrial y Afines, correspondiente al núcleo del conocimiento en Ingeniería, Arquitectura, Urbanismo y afines.
Título de posgrado relacionado con las funciones del cargo.
Tarjeta o matricula para las profesiones reglamentadas por ley. |
Dos (2) años de experiencia profesional o docente. |
|
II. ÁREA FUNCIONAL |
|
DIRECCIÓN DE INFRAESTRUCTURA |
|
III. PROPÓSITO PRINCIPAL |
|
Coordinar, controlar y verificar los procesos y procedimientos a cargo de la Dirección de Infraestructura, de manera eficiente y oportuna de acuerdo con las directrices de la Subgerencia Técnica, siguiendo los requerimientos del Plan de Compras y de Contratación. |
|
IV. FUNCIONES ESENCIALES DEL EMPLEO |
|
1. Ejecutar las políticas, planes, programas y proyectos institucionales a cargo de la Dirección de Infraestructura, dirigidos al establecimiento de esquemas que garanticen el cumplimiento del objetivo institucional.
2. Dirigir la elaboración de estudios técnicos sobre la adquisición, construcción, dotación y mantenimiento de inmuebles, materiales y equipos para el logro de los objetivos institucionales.
3. Proponer y argumentar nuevas estrategias que faciliten el alcance de las diferentes metas del Fondo.
4. Dirigir el seguimiento y control sobre las actividades contratadas por el fondo que sean competencia de la Dirección de Infraestructura a fin de lograr los objetivos institucionales.
5. Dirigir los temas relacionados con estudios, adquisición, adecuación, mantenimiento, dotación y actualización de la Infraestructura que maneje el Fondo garantizando los sistemas de seguridad para el beneficio de la ciudadanía.
6. Coordinar las actividades relacionadas con los temas de Infraestructura de los bienes del Fondo o los que se hayan entregado a los organismos militares, fiscalía y de policía de la ciudad.
7. Ejecutar el Plan de compras de los Proyectos de Inversión a cargo de Dirección, adelantando los estudios previos de conveniencia y oportunidad, de mercado y los requisitos técnicos, financieros y económicos de los procesos de selección y efectuar el seguimiento a la ejecución y liquidación de los contratos.
8. Dirigir la planeación, ejecución y cumplimiento de los planes de mejoramiento
9. Desarrollar programas de actualización equipamientos para asegurar la adecuada prestación de los servicios del fondo y de las entidades que se encargan de la seguridad y convivencia en Bogotá.
10. Desempeñar las demás funciones relacionadas con la naturaleza del cargo y área de desempeño. |
|
V. CONOCIMIENTOS BÁSICOS Ó ESENCIALES |
|
1. Contratación estatal.
2. Formulación, desarrollo y evaluación de proyectos.
3. Plan de Desarrollo Distrital
4. Sistemas y programas Microsoft Office (Word, PowerPoint y Excel). |
|
VI. COMPETENCIAS COMPORTAMENTALES |
|
COMUNES |
POR NIVEL JERÁRQUICO |
|
1. Orientación a resultados
2. Orientación al usuario y al ciudadano
3. Transparencia
4. Compromiso con la Organización |
1. Experticia Profesional
2. Conocimiento del Entorno
3. Construcción de relaciones
4. Iniciativa |
|
VII. REQUISITOS DE FORMACIÓN ACADÉMICA Y EXPERIENCIA |
|
FORMACIÓN ACADÉMICA |
EXPERIENCIA |
|
Título profesional en:
Administración de Empresas, Administración Pública, Administración de Negocios, Administración Financiera correspondiente al núcleo básico del conocimiento en Administración.
Finanzas y Relaciones Internacionales correspondiente al núcleo básico del conocimiento de Economía.
Arquitectura, Ingeniería Civil, Ingeniería Industrial y Afines, correspondiente al núcleo básico del conocimiento en Ingeniería, Arquitectura, Urbanismo y afines.
Geología correspondiente al núcleo básico del conocimiento en matemáticas y ciencias naturales.
Título de posgrado relacionado con las funciones del cargo.
Tarjeta o matricula para las profesiones reglamentadas por ley. |
Dos (2) años de experiencia profesional o docente. |
NIVEL ASESOR
|
I. IDENTIFICACIÓN DEL EMPLEO. |
|
NIVEL JERÁRQUICO: |
ASESOR |
|
DENOMINACIÓN DEL EMPLEO: |
JEFE OFICINA ASESORA |
|
CÓDIGO: |
115 |
|
GRADO: |
07 |
|
No DE CARGOS: |
2 |
|
DEPENDENCIA: |
DONDE SE UBIQUE EL CARGO |
|
CARGO DEL SUPERIOR INMEDIATO: |
QUIEN EJERZA LA SUPERVISÓN DIRECTA |
|
II. ÁREA FUNCIONAL |
|
OFICINA ASESORA DE PLANEACIÓN |
|
III. PROPÓSITO PRINCIPAL |
|
Dirigir la formulación de las políticas de la Entidad en materia de planeación, formulación y ejecución de los planes y programas y realizar las actividades de seguimiento para el logro de objetivos y metas institucionales. |
|
IV. FUNCIONES ESENCIALES DEL EMPLEO |
|
1. Asesorar la Gerencia del Fondo en la formulación, coordinación y evaluación de políticas, planes, programas y proyectos institucionales que deba desarrollar el Fondo, necesarios para la implementación, sostenibilidad y mejoramiento de las políticas del sector y de la entidad.
2. Asesorar y dirigir a las dependencias en la elaboración de los planes de acción, proyectos de inversión, herramientas de gestión y mecanismos de evaluación para el cumplimiento de objetivos y metas definidas en los planes, programas y proyectos. Gestionar la sostenibilidad y mejora continua del Sistema Integrado de Gestión de la entidad tendiente a brindar un mejor servicio a los usuarios internos y externos.
3. Asesorar a las diferentes dependencias en la formulación y aplicación de indicadores de gestión que permitan medir la eficacia, eficiencia y efectividad de los proyectos, de manera clara y oportuna.
4. Dirigir la elaboración del anteproyecto de presupuesto anual de inversión, en concordancia con el Plan de Acción Institucional y el Plan de Desarrollo Distrital, con eficiencia y calidad.
5. Definir y dirigir el plan de acción, los programas, proyectos y las estrategias de la dependencia que se adecuen con las políticas y misión de la Entidad.
6. Asesorar la Gerencia en la Formulación de los proyectos de inversión del Fondo que sean necesarios para el cumplimiento de su función institucional y emitir la viabilidad a las inversiones del Fondo.
7. Dirigir la planeación, ejecución y cumplimiento de los planes de mejoramiento.
8. Fomentar en las dependencias del Fondo la implementación de propuestas organizacionales, administrativas, técnicas, procedimentales y demás proyectos que fortalezcan la organización institucional.
9. Asesorar técnicamente sobre el proceso de Planeación en las diferentes instancias del Fondo en mesas de capacitación y elaboración.
10. Liderar el diseño del Plan Estratégico de la entidad estableciendo mecanismos de evaluación y seguimiento que permitan el control y el cumplimiento normativo y presupuestal.
11. Validar, aprobar, implementar y mantener actualizados los manuales de procesos y procedimientos de la entidad.
12. Gestionar con la Secretaría Distrital de Hacienda y la Secretaría Distrital de Planeación lo referente a la ejecución, seguimiento físico y financiero de los proyectos de inversión del Fondo.
13. Gestionar la implementación y desarrollo del Sistema de Gestión de Calidad y asegurar su aplicación, de acuerdo con los objetivos institucionales y las funciones asignadas al Fondo.
14. Liderar la elaboración y consolidación de la información que se origine en las dependencias, relativa a la ejecución del presupuesto de inversión y de seguimiento de la gestión.
15. Asesorar a la Gerencia en la toma de decisiones frente a los planes, programas y proyectos del Fondo, con la información procesada, generada y suministrada por las diferentes áreas competentes
16. Dirigir al fortalecimiento del Sistema de Gestión de Calidad a fin de estandarizar los procesos en el Fondo.
17. Las demás funciones que le sean propias o asignadas de acuerdo con la naturaleza de la dependencia. |
|
V. CONOCIMIENTOS BÁSICOS Ó ESENCIALES |
|
1. Formulación y Evaluación de Proyectos de Inversión.
2. Plan de Desarrollo Económico y Social del Distrito.
3. Desarrollo organizacional.
4. Planeación.
5. Modelo Estándar de Control Interno.
6. Plan Institucional de Gestión Institucional.
7. Presupuesto y Finanzas Públicas
8. Programas Microsoft Office (Word, Excel y PowerPoint).
9. Sistema de costos
10. Diseño y manejo de Indicadores. |
|
VI. COMPETENCIAS COMPORTAMENTALES |
|
COMUNES |
POR NIVEL JERÁRQUICO |
|
1. Orientación a resultados
2. Orientación al usuario y al ciudadano
3. Transparencia
4. Compromiso con la Organización |
1. Experticia Profesional
2. Conocimiento del Entorno
3. Construcción de relaciones
4. Iniciativa |
|
VII. REQUISITOS DE FORMACIÓN ACADÉMICA Y EXPERIENCIA |
|
FORMACIÓN ACADÉMICA |
EXPERIENCIA |
|
Título profesional en:
Administración de Empresas, Administración Pública, Administración de Negocios, Administración Financiera correspondiente al núcleo básico del conocimiento en Administración.
Derecho, correspondiente al núcleo básico del conocimiento en Ciencias Sociales y Humanas.
Economía, Contaduría, Finanzas y Relaciones Internacionales correspondiente al núcleo básico del conocimiento de Economía.
Ingeniería Industrial correspondiente al núcleo básico del conocimiento en Ingeniería, Arquitectura, Urbanismo y afines.
Título de posgrado relacionado con las funciones del cargo.
Tarjeta o matricula para las profesiones reglamentadas por ley. |
Tres (3) años de experiencia profesional o docente. |
|
II. ÁREA FUNCIONAL |
|
OFICINA ASESORA DE JURÍDICA |
|
III. PROPÓSITO PRINCIPAL |
|
Dirigir lo relacionado con los asuntos jurídicos, la contratación y la defensa judicial con el fin de lograr que las actividades se desarrollen de acuerdo con la normatividad vigente y contribuir a la prevención del daño antijurídico. |
|
IV. FUNCIONES ESENCIALES DEL EMPLEO |
|
1. Asesorar a la Gerencia y a las demás dependencias del Fondo en la interpretación y aplicación de normas para el cabal desempeño de las actividades de la entidad.
2. Definir criterios y lineamientos jurídicos para la expedición de conceptos y directrices que deba expedir la Entidad de acuerdo con la normatividad vigente.
3. Asesorar y dirigir el proceso precontractual, contractual y postcontractual de la Entidad según las modalidades de selección y lo establecido por la ley y demás normas concordantes.
4. Establecer el manual de contratación de la entidad en estricta aplicación de la normatividad vigente.
5. Asesorar la elaboración de los convenios en todas sus modalidades, velando por la aplicación de los distintos regímenes aplicables.
6. Dar visto bueno o autorizar, los procedimientos en las etapas precontractuales, contractuales y postcontractuales, así como en la suscripción de convenios en sus distintas modalidades.
7. Rendir informe permanente al Gerente del FONDO, sobre los vistos buenos o autorizaciones proferidas en las distintas etapas de los procesos precontractuales, contractuales y postcontractuales y de elaboración de los convenios en sus distintas modalidades.
8. Gestionar y revisar los proyectos de acuerdos y resoluciones, entre otros actos administrativos concernientes a las actividades del Fondo.
9. Dirigir la planeación, ejecución y cumplimiento de los planes de mejoramiento.
10. Desempeñar la representación judicial del Fondo en los procesos que se instauren en su contra o que esta deba promover, mediante el poder que le otorgue la Gerencia, contando para el efecto con el soporte técnico a que haya lugar y mantenerla informada sobre el desarrollo de los mismos.
11. Articular organizar e informar las normas legales y reglamentarias que se relacionan con la actividad del Fondo con oportunidad.
12. Revisar y proyectar los proyectos de actos administrativos que la Gerencia deba firmar y dar su aprobación sobre su constitucionalidad y legalidad.
13. Informar los actos administrativos que expida el Fondo y realizar la publicación de aquellos que sean de carácter general, como los acuerdos de la junta directiva, la gerencia.
14. Revisar el cumplimiento de los procesos de selección de contratistas, adjudicación y celebración de contratos con el fin de que estos se ajusten a los parámetros establecidos por la ley.
15. Revisar el cumplimiento del registro de las garantías contractuales otorgadas a favor del Fondo y controlar su vencimiento, renovación y en general el cumplimiento de las obligaciones legales contraídas por los contratistas, así como tramitar los cobros que adelante la entidad por jurisdicción coactiva.
16. Sustanciar los fallos de segunda instancia de los procesos disciplinarios que se adelanten contra los servidores y ex servidores públicos de la entidad de conformidad con la normatividad vigente.
17. Las demás funciones que le sean propias o asignadas de acuerdo con la naturaleza de la dependencia. |
|
V. CONOCIMIENTOS BÁSICOS Ó ESENCIALES |
|
1. Contratación estatal.
2. Código Único Disciplinario.
3. Carrera administrativa.
4. Derecho administrativo, constitucional y laboral.
5. Sistemas y programas Microsoft Office (Word). |
|
VI. COMPETENCIAS COMPORTAMENTALES |
|
COMUNES |
POR NIVEL JERÁRQUICO |
|
1. Orientación a resultados
2. Orientación al usuario y al ciudadano
3. Transparencia
4. Compromiso con la Organización |
1. Experticia Profesional
2. Conocimiento del Entorno
3. Construcción de relaciones
4. Iniciativa |
|
VII. REQUISITOS DE FORMACIÓN ACADÉMICA Y DE EXPERIENCIA |
|
FORMACIÓN ACADÉMICA |
EXPERIENCIA |
|
Título profesional en:
Derecho y Afines correspondiente al núcleo básico del conocimiento en Ciencias Sociales y Humanas.
Título de posgrado relacionado con las funciones del cargo.
Tarjeta o matricula para las profesiones reglamentadas por ley. |
Tres (3) años de experiencia profesional o docente. |
NIVEL PROFESIONAL
|
I. IDENTIFICACIÓN DEL EMPLEO. |
|
NIVEL JERÁRQUICO: |
PROFESIONAL |
|
DENOMINACIÓN DEL EMPLEO: |
TESORERO GENERAL |
|
CÓDIGO: |
201 |
|
GRADO: |
30 |
|
No DE CARGOS: |
1 |
|
DEPENDENCIA: |
DONDE SE UBIQUE EL CARGO |
|
CARGO DEL SUPERIOR INMEDIATO: |
QUIEN EJERZA LA SUPERVISÓN DIRECTA |
|
II. ÁREA FUNCIONAL |
|
TESORERÍA GENERAL |
|
III. PROPÓSITO PRINCIPAL |
|
Ejercer las funciones de Tesorero de manera eficiente y oportuna de acuerdo con los procesos y procedimientos del área y las normas vigentes. |
|
IV. FUNCIONES ESENCIALES DEL EMPLEO |
|
1. Adelantar y controlar las actividades y operaciones de administración de dinero, títulos y de valores en general dando cumplimiento a las políticas, normas y procedimientos que regulan el ejercicio de la actividad.
2. Responder por el uso adecuado de los recursos manejados en el ejercicio de sus funciones así como por la custodia de las inversiones y conservación de los documentos y títulos valores aplicando las disposiciones que regulan la materia.
3. Adelantar el proceso de inversiones de la Entidad de acuerdo con el ranking señalado por la Secretaría de Hacienda Distrital.
4. Operar y mantener actualizado el Sistema Integrado de Información Financiera, perfil Pagador, dando cumplimiento a las normas y directrices de seguridad y operatividad establecidas (por la SHD o Min. Hacienda).
5. Consolidar y presentar el programa anual y mensualizado de caja – PAC de la vigencia y de las reservas presupuéstales constituidas estableciendo los controles requeridos.
6. Tramitar ante la Tesorería Distrital la solicitud de recursos que se requieran para el cumplimiento de las funciones a cargo del Fondo de Vigilancia y Seguridad de Bogotá, de acuerdo con la normatividad vigente.
7. Efectuar el control de los ingresos y pagos que realiza el FVS en cumplimiento de los compromisos contractuales, manteniendo en concordancia los ingresos del FVS con los pagos, para cumplir con la planeación y distribución de los recursos asignados.
8. Establecer mecanismos y hacer gestión de cobro a las diferentes entidades que deban girar recursos a favor del FVS, en cumplimiento de los plazos estipulados en las normas correspondientes y convenios suscritos vigentes.
9. Elaborar los comprobantes de ingreso de los recursos que percibe el FVS, con la debida oportunidad y mantener el control necesario para su verificación.
10. Coordinar la elaboración de las órdenes de pago, previa verificación de las facturas, cuentas de cobro, formato único para el trámite de cuentas de servicios, convenios en ejecución y demás documentos soportes enviados para el pago de las mismas, en cumplimiento de los requisitos administrativos y financieros establecidos en el FVS.
11. Cumplir con el trámite de pagos en los tiempos establecidos en el plan estratégico de la entidad, en los diferentes medios y en concordancia con el PAC solicitado y aprobado por la Tesorería Distrital.
12. Establecer mecanismos para el control del registro de la información de ingresos y pagos generada en el área de tesorería, efectuando conciliaciones y retroalimentando con información a las demás áreas de la subgerencia administrativa y financiera y otras áreas de la entidad.
13. Administrar el proceso de constitución, manejo y cierre de caja menor de acuerdo con la normatividad vigente para los casos en mención, así como validar el registro, control y proceso en medio magnético o manual, de los movimientos diarios y cierres mensuales.
14. Gestionar la salvaguarda del archivo físico y magnético que soporta los pagos, ingresos y transacciones propias del área de tesorería.
15. Desempeñar las demás funciones relacionadas con la naturaleza del cargo y área de desempeño. |
|
V. CONOCIMIENTOS BÁSICOS Ó ESENCIALES |
|
Normatividad Presupuestal Distrital y de Planeación.
Estatuto tributario.
Presupuesto Público.
Elaboración de Planes Financieros.
Plan de Desarrollo Distrital y Nacional.
Marco Fiscal de Mediano Plazo y Marco de Gasto de Mediano Plazo del Distrito Capital.
Programas de Microsoft Office. (Word, Excel). |
|
VI. COMPETENCIAS COMPORTAMENTALES |
|
COMUNES |
POR NIVEL JERÁRQUICO |
|
1. Orientación a resultados
2. Orientación al usuario y al ciudadano
3. Transparencia
4. Compromiso con la Organización |
1. Liderazgo de Grupos de Trabajo
2. Toma de decisiones |
|
VII. REQUISITOS DE FORMACIÓN ACADÉMICA Y DE EXPERIENCIA |
|
FORMACIÓN ACADÉMICA |
EXPERIENCIA |
|
Título profesional en:
Administración de Empresas, Administración Pública, Administración Financiera correspondiente al núcleo básico del conocimiento en Administración.
Economía, Contaduría, Finanzas y Relaciones Internacionales correspondiente al núcleo básico del conocimiento de Economía.
Ingeniería Industrial correspondiente al núcleo básico del conocimiento en Ingeniería, Arquitectura, Urbanismo y afines.
Título de posgrado relacionado con las funciones del cargo.
Tarjeta o matricula para las profesiones reglamentadas por ley. |
Noventa (90) meses de experiencia profesional. |
|
I. IDENTIFICACIÓN DEL EMPLEO. |
|
NIVEL JERÁRQUICO: |
PROFESIONAL |
|
DENOMINACIÓN DEL EMPLEO: |
ALMACENISTA GENERAL |
|
CÓDIGO: |
215 |
|
GRADO: |
30 |
|
No DE CARGOS: |
1 |
|
DEPENDENCIA: |
DONDE SE UBIQUE EL CARGO |
|
CARGO DEL SUPERIOR INMEDIATO: |
QUIEN EJERZA LA SUPERVISÓN DIRECTA |
|
II. ÁREA FUNCIONAL |
|
ALMACÉN GENERAL |
|
III. PROPÓSITO PRINCIPAL |
|
Liderar y gestionar las actividades y el proceso de almacén del Fondo de Vigilancia y Seguridad de Bogotá D.C., de acuerdo con los requerimientos institucionales, los procesos, procedimientos, plataforma estratégica de la entidad y la normatividad vigente. |
|
IV. FUNCIONES ESENCIALES DEL EMPLEO |
|
1. Formular el registro de los Inventarios y Almacén en todo lo concerniente a ingresos, salidas y responsables de forma adecuado y permanente atendiendo la normatividad que rige la materia.
2. Articular con el corredor de seguros las reclamaciones ante la Compañía de Seguros respetiva, lo concerniente a reclamaciones e indemnizaciones o pago de siniestros originados por hurto, caso fortuito o fuerza mayor de los bienes devolutivos del Fondo.
3. Elaborar y presentar los objetivos, metas e indicadores de gestión del área, de acuerdo con los planes y programas establecidos por la Subgerencia Administrativa y Financiera.
4. Gestionar y hacer seguimiento al proceso de entrega y recibo de los bienes dados en comodato garantizando se cumpla el trámite y documentación requeridos.
5. Dirigir y controlar la realización de la toma física anual del inventario en todas las dependencias del Fondo, de acuerdo con el procedimiento establecido, a fin de efectuar los ajustes en los registros administrativos y contables.
6. Verificar que se efectúe el perfeccionamiento de los ingresos, tanto material y real, como administrativo y contable de los bienes adquiridos por la entidad a través de órdenes o contratos de compraventa, convenios ínter administrativos de donación, traslado o de comodato.
7. Supervisar y verificar que se aplique el procedimiento establecido para el manejo y control de los bienes en los entes públicos del Distrito Capital, para los ingresos o altas de almacén, permanencia de los bienes, reintegros y egresos o salidas definitivas de los bienes de la Entidad.
8. Diseñar, proponer y desarrollar métodos y procedimientos relacionados con los procesos inherentes al manejo de los bienes de la entidad, conforme a las normas vigentes sobre el particular.
9. Coordinar los temas y asuntos que sean sometidos a consideración del Comité de Inventario organizado en la entidad.
10. Proponer las mejoras necesarias para el adecuado almacenamiento y tránsito de elementos a cargo del área, que permitan mitigar depreciaciones y pérdida de elementos.
11. Proponer a la Dirección Administrativa el presupuesto de los gastos concernientes a almacén e inventarios a fin de garantizar el adecuado funcionamiento del área.
12. Elaborar y presentar los objetivos, metas e indicadores de gestión del área, de acuerdo con los planes y programas establecidos por la Subgerencia Administrativa y Financiera.
13. Desempeñar las demás funciones relacionadas con la naturaleza del cargo y área de desempeño. |
|
V. CONOCIMIENTOS BÁSICOS Ó ESENCIALES |
|
1. Normas de contratación, presupuesto e inventarios.
2. Manejo de datos estadísticos e indicadores de gestión.
3. Normas básicas en contabilidad.
4. Logística
5. Programas de Microsoft Office (Word, excel, power point, project) |
|
VI. COMPETENCIAS COMPORTAMENTALES |
|
COMUNES |
POR NIVEL JERÁRQUICO |
|
1. Orientación a resultados
2. Orientación al usuario y al ciudadano
3. Transparencia
4. Compromiso con la Organización |
1. Liderazgo de Grupos de Trabajo
2. Toma de decisiones |
|
VII. REQUISITOS DE FORMACIÓN ACADÉMICA Y DE EXPERIENCIA |
|
FORMACIÓN ACADÉMICA |
EXPERIENCIA |
|
Título profesional en:
Administración de Empresas, Administración Pública, Administración Financiera, Administración de Negocios, Administración el Logística y Producción correspondiente al núcleo básico del conocimiento en Administración.
Economía, Contaduría, Finanzas y Relaciones Internacionales correspondiente al núcleo básico del conocimiento de Economía.
Ingeniería Industrial correspondiente al núcleo básico del conocimiento en Ingeniería, Arquitectura, Urbanismo y afines.
Título de posgrado relacionado con las funciones del cargo.
Tarjeta o matricula para las profesiones reglamentadas por ley. |
Noventa (90) meses de experiencia profesional. |
|
I. IDENTIFICACIÓN DEL EMPLEO. |
|
NIVEL JERÁRQUICO: |
PROFESIONAL |
|
DENOMINACIÓN DEL EMPLEO: |
PROFESIONAL ESPECIALIZADO |
|
CÓDIGO: |
222 |
|
GRADO: |
30 |
|
No DE CARGOS: |
12 |
|
DEPENDENCIA: |
DONDE SE UBIQUE EL CARGO |
|
CARGO DEL SUPERIOR INMEDIATO: |
QUIEN EJERZA LA SUPERVISÓN DIRECTA |
|
II. ÁREA FUNCIONAL |
|
DIRECCIÓN ADMINISTRATIVA – ÁREA DE GESTIÓN ADMINISTRATIVA |
|
III. PROPÓSITO PRINCIPAL |
|
Liderar la ejecución de los procesos y procedimientos del Área de Gestión Administrativa de manera eficiente y oportuna de acuerdo con las orientaciones de la Dirección Administrativa, las políticas institucionales y el Plan de Desarrollo del Distrito Capital y el marco normativo. |
|
IV. FUNCIONES ESENCIALES DEL EMPLEO |
|
1. Coordinar con la Dirección Administrativa el control y evaluación de las actividades relacionadas con los temas administrativos de la entidad. Proyectar el anteproyecto de presupuesto anual de gastos de funcionamiento e inversión, con base en la información reportada por las dependencias de la entidad en concordancia con el plan estratégico siguiendo los lineamientos y parámetros fijados por la Secretaría Distrital de Hacienda.
2. Coordinar con las dependencias correspondientes la elaboración del Anteproyecto de Presupuesto del Fondo en lo relativo al área administrativa para presentar ante la Subgerencia Administrativa y Financiera.
3. Proyectar actos administrativos, estudios, análisis; diseñar y/o actualizar procesos y procedimientos, que se requieran para garantizar una eficiente labor en los temas de servicios generales administrativos.
4. Preparar y coordinar la elaboración de los estudios previos y demás requisitos de los procesos de contratación relacionados con el área administrativa, siguiendo la normatividad establecida en la Ley y demás normas de contratación vigentes.
5. Elaborar los informes de gestión y aquellos que sean requeridos por el superior inmediato o por cualquier ente de control oficialmente requerido.
6. Plantear, diseñar, actualizar y mejorar los procesos y procedimientos de competencia del área de trabajo, con el objeto de optimizar la utilización de los recursos disponibles, la simplificación de los trámites y elevar la calidad de los servicios ofrecidos.
7. Organizar, coordinar y desarrollar la solución a los requerimientos administrativos que demanden las diferentes áreas de la entidad.
8. Mantener actualizado el sistema de información institucional en lo que al área de trabajo le competa.
10. (sic) Las demás que se requieran como apoyo general a las funciones del área, o sean asignadas por la autoridad competente de acuerdo con el nivel, la naturaleza de las funciones y el área de desempeño. |
|
V. CONOCIMIENTOS BÁSICOS Ó ESENCIALES |
|
1. Contratación Estatal.
2. Normatividad que regula el manejo presupuestal en el Distrito y en la Nación.
3. Manejo de bienes del Estado.
4. Ciencias Sociales
5. Programas Microsoft Office (Word, Excel, PowerPoint).
6. Plan de Desarrollo Económico y Social del Distrito.
7. Estatuto de Presupuesto |
|
VI. COMPETENCIAS COMPORTAMENTALES |
|
COMUNES |
POR NIVEL JERÁRQUICO |
|
1. Orientación a resultados
2. Orientación al usuario y al ciudadano
3. Transparencia
4. Compromiso con la Organización |
1. Liderazgo de Grupos de Trabajo
2. Toma de decisiones |
|
VII. REQUISITOS DE FORMACIÓN ACADÉMICA Y DE EXPERIENCIA |
|
FORMACIÓN ACADÉMICA |
EXPERIENCIA |
|
Título profesional en:
Administración de Empresas, Administración Pública, correspondiente al núcleo básico del conocimiento en Administración.
Derecho, correspondiente al núcleo básico del conocimiento en Ciencias Sociales y Humanas.
Economía, Contaduría, Finanzas y Relaciones Internacionales correspondiente al núcleo básico del conocimiento de Economía.
Ingeniería Industrial correspondiente al núcleo básico del conocimiento en Ingeniería, Arquitectura, Urbanismo y afines.
Título de posgrado relacionado con las funciones del cargo.
Tarjeta o matricula para las profesiones reglamentadas por ley. |
Noventa (90) meses de experiencia profesional. |
|
II. ÁREA FUNCIONAL |
|
DIRECCIÓN ADMINISTRATIVA – ÁREA DE TALENTO HUMANO |
|
III. PROPÓSITO PRINCIPAL |
|
Liderar la ejecución de los procesos y procedimientos del Área de Talento Humano de manera eficiente y oportuna de acuerdo con la normatividad vigente, las autorizaciones de la Gerencia, las políticas institucionales y el Plan de Desarrollo del Distrito Capital. |
|
IV. FUNCIONES ESENCIALES DEL EMPLEO |
|
1. Elaborar el plan estratégico de recursos humanos, el plan anual de vacantes y actualizar el manual de funciones y competencias laborales para el logro de la gestión institucional.2.Articular la ejecución de las actividades de los procedimientos de talento humano a fin de dar cumplimiento a las obligaciones institucionales.
2. Diseñar, desarrollar y evaluar los planes y programas del área de talento humano con el fin de promover el desarrollo integral de los funcionarios de la entidad, alcanzando los objetivos propuestos.
3. Proyectar y desarrollar el Plan Institucional de Capacitación (PIC), los programas de bienestar social, salud ocupacional, incentivos, inducción, reinducción y clima organizacional, tendientes a proporcionar calidad de vida laboral a los servidores de la Entidad.
4. Proyectar los actos administrativos con el fin de legalizar las situaciones administrativas de los servidores públicos de acuerdo a los requerimientos de la Entidad oportunamente.
5. Organizar la conformación de la Comisión de Personal y del Comité Paritario de Salud Ocupacional en cumplimiento de la normatividad vigente tendientes a mejorar las condiciones laborales de los funcionarios de la Entidad.
6. Proyectar los estudios e informes sobre los diferentes aspectos relacionados con la administración del personal, evaluación del desempeño, carrera administrativa, gerencia y empleo público, bienestar, capacitación, salud ocupacional y nómina requeridos por el superior inmediato con la oportunidad y calidad requeridas.
7. Proyectar los planes y programas de bienestar, desarrollo integral de los funcionarios y mejoramiento de la calidad de vida laboral de acuerdo con la normatividad vigente y coordinar su implementación y ejecución.
8. Proponer, gestionar y controlar el desarrollo de actividades con la ARP y la Caja de Compensación dentro del marco de los programas de Salud Ocupacional, Bienestar y Capacitación.
9. Coordinar el proceso de elección de los representantes de los empleados ante la comisión de personal, atendiendo la normatividad vigente sobre la materia.
10. Verificar el cumplimiento del proceso de evaluación del desempeño de acuerdo con las directrices establecidas por la Comisión Nacional del Servicio Civil y presentar los informes correspondientes.
11. Articular el proceso de vinculación de personal de conformidad con la normatividad vigente que regula la materia.
12. Coordinar la elaboración y trámite de actos administrativos, certificaciones y demás documentos de competencia del área, respetando el procedimiento respectivo y con la oportunidad requerida legalmente.
13. Controlar el adecuado manejo de las historias laborales de los funcionarios y ex funcionarios de la entidad, según los procedimientos institucionales establecidos.
14. Verificar la inclusión de las novedades que afectan la nómina de personal de planta, y presentar el respectivo informe al Subgerente Administrativo y Financiero.
15. Verificar el cumplimiento de los parámetros de cotización a la seguridad social integral, en la nómina y por los contratistas de la entidad objeto de supervisión.
16. Gestionar avances parciales de cesantías requeridos por los funcionarios, en los términos de la ley.
18. (sic) Desempeñar las demás funciones relacionadas con la naturaleza del cargo y área de desempeño. |
|
V. CONOCIMIENTOS BÁSICOS Ó ESENCIALES |
|
1. Normatividad vigente para la liquidación de salarios y prestaciones sociales de los funcionarios públicos y autoliquidación de aportes al sistema de seguridad social.
2. Normatividad vigente de carrera administrativa, gerencia y empleo público.
3. Derecho laboral administrativo.
4. Constitución Política de Colombia
5. Normas de administración de personal distritales y nacionales
6. Normas vigentes de salud ocupacional
7. Programas Microsoft Office (Word, Excel, PowerPoint) |
|
VI. COMPETENCIAS COMPORTAMENTALES |
|
COMUNES |
POR NIVEL JERÁRQUICO |
|
1. Orientación a resultados
2. Orientación al usuario y al ciudadano
3. Transparencia
4. Compromiso con la Organización |
1. Liderazgo de Grupos de Trabajo
2. Toma de decisiones |
|
VII. REQUISITOS DE FORMACIÓN ACADÉMICA Y DE EXPERIENCIA |
|
FORMACIÓN ACADÉMICA |
EXPERIENCIA |
|
Título profesional en
Derecho y Afines, Psicología, Sociología, Trabajo Social y Afines correspondiente al núcleo básico del conocimiento en Ciencias Sociales y Humanas.
Administración de Empresas, Administración Pública, correspondiente al núcleo básico del conocimiento en Administración.
Ingeniería Industrial correspondiente al núcleo básico del conocimiento en Ingeniería, Arquitectura, Urbanismo y afines.
Título de posgrado relacionado con las funciones del cargo.
Tarjeta o matricula para las profesiones reglamentadas por ley. |
Noventa (90) meses de experiencia profesional. |
|
II. ÁREA FUNCIONAL |
|
DIRECCIÓN FINANCIERA – ÁREA DE PRESUPUESTO |
|
III. PROPÓSITO PRINCIPAL |
|
Liderar la ejecución de los procesos y procedimientos del Área de Presupuesto de manera eficiente y oportuna de acuerdo con las orientaciones de la Dirección Financiera, las políticas institucionales y el Plan de Desarrollo del Distrito Capital y el marco normativo. |
|
IV. FUNCIONES ESENCIALES DEL EMPLEO |
|
1. Orientar el Presupuesto y por la producción de las cifras presupuestales y fiscales del Fondo de Vigilancia y Seguridad de Bogotá, con sus respectivos informes para la toma de decisiones en materia presupuestal y fiscal de acuerdo con los lineamientos establecidos para tal fin.
2. Elaborar el Plan Anual de Caja (PAC) de acuerdo con la meta global de pagos autorizados por el CONFIS para consolidar e informar a la Tesorería Distrital los pagos programados.
3. Gestionar la ejecución presupuestal para dar cumplimiento oportuno a los gastos de funcionamiento e inversión
4. Efectuar el proceso de formulación, programación, ejecución y cierre presupuestal de Fondo de Vigilancia y Seguridad de Bogotá.
5. Elaborar el cierre fiscal, presupuestal y de los excedentes financieros del Fondo de Vigilancia y Seguridad de Bogotá, de acuerdo con los lineamientos establecidos y acorde con las normas vigentes.
6. Efectuar análisis de la incidencia de los movimientos presupuestales en la ejecución de ingresos y gastos que contribuya a la toma de decisiones en materia fiscal y presupuestal.
7. Coordinar el manejo de los sistemas de información en el registro y control del presupuesto del Fondo de Vigilancia y Seguridad de Bogotá, de acuerdo con los procedimientos establecidos.
8. Revisar periódicamente los procesos y procedimientos del Área de Presupuesto para requerir las modificaciones a que haya lugar, de acuerdo con los lineamientos establecidos por la Oficina Asesora de Planeación.
9. Elaborar, registrar y firmar los certificados de disponibilidad presupuestal y los certificados de registro presupuestal.
10. Elaborar y ejecutar el Plan Estratégico del Área de Presupuesto de acuerdo con los lineamientos establecidos por la Entidad.
11. Efectuar la conciliación de la información presupuestal, financiera y contable, en conjunto con las Áreas de Tesorería y Contabilidad.
12. Revisar y certificar las órdenes de pago y revisar el registro de su giro presupuestal cumpliendo con los pagos de la entidad.
13. Adelantar en forma oportuna y dentro de los términos de ley, los oficios y derechos de petición radicados en el Fondo se Vigilancia y Seguridad de Bogotá que sean competencia del Área de Presupuesto.
14. Presentar los informes presupuéstales estipulados por la Contraloría General de la Republica, Contraloría de Bogotá, Personería Distrital, Dirección Distrital de Presupuesto y el Concejo de Bogotá.
15. Desempeñar las demás funciones relacionadas con la naturaleza del cargo y área de desempeño. |
|
V. CONOCIMIENTOS BÁSICOS Ó ESENCIALES |
|
1. Normatividad Presupuestal Distrital y de Planeación.
2. Presupuesto Público.
3. Elaboración de Planes Financieros.
4. Plan de Desarrollo Distrital y Nacional.
5. Operación bases de datos bajo plataforma de ORACLE.
6. Marco Fiscal de Mediano Plazo y Marco de Gasto de Mediano Plazo del Distrito Capital.
7. Normas Técnicas y Sistema de Gestión de Calidad.
8. Programas de Microsoft Office (Excel, Word, PowerPoint). |
|
VI. COMPETENCIAS COMPORTAMENTALES |
|
COMUNES |
POR NIVEL JERÁRQUICO |
|
1. Orientación a resultados
2. Orientación al usuario y al ciudadano
3. Transparencia
4. Compromiso con la Organización |
1. Liderazgo de Grupos de Trabajo
2. Toma de decisiones |
|
VII. REQUISITOS DE FORMACIÓN ACADÉMICA Y DE EXPERIENCIA |
|
FORMACIÓN ACADÉMICA |
EXPERIENCIA |
|
Título profesional en:
Administración de Empresas, Administración Pública, correspondiente al núcleo básico del conocimiento en Administración.
Economía, Contaduría, correspondiente al núcleo básico del conocimiento de Economía y Contaduría.
Ingeniería Industrial correspondiente al núcleo básico del conocimiento en Ingeniería, Arquitectura, Urbanismo y afines.
Título de posgrado relacionado con las funciones del cargo.
Tarjeta o matricula para las profesiones reglamentadas por ley. |
Noventa (90) meses de experiencia profesional. |
|
II. ÁREA FUNCIONAL |
|
DIRECCIÓN FINANCIERA – ÁREA DE CONTABILIDAD |
|
III. PROPÓSITO PRINCIPAL |
|
Liderar la ejecución de los procesos y procedimientos del Área de Contabilidad de manera eficiente y oportuna de acuerdo con las directrices de la Gerencia del Fondo de Vigilancia y Seguridad de Bogotá y las instrucciones que se impartan por la Dirección Financiera, atendiendo las políticas institucionales y el Plan de Desarrollo del Distrito Capital. |
|
IV. FUNCIONES ESENCIALES DEL EMPLEO |
|
1. Ejercer como contador del Fondo de Vigilancia y Seguridad de Bogotá, de conformidad con las normas técnicas y legales vigentes y refrendar con su firma los informes contables y financieros del FVS.
2. Incorporar y mantener actualizado el programa contable para generar oportunamente la información requerida. Articular y verificar los procedimientos del área de contabilidad, para dar cumplimiento oportuno a las actividades del área.
3. Liderar el ordenamiento y clasificación de la información contable y financiera de acuerdo con las normas técnicas y procedimientos expedidos por la Contaduría General de la Nación y demás normas vigentes sobre la materia.
4. Presentar los estados financieros del Fondo en los formatos y programas establecidos por la Contaduría General de la Nación; a la Contraloría Distrital en los sistemas dispuestos para tal fin y entregar la demás información requerida por los órganos de control.
5. Elaborar y presentar la información que requieran los órganos de orden Nacional y Distrital de competencia del área de contabilidad.
6. Revisar y firmar las conciliaciones bancarias y demás conciliaciones que se requieran con otras dependencias de la Entidad.
7. Conciliar la información presupuestal, financiera y contable con las áreas de tesorería y presupuesto.
8. Desempeñar las demás funciones relacionadas con la naturaleza del cargo y área de desempeño. |
|
V. CONOCIMIENTOS BÁSICOS Ó ESENCIALES |
|
1. Sistema de contabilidad pública.
2. Normas tributarias del orden nacional y distrital.
3. Manejo presupuestal y de almacén.
4. Normas de control fiscal y control interno.
5. Programas de Microsoft Office (Excel, Word, PowerPoint). |
|
VI. COMPETENCIAS COMPORTAMENTALES |
|
COMUNES |
POR NIVEL JERÁRQUICO |
|
1. Orientación a resultados
2. Orientación al usuario y al ciudadano
3. Transparencia
4. Compromiso con la Organización |
1. Liderazgo de Grupos de Trabajo
2. Toma de decisiones |
|
VII. REQUISITOS DE FORMACIÓN ACADÉMICA Y DE EXPERIENCIA |
|
FORMACIÓN ACADÉMICA |
EXPERIENCIA |
|
Título profesional en:
Contaduría Pública, correspondiente al núcleo básico del conocimiento en Contaduría.
Título de posgrado relacionado con las funciones del cargo.
Tarjeta o matricula para las profesiones reglamentadas por ley. |
Noventa (90) meses de experiencia profesional. |
|
II. ÁREA FUNCIONAL |
|
DIRECCIÓN DE TECNOLOGÍA, INFORMACIÓN Y COMUNICACIONES |
|
III. PROPÓSITO PRINCIPAL |
|
Liderar la ejecución de los procesos y procedimientos del Área de tecnología, Información y Comunicaciones de manera eficiente y oportuna de acuerdo con las directrices de la Gerencia del Fondo de Vigilancia y Seguridad de Bogotá y las instrucciones que se impartan por la Subgerencia técnica, atendiendo las políticas institucionales y el Plan de Desarrollo del Distrito Capital. |
|
IV. FUNCIONES ESENCIALES DEL EMPLEO |
|
1. Elaborar el programa de mantenimiento los recursos tecnológicos y la infraestructura de red con ambiente cliente-servidor y Web, que permitan garantizar la continuidad del servicio y el oportuno acceso a la misma.
2. Elaborar y proyectar los estudios previos, estudios de mercado y demás documentos de orden legal y técnico para contratar los bienes y servicios para la adquisición e implementación de proyectos tecnológicos, para la Fuerza Pública y autoridades competentes con jurisdicción en el Distrito Capital y para la entidad.
3. Desarrollar actividades de inducción y capacitación para los usuarios, en los diferentes ambientes tecnológicos de informática y comunicaciones utilizados en el Fondo, con el fin de obtener un mayor y mejor aprovechamiento de la tecnología.
4. Gestionar y efectuar las actividades técnicas relacionadas con la implementación de proyectos tecnológicos, para la Fuerza Pública y autoridades competentes con jurisdicción en el Distrito Capital y para la entidad.
5. Articular el soporte técnico a los usuarios que permita dar solución a las fallas que se presentan sobre el software y el hardware de la Entidad.
6. Realizar la administración, mantenimiento y actualización de los aplicativos y componentes de Internet, pagina Web, correo electrónico y conectividad de la Entidad.
7. Desempeñar las demás funciones relacionadas con la naturaleza del cargo y área de desempeño. |
|
V. CONOCIMIENTOS BÁSICOS Ó ESENCIALES |
|
1. Contratación Estatal.
2. Informática y comunicaciones.
3. Diseño e implementación de sistemas informáticos y de comunicaciones.
4. Diseño e implementación de páginas Web y ambientes Web.
5. Normas estándares y de metodología en seguridad informática.
6. Redes de comunicación, sistemas operativos, sistemas de información y sistemas de comunicación de datos.
7. Redes, infraestructura tecnológica, seguridad y gestión pública.
8. Manejo de proyectos de adquisición y/o mantenimiento de herramientas de informática |
|
VI. COMPETENCIAS COMPORTAMENTALES |
|
COMUNES |
POR NIVEL JERÁRQUICO |
|
1. Orientación a resultados
2. Orientación al usuario y al ciudadano
3. Transparencia
4. Compromiso con la Organización |
1. Aprendizaje Continuo
2. Experticia profesional
3. Trabajo en equipo y Colaboración
4. Creatividad e Innovación |
|
VII. REQUISITOS DE FORMACIÓN ACADÉMICA Y DE EXPERIENCIA |
|
FORMACIÓN ACADÉMICA |
EXPERIENCIA |
|
Título profesional en:
Derecho correspondiente al núcleo básico del conocimiento en Ciencias Sociales y Humanas.
Ingeniería Administrativa, Ingeniería de Sistemas, Telemática, Ingeniería Eléctrica, Ingeniería Electrónica, Ingeniería de las Telecomunicaciones
Ingeniería Electromecánica, correspondiente al núcleo básico del conocimiento en Ingeniería, Arquitectura, Urbanismo y afines.
Título de posgrado relacionado con las funciones del cargo.
Tarjeta o matricula para las profesiones reglamentadas por ley |
Noventa (90) meses de experiencia profesional. |
|
II. ÁREA FUNCIONAL |
|
OFICINA ASESORA DE PLANEACIÓN |
|
III. PROPÓSITO PRINCIPAL |
|
Liderar la ejecución de los procesos y procedimientos de la Oficina Asesora de Planeación del Fondo de Vigilancia y Seguridad de Bogotá D.C., de manera eficiente y oportuna de acuerdo con las directrices de la Gerencia, las políticas institucionales y legales y el Plan de Desarrollo del Distrito Capital. |
|
IV. FUNCIONES ESENCIALES DEL EMPLEO |
|
1. Gestionar los proyectos de inversión del Fondo que sean necesarios para el cumplimiento de su función institucional y emitir la viabilidad a las inversiones del Fondo.
2. Desarrollar con sujeción al Plan de Desarrollo Distrital y en coordinación con las dependencias, el Plan de Acción Anual de la entidad, los programas y proyectos que se requieran para el cumplimiento de las funciones del Fondo y proyectar los ajustes necesarios.
3. Liderar y consolidar con todas las dependencias en la preparación del informe anual de gestión de la Entidad a fin de presentar el estado de ejecución de todos los proyectos, planes y programas de la entidad.
4. Brindar asesoría técnica sobre el proceso de Planeación en las diferentes instancias del Fondo permitiendo a las áreas tener conceptos claros sobre la formulación y seguimiento de proyectos, planes y programas.
5. Orientar la elaboración del presupuesto de inversión de los planes, programas y proyectos de la entidad, ajustándose a la normatividad vigente y las necesidades de la entidad y la ciudad en temas de seguridad y vigilancia.
6. Diseñar en coordinación con la Gerencia y las Subgerencias, el Plan Estratégico de la entidad estableciendo mecanismos de evaluación y seguimiento.
7. Diseñar, implementar y mantener actualizados los manuales de procesos y procedimientos de la entidad, de forma que permitan el adecuado desarrollo de las actividades del Fondo.
8. Articular y gestionar la implementación y desarrollo del Sistema de Gestión de Calidad y asegurar su aplicación, de acuerdo con los objetivos institucionales y las funciones asignadas al Fondo.
9. Organizar y procesar la información que se origine en las dependencias, relativa a la ejecución del presupuesto de inversión y de seguimiento de la gestión para ser presentada y evaluada para la toma de decisiones.
10. Realizar seguimiento al Plan Operativo Anual de las dependencias del Fondo con el fin de establecer las alertas oportunas en el cumplimiento de los objetivos del fondo.
11. Desempeñar las demás funciones relacionadas con la naturaleza del cargo y área de desempeño. |
|
V. CONOCIMIENTOS BÁSICOS Ó ESENCIALES |
|
1. Formulación y Evaluación de Proyectos de Inversión.
2. Plan de Desarrollo Económico y Social del Distrito.
3. Desarrollo organizacional.
4. Planeación.
5. Modelo Estándar de Control Interno.
6. Plan de Gestión Institucional.
7. Presupuesto y Finanzas Públicas
8. Programas Microsoft Office (Word, Excel y Power Point).
9. Sistema de costos
9. (sic) Diseño y seguimiento de Indicadores. |
|
VI. COMPETENCIAS COMPORTAMENTALES |
|
COMUNES |
POR NIVEL JERÁRQUICO |
|
1. Orientación a resultados
2. Orientación al usuario y al ciudadano
3. Transparencia
4. Compromiso con la Organización |
1. Aprendizaje Continuo
2. Experticia profesional
3. Trabajo en equipo y Colaboración
4. Creatividad e Innovación |
|
VII. REQUISITOS DE FORMACIÓN ACADÉMICA Y DE EXPERIENCIA |
|
FORMACIÓN ACADÉMICA |
EXPERIENCIA |
|
Título profesional en:
Administración de Empresas, Administración Pública, Administración Financiera, correspondiente al núcleo básico del conocimiento en Administración.
Economía, Finanzas, Relaciones Económicas Internacionales Contaduría, correspondiente al núcleo básico del conocimiento de Economía y Contaduría.
Ingeniería Industrial correspondiente al núcleo básico del conocimiento en Ingeniería, Arquitectura, Urbanismo y afines.
Título de posgrado relacionado con las funciones del cargo.
Tarjeta o matricula para las profesiones reglamentadas por ley. |
Noventa (90) meses de experiencia profesional. |
|
II. ÁREA FUNCIONAL |
|
OFICINA ASESORA DE JURÍDICA |
|
III. PROPÓSITO PRINCIPAL |
|
Liderar los procesos y procedimientos de la Oficina Asesora de Jurídica del Fondo de Vigilancia y Seguridad de Bogotá D.C., de manera eficiente y oportuna de acuerdo con las directrices de la Gerencia, las políticas institucionales y la normatividad vigente. |
|
IV. FUNCIONES ESENCIALES DEL EMPLEO |
|
1. Brindar asesoría legal a las demás dependencias del Fondo en la interpretación y aplicación de normas para el cabal desempeño de las actividades de la entidad.
2. Proyectar conceptos y respuestas a las consultas y peticiones formuladas por los usuarios en los términos establecidos por la ley y ajustadas a la normatividad vigente.
3. Proyectar las respuestas a las demandas y tutelas contra la Entidad, interponiendo los recursos a que haya lugar de acuerdo a la normatividad vigente.
4. Preparar y revisar los proyectos, acuerdos, decretos, resoluciones y otros actos administrativos concernientes a las actividades del Fondo ajustándolos a las normas vigentes.
5. Articular, actualizar, sistematizar y divulgar las normas legales y reglamentarias que se relacionan con la actividad del Fondo.
6. Generar los proyectos de actos administrativos que la Gerencia deba firmar y conceptuar sobre su constitucionalidad y legalidad.
7. Liderar los procesos de selección de contratistas, adjudicación y celebración de contratos con el fin de que estos se ajusten a los parámetros establecidos por la ley.
8. Programar el registro de las garantías contractuales otorgadas a favor del Fondo y controlar su vencimiento, renovación y en general el cumplimiento de las obligaciones legales contraídas por los contratistas, así como tramitar los cobros que adelante la entidad por jurisdicción coactiva.
9. Sustanciar el recurso de apelación que se interponga contra las decisiones de primera instancia que tome el área de control interno disciplinario para garantizar la doble instancia en estas decisiones.
10. Las demás funciones que le sean propias o asignadas de acuerdo con la naturaleza de la dependencia. |
|
V. CONOCIMIENTOS BÁSICOS Ó ESENCIALES |
|
1. Contratación estatal.
2. Código Único Disciplinario.
3. Carrera administrativa.
4. Derecho administrativo, constitucional y laboral.
5. Sistemas y programas Microsoft Office (Word). |
|
VI. COMPETENCIAS COMPORTAMENTALES |
|
COMUNES |
POR NIVEL JERÁRQUICO |
|
1. Orientación a resultados
2. Orientación al usuario y al ciudadano
3. Transparencia
4. Compromiso con la Organización |
1. Aprendizaje Continuo
2. Experticia profesional
3. Trabajo en equipo y Colaboración
4. Creatividad e Innovación |
|
VII. REQUISITOS DE FORMACIÓN ACADÉMICA Y DE EXPERIENCIA |
|
FORMACIÓN ACADÉMICA |
EXPERIENCIA |
|
Título profesional en:
Derecho correspondiente al núcleo básico del conocimiento en Ciencias Sociales y Humanas.
Título de posgrado relacionado con las funciones del cargo.
Tarjeta o matricula para las profesiones reglamentadas por ley. |
Noventa (90) meses de experiencia profesional. |
|
II. ÁREA FUNCIONAL |
|
DIRECCIÓN DE INFRAESTRUCTURA |
|
III. PROPÓSITO PRINCIPAL |
|
Liderar y controlar los procesos y procedimientos de la Dirección de Infraestructuras y Tecnología del Fondo de Vigilancia y Seguridad de Bogotá, de manera eficiente y oportuna de acuerdo con las directrices de la Gerencia y las instrucciones que se impartan por la Subgerencia, atendiendo las políticas institucionales y el Plan de Desarrollo del Distrito Capital. |
|
IV. FUNCIONES ESENCIALES DEL EMPLEO |
|
1. Elaborar conceptos para las Subgerencias del Fondo y entidades e instituciones externas en temas de Infraestructura y Tecnología.
2. Coordinar las acciones pertinentes para el mejoramiento de los procesos en lo relacionado con la administración de la Infraestructura y Tecnología a cargo del Fondo.
3. Preparar técnicamente en la parte precontractual, en referencia a los aspectos relacionados con la elaboración de estudios previos, estudios de mercado, elaboración de los pliegos y de los criterios de evaluación de la construcción, adecuación, mantenimiento correctivo y preventivo de la infraestructura y Tecnología a cargo del Fondo.
4. Estructurar y verificar las actividades de contratación y seguimiento del mantenimiento preventivo y correctivo de la infraestructura y Tecnología a cargo del Fondo.
5. Adelantar inspecciones de verificación de los bienes inmuebles tanto al servicio del Fondo como los entregados en comodato o convenio con el fin de constatar su ubicación, existencia, uso y estado.
6. Realizar un registro actualizado de la Infraestructura y Tecnologías a las cuales se les efectúan mantenimiento verificando la correcta realización de estos trabajos.
7. Desarrollar programas de actualización de tecnologías y de equipamientos para asegurar la adecuada prestación de los servicios del fondo y de las entidades que se encargan de la seguridad y convivencia en Bogotá.
8. Gestionar con el Subgerente Técnico, la adquisición de tecnologías, sistemas y equipamientos necesarios, para el beneficio de las funciones de la Subgerencia y del Fondo, ante las entidades prestadoras de la seguridad y convivencia en Bogotá.
9. Las demás funciones que le sean propias o asignadas de acuerdo con la naturaleza de la dependencia. |
|
V. CONOCIMIENTOS BÁSICOS Ó ESENCIALES |
|
1. Desarrollo Infraestructura
2. Equipamientos y Tecnología para la seguridad
3. Contratación estatal.
4. Formulación, desarrollo y evaluación de proyectos.
5. Plan de Desarrollo Distrital
6. Sistemas y programas Microsoft Office (Word y Excel). |
|
VI. COMPETENCIAS COMPORTAMENTALES |
|
COMUNES |
POR NIVEL JERÁRQUICO |
|
1. Orientación a resultados
2. Orientación al usuario y al ciudadano
3. Transparencia
4. Compromiso con la Organización |
1. Aprendizaje Continuo
2. Experticia profesional
3. Trabajo en equipo y Colaboración
4. Creatividad e Innovación |
|
VII. REQUISITOS DE FORMACIÓN ACADÉMICA Y DE EXPERIENCIA |
|
FORMACIÓN ACADÉMICA |
EXPERIENCIA |
|
Título profesional en:
Administración de Empresas, Administración Pública, correspondiente al núcleo básico del conocimiento en Administración.
Arquitectura, Ingeniería Civil, Ingeniería Industrial correspondiente al núcleo básico del conocimiento en Ingeniería, Arquitectura, Urbanismo y afines.
Título de posgrado relacionado con las funciones del cargo.
Tarjeta o matricula para las profesiones reglamentadas por ley. |
Noventa (90) meses de experiencia profesional. |
|
II. ÁREA FUNCIONAL |
|
DIRECCIÓN DE LOGÍSTICA Y MEDIOS DE TRANSPORTE |
|
III. PROPÓSITO PRINCIPAL |
|
Liderar y controlar los procesos y procedimientos de la Dirección de Logística y Medios de Transporte del Fondo de Vigilancia y Seguridad de Bogotá, de manera eficiente y oportuna de acuerdo con las directrices de la Gerencia y las instrucciones que se impartan por la subgerencia técnica, atendiendo las políticas institucionales y el Plan de Desarrollo del Distrito Capital. |
|
IV. FUNCIONES ESENCIALES DEL EMPLEO |
|
1. Elaborar conceptos para las Subgerencias del Fondo y entidades e instituciones externas en temas de Logística y Medios de Transporte.
2. Articular las acciones pertinentes para el mejoramiento de los procesos en lo relacionado con la administración de la Logística y Medios de Transporte a cargo del Fondo.
3. Desarrollar técnicamente la parte precontractual, en referencia a los aspectos relacionados con la elaboración de estudios previos de mercado, elaboración de los términos de referencia y de los criterios de evaluación para la adquisición o mantenimiento de los medios de transporte.
4. Brindar asistencia técnicamente a la Subgerencia técnica en la coordinación de las actividades de contratación y seguimiento del mantenimiento preventivo y correctivo, del suministro de combustibles al parque automotor, que permitan dar continuidad al servicio.
5. Recomendar desde el punto de vista técnico, todas las actividades relacionadas con el mantenimiento preventivo y correctivo de vehículos de propiedad del Fondo en pro del buen funcionamiento del parque automotor.
6. Efectuar inventarios físicos de los vehículos destinados al funcionamiento directo del Fondo y de los asignados a otras entidades con el fin de constatar su existencia uso y estado.
7. Realizar un registro actualizado de los vehículos que entran al taller verificando la correcta realización de los trabajos de reparación.
8. Elaborar el registro y seguimiento de los vehículos que presente siniestros con el fin de dar el trámite pertinente para su oportuna reparación y puesta en funcionamiento o reclamación a la aseguradora.
9. Adelantar la verificación de la calidad de los repuestos suministrados y los trabajos realizados por el contratista y realizar las reclamaciones que sean necesarias sobre la garantía técnica pactada en el contrato.
10. Las demás funciones que le sean propias o asignadas de acuerdo con la naturaleza de la dependencia. |
|
V. CONOCIMIENTOS BÁSICOS Ó ESENCIALES |
|
1. Contratación estatal.
2. Manejo de proyectos relacionados con Logística y Medios de Transporte.
3. Funcionamiento mecánico del parque automotor.
4. Programas Microsoft Office (Word, Excel) |
|
VI. COMPETENCIAS COMPORTAMENTALES |
|
COMUNES |
POR NIVEL JERÁRQUICO |
|
Orientación a resultados
Orientación al usuario y al ciudadano
Transparencia
Compromiso con la Organización |
Aprendizaje Continuo
Experticia profesional
Trabajo en equipo y Colaboración
Creatividad e Innovación |
|
VII. REQUISITOS DE FORMACIÓN ACADÉMICA Y DE EXPERIENCIA |
|
FORMACIÓN ACADÉMICA |
EXPERIENCIA |
|
Título profesional en:
Administración de Empresas, Administración Pública, correspondiente al núcleo básico del conocimiento en Administración.
Ingeniería Industrial, Ingeniería Mecánica, Ingeniería Automotriz, correspondiente al núcleo básico del conocimiento en Ingeniería, Arquitectura, Urbanismo y afines.
Título de posgrado relacionado con las funciones del cargo.
Tarjeta o matricula para las profesiones reglamentadas por ley. |
Noventa (90) meses de experiencia profesional. |
|
I. IDENTIFICACIÓN DEL EMPLEO. |
|
NIVEL JERÁRQUICO: |
PROFESIONAL |
|
DENOMINACIÓN DEL EMPLEO: |
PROFESIONAL UNIVERSITARIO |
|
CÓDIGO: |
219 |
|
GRADO: |
16 |
|
No DE CARGOS: |
31 |
|
DEPENDENCIA: |
DONDE SE UBIQUE EL CARGO |
|
CARGO DEL SUPERIOR INMEDIATO: |
QUIEN EJERZA LA SUPERVISÓN DIRECTA |
|
II. ÁREA FUNCIONAL |
|
DIRECCIÓN ADMINISTRATIVA – ÁREA DE ALMACÉN, INVENTARIOS Y REMATES |
|
III. PROPÓSITO PRINCIPAL |
|
Ejecutar los procesos y procedimientos asignados al Área de Almacén, Inventarios y Remates del Fondo de manera eficiente y oportuna de acuerdo con las directrices institucionales, atendiendo las políticas institucionales y el Plan de Desarrollo del Distrito Capital. |
|
IV. FUNCIONES ESENCIALES DEL EMPLEO |
|
1. Elaborar el registro de los Inventarios y Almacén en todo lo concerniente a ingresos, salidas y responsables de forma adecuada y permanente atendiendo la normatividad que rige la materia.
2. Articular con el corredor de seguros las reclamaciones ante la Compañía de Seguros respetiva, lo concerniente a reclamaciones e indemnizaciones o pago de siniestros originados por hurto, caso fortuito o fuerza mayor de los bienes devolutivos del Fondo, evitando el detrimento patrimonial.
3. Coordinar y hacer seguimiento al proceso de entrega y recibo de los bienes dados en comodato con el fin de garantizar el adecuado registro del estado, ubicación y uso de los bienes.
4. Coordinar y supervisar la realización de la toma física anual del inventario en todas las dependencias del Fondo, de acuerdo con el procedimiento establecido, a fin de efectuar los ajustes en los registros administrativos y contables.
5. Verificar que se efectúe el perfeccionamiento de los ingresos, tanto material y real, como administrativo y contable de los bienes adquiridos por la entidad a través de órdenes o contratos de compraventa, convenios ínter administrativos de donación, traslado o de comodato.
6. Verificar que se aplique el procedimiento establecido para el manejo y control de los bienes en los entes públicos del Distrito Capital, para los ingresos o altas de almacén, permanencia de los bienes, reintegros y egresos o salidas definitivas de los bienes de la Entidad.
7. Estudiar y resolver los asuntos que se presenten a su consideración y análisis proyectando los actos a que haya lugar.
8. Las demás funciones que le sean propias o asignadas de acuerdo con la naturaleza de la dependencia. |
|
V. CONOCIMIENTOS BÁSICOS Ó ESENCIALES |
|
1. Aplicación de criterios contables.
2. Manejo de inventario de bienes.
3. Normas de Calidad.
4. Programas Microsoft Office (Word y Excel). |
|
VI. COMPETENCIAS COMPORTAMENTALES |
|
COMUNES |
POR NIVEL JERÁRQUICO |
|
1. Orientación a resultados
2. Orientación al usuario y al ciudadano
3. Transparencia
4. Compromiso con la Organización |
1. Aprendizaje Continuo
2. Experticia profesional
3. Trabajo en equipo y Colaboración
4. Creatividad e Innovación |
|
VII. REQUISITOS DE FORMACIÓN ACADÉMICA Y DE EXPERIENCIA |
|
FORMACIÓN ACADÉMICA |
EXPERIENCIA |
|
Título profesional en:
Administración de Empresas, Administración Pública, Administración Logística correspondiente al núcleo básico del conocimiento en Administración.
Economía, Contaduría correspondiente al núcleo básico del conocimiento en Economía y Contaduría.
Ingeniería Industrial, correspondiente al núcleo básico del conocimiento en Ingeniería.
Tarjeta o matricula para las profesiones reglamentadas por ley. |
Cuarenta y Cinco (45) meses de experiencia profesional. |
|
II. ÁREA FUNCIONAL |
|
DIRECCIÓN ADMINISTRATIVA – ÁREA DE ARCHIVO Y CORRESPONDENCIA |
|
III. PROPÓSITO PRINCIPAL |
|
Organizar y ejecutar los procesos y procedimientos asignados al Área de Archivo y Correspondencia del Fondo de Vigilancia y Seguridad de Bogotá, de manera eficiente y oportuna de acuerdo con las directrices institucionales y el Plan de Desarrollo del Distrito Capital. |
|
IV. FUNCIONES ESENCIALES DEL EMPLEO |
|
1. Liderar y verificar las actividades de Archivo y Correspondencia de la Entidad, de acuerdo con las funciones y competencias del Área así como la normatividad vigente.
2. Orientar y coordinar el Sistema de Gestión Documental de la Entidad, de acuerdo con las normas reglamentarias y complementarias.
3. Realizar el seguimiento a los procesos técnicos establecidos para el adecuado funcionamiento documental de la entidad.
4. Actuar como interlocutor entre el Fondo y las Entidades del Sector Distrital y Nacional en lo referente a temas de Archivo.
5. Elaborar estrategias y planes de acción necesarios para la adecuada Gestión Documental de la Entidad.
6. Brindar asesoría técnicamente a las áreas de la entidad, sobre los flujos de información adecuados y conceptuar sobre las funciones y competencias del Comité de Archivo del Fondo en concordancia con la normatividad vigente y las directrices de la entidad.
7. Las demás funciones que le sean propias o asignadas de acuerdo con la naturaleza de la dependencia. |
|
V. CONOCIMIENTOS BÁSICOS Ó ESENCIALES |
|
1. Normas de Gestión Documental.
2. Tablas de retención documental.
3. Programas de Microsoft Office (Word, Excel). |
|
VI. COMPETENCIAS COMPORTAMENTALES |
|
COMUNES |
POR NIVEL JERÁRQUICO |
|
1. Orientación a resultados
2. Orientación al usuario y al ciudadano
3. Transparencia
4. Compromiso con la Organización |
1. Aprendizaje Continuo
2. Experticia profesional
3. Trabajo en equipo y Colaboración
4. Creatividad e Innovación |
|
VII. REQUISITOS DE FORMACIÓN ACADÉMICA Y DE EXPERIENCIA |
|
FORMACIÓN ACADÉMICA |
EXPERIENCIA |
|
Título profesional en:
Bibliotecología y afines correspondientes al núcleo básico del conocimiento en Ciencias Sociales y Humanas.
Administración de Empresas, Administración Pública, correspondiente al núcleo básico del conocimiento en Administración.
Economía, Contaduría, Relaciones Económicas Internacionales correspondiente al núcleo básico del conocimiento en Economía y Contaduría.
Ingeniería Industrial, correspondiente al núcleo básico del conocimiento en Ingeniería.
Tarjeta o matricula para las profesiones reglamentadas por ley. |
Cuarenta y Cinco (45) meses de experiencia profesional. |
|
II. ÁREA FUNCIONAL |
|
DIRECCIÓN ADMINISTRATIVA – ÁREA DE GESTIÓN ADMINISTRATIVA |
|
III. PROPÓSITO PRINCIPAL |
|
Ejecutar los procesos y procedimientos del Fondo de Vigilancia y Seguridad de Bogotá en el Área de Gestión Administrativa de manera eficiente y oportuna atendiendo las políticas institucionales y el Plan de Desarrollo del Distrito Capital. |
|
IV. FUNCIONES ESENCIALES DEL EMPLEO |
|
1. Articular con las dependencias correspondientes la elaboración del Anteproyecto de Presupuesto del Fondo en lo relativo al área administrativa para presentar ante la Subgerencia Administrativa y Financiera.
2. Proyectar actos administrativos, estudios y análisis que se requieran para garantizar una eficiente labor en los temas de servicios generales administrativos.
3. Articular la elaboración de los estudios previos y demás requisitos de los procesos de contratación relacionados con el área administrativa, siguiendo las normas vigentes.
4. Dar respuesta a las solicitudes que en materia administrativa se generen, atendiendo las indicaciones del jefe del área de forma oportuna permitiendo efectuar las actividades en las diferentes áreas del Fondo.
5. Articular la actualización de los procesos y procedimientos del área administrativa de la entidad atendiendo las directrices de la Oficina Asesora de Planeación.
6. Revisar la ejecución del Plan de Contratación para la prestación de los servicios administrativos que requiere la entidad generando la información que permita la adecuada toma de decisiones.
7. Las demás funciones que le sean propias o asignadas de acuerdo con la naturaleza de la dependencia. |
|
V. CONOCIMIENTOS BÁSICOS Ó ESENCIALES |
|
1. Contratación Estatal.
2. Normatividad que regula el manejo presupuestal en el Distrito y en la Nación.
3. Manejo de bienes del Estado.
4. Programas Microsoft Office (Word, Excel, PowerPoint).
5. Ley general de archivos y demás normas que la reglamente o modifique.
6. Plan de Desarrollo Económico y Social del Distrito. |
|
VI. COMPETENCIAS COMPORTAMENTALES |
|
COMUNES |
POR NIVEL JERÁRQUICO |
|
1. Orientación a resultados
2. Orientación al usuario y al ciudadano
3. Transparencia
4. Compromiso con la Organización |
1. Aprendizaje Continuo
2. Experticia profesional
3. Trabajo en equipo y Colaboración
4. Creatividad e Innovación |
|
VII. REQUISITOS DE FORMACIÓN ACADÉMICA Y DE EXPERIENCIA |
|
FORMACIÓN ACADÉMICA |
EXPERIENCIA |
|
Título profesional en:
Administración de Empresas, Administración Pública, correspondiente al núcleo básico del conocimiento en Administración.
Economía, correspondiente al núcleo básico del conocimiento en Economía y Contaduría.
Ingeniería Industrial, correspondiente al núcleo básico del conocimiento en Ingeniería.
Tarjeta o matricula para las profesiones reglamentadas por ley. |
Cuarenta y Cinco (45) meses de experiencia profesional. |
|
II. ÁREA FUNCIONAL |
|
DIRECCIÓN ADMINISTRATIVA – ÁREA DE TALENTO HUMANO |
|
III. PROPÓSITO PRINCIPAL |
|
Apoyar, controlar, organizar y verificar los procesos y procedimientos del Área de Talento Humano de manera eficiente y oportuna atendiendo las políticas institucionales y el Plan de Desarrollo del Distrito Capital. |
|
IV. FUNCIONES ESENCIALES DEL EMPLEO |
|
1. Articular y verificar el cumplimiento de las funciones del Área de Talento Humano.
2. Coordinar el diseño, actualización y mejora de los procesos, procedimientos y sistemas de orden técnico y administrativo de competencia de la dependencia de acuerdo con las normas del sistema de gestión de calidad.
3. Gestionar y controlar el desarrollo de actividades con la ARP y la Caja de Compensación dentro del marco de los programas de Salud Ocupacional, Bienestar y Capacitación.
4. Gestionar e implementar los programas de inducción y re-inducción presentando el respectivo informe de impacto y asimilación de conocimientos de los participantes.
5. Preparar el proceso de elección de los representantes de los empleados ante la comisión de personal, atendiendo la normatividad vigente sobre la materia.
6. Desarrollar el proceso de vinculación de personal de conformidad con la normatividad vigente que regula la materia.
7. Articular la elaboración y trámite de actos administrativos, certificaciones y demás documentos de competencia del área, respetando el procedimiento respectivo y con la oportunidad requerida legalmente.
8. Realizar el adecuado manejo de las historias laborales de los funcionarios y ex funcionarios de la entidad, según los procedimientos institucionales establecidos.
9. Articular la elaboración del proyecto de Manual Específico de Funciones y Competencias Laborales de la entidad, conforme con la planta de personal vigente, según la aplicación de las normas que determinen la materia.
10. Realizar los análisis técnicos que soporten los proyectos de planta de personal y estructura administrativa, de conformidad con las normas vigentes.
11. Verificar la elaboración del plan anual de vacantes y remitirlo a las entidades competentes de acuerdo con la normatividad vigente.
12. Procesar la nómina de la planta de personal del Fondo para garantizar la oportuna y adecuada remuneración.
13. Verificar las solicitudes de avance parcial de cesantías agrupando los requisitos previstos la normatividad vigente.
14. Las demás funciones que le sean propias o asignadas de acuerdo con la naturaleza de la dependencia. |
|
V. CONOCIMIENTOS BÁSICOS Ó ESENCIALES |
|
1. Normatividad vigente para la liquidación de salarios y prestaciones sociales de los funcionarios públicos y autoliquidación de aportes al sistema de seguridad social.
2. Normatividad vigente de carrera administrativa, gerencia y empleo público.
3. Derecho laboral y administrativo.
4. Constitución Política de Colombia
5. Normas de administración de personal distritales y nacionales
6. Normas vigentes de salud ocupacional
7. Programas Microsoft Office (Word, Excel, PowerPoint). |
|
VI. COMPETENCIAS COMPORTAMENTALES |
|
COMUNES |
POR NIVEL JERÁRQUICO |
|
1. Orientación a resultados
2. Orientación al usuario y al ciudadano
3. Transparencia
4. Compromiso con la Organización |
1. Aprendizaje Continuo
2. Experticia profesional
3. Trabajo en equipo y Colaboración
4. Creatividad e Innovación |
|
VII. REQUISITOS DE FORMACIÓN ACADÉMICA Y DE EXPERIENCIA |
|
FORMACIÓN ACADÉMICA |
EXPERIENCIA |
|
Título profesional en:
Derecho, Psicología, Sociología, Trabajo Social correspondiente al núcleo básico del conocimiento en Ciencias Sociales y Humanas.
Administración de Empresas, Administración Pública, correspondiente al núcleo básico del conocimiento en Administración.
Ingeniería Industrial, correspondiente al núcleo básico del conocimiento en Ingeniería.
Tarjeta o matricula para las profesiones reglamentadas por ley. |
Cuarenta y Cinco (45) meses de experiencia profesional. |
|
II. ÁREA FUNCIONAL |
|
DIRECCIÓN ADMINISTRATIVA – ÁREA DE PETICIONES, QUEJAS Y RECLAMOS (PQRS) |
|
III. PROPÓSITO PRINCIPAL |
|
Atender y tramitar las solicitudes, sugerencias, consultas, recomendaciones, requerimientos, peticiones, quejas y reclamos de acuerdo con la normatividad vigente y los procedimientos establecidos, efectuando un adecuado seguimiento del trámite y contribuyendo a la optimización de la gestión administrativa de la entidad. |
|
IV. FUNCIONES ESENCIALES DEL EMPLEO |
|
1. Cumplir la función de Oficina de Peticiones, Quejas y Reclamos (P.Q.R.), conforme a lo establecido en la Ley para lo cual deberá atender y tramitar las quejas y reclamos que presenten los ciudadanos, organizaciones comunitarias y los comités de veedurías, sobre el desempeño y ejecución de los planes, programas y proyectos por parte de las Áreas y oficinas, funcionarios o personas que hacen parte del Fondo de Vigilancia y Seguridad de Bogotá D.C.
2. Controlar la asignación de PQR's y los mecanismos de coordinación y evacuación del trabajo garantizando la respuesta oportuna.
3. Hacer seguimiento a los tiempos de respuesta, reclamos radicados, áreas de profundización y mecanismos de colaboración interna.
4. Elaborar las respuesta a PQR`s, obtención de documentación y soportes probatorios.
5. Recibir y atender personalmente a los usuarios del servicio y solucionar en forma amable, efectiva y oportuna las quejas, reclamos e inquietudes que presenten respecto a la normatividad y jurisprudencia vigente.
6. Responder por la radicación de la solicitud o PQR´s, cuando el reclamo sea fundamentado, registrando todos los datos del usuario y calificando el reclamo según la problemática a solucionar.
7. Dar trámite de las solicitudes al personal competente y gestionar su debida respuesta para generar soluciones oportunas a los usuarios.
8. Las demás que le sean asignadas o delegadas y que correspondan a la naturaleza del cargo. |
|
V. CONOCIMIENTOS BÁSICOS Ó ESENCIALES |
|
1. Conocimiento sobre la Constitución Política
2. Código Único Disciplinario.
3. Código Contencioso Administrativo.
4. Estructura administrativa y funcional del estado y el distrito.
5. Microsoft Office (Word y Excel). |
|
VI. COMPETENCIAS COMPORTAMENTALES |
|
COMUNES |
POR NIVEL JERÁRQUICO |
|
1. Orientación a resultados
2. Orientación al usuario y al ciudadano
3. Transparencia
4. Compromiso con la Organización |
1. Aprendizaje Continuo
2. Experticia profesional
3. Trabajo en equipo y Colaboración
4. Creatividad e Innovación |
|
VII. REQUISITOS DE FORMACIÓN ACADÉMICA Y DE EXPERIENCIA |
|
FORMACIÓN ACADÉMICA |
EXPERIENCIA |
|
Título profesional en:
Bibliotecología y afines, Derecho, Comunicación Social, Periodismo, Sociología correspondiente al núcleo básico del conocimiento en Ciencias Sociales y Humanas.
Administración de Empresas, Administración Pública, correspondiente al núcleo básico del conocimiento en Administración.
Tarjeta o matricula para las profesiones reglamentadas por ley. |
Cuarenta y Cinco (45) meses de experiencia profesional. |
|
II. ÁREA FUNCIONAL |
|
DIRECCIÓN FINANCIERA – ÁREA DE PRESUPUESTO |
|
III. PROPÓSITO PRINCIPAL |
|
Organizar y ejecutar los procesos y procedimientos asignados al Área de Presupuesto en la Dirección Financiera del Fondo de Vigilancia y Seguridad de Bogotá, de manera eficiente y oportuna atendiendo las políticas institucionales y el Plan de Desarrollo del Distrito Capital. |
|
IV. FUNCIONES ESENCIALES DEL EMPLEO |
|
1. Realizar el proceso de formulación, programación, ejecución y cierre presupuestal del Fondo de Vigilancia y Seguridad de Bogotá atendiendo las disposiciones legales.
2. Realizar los análisis técnicos que argumenten la elaboración del Proyecto de Presupuesto para cada vigencia del Fondo de Vigilancia y Seguridad de Bogotá, acorde con las normas vigentes y según los lineamientos establecidos por el Gerente y el Plan de Desarrollo Distrital.
3. Coordinar el cierre fiscal, presupuestal y de los excedentes financieros del Fondo de Vigilancia y Seguridad de Bogotá, de acuerdo con los lineamientos establecidos y acorde con las normas vigentes.
4. Gestionar los sistemas de información en el registro y control del presupuesto del Fondo de Vigilancia y Seguridad de Bogotá, de acuerdo con los procedimientos establecidos.
5. Revisar periódicamente los procesos y procedimientos del Área de Presupuesto para requerir las modificaciones a que haya lugar, de acuerdo con los lineamientos establecidos por la Oficina Asesora de Planeación.
6. Elaborar y registrar los certificados de disponibilidad presupuestal y los certificados de registro presupuestal para las autorizaciones pertinentes.
7. Orientar al área de presupuesto en la elaboración y ejecución del Plan Estratégico del Área de acuerdo con los lineamientos establecidos por la Entidad.
8. Realizar las actividades de preparación y presentación de los informes de presupuéstales, estipulados por la Contraloría General de la República, Contraloría de Bogotá, Personería Distrital, Dirección Distrital de Presupuesto y el Concejo de Bogotá en coordinación con los demás funcionarios del área.
9. Registrar el giro presupuestal de las órdenes de pago en el programa de la Entidad destinado para tal fin.
10. Las demás funciones que le sean propias o asignadas de acuerdo con la naturaleza de la dependencia. |
|
V. CONOCIMIENTOS BÁSICOS Ó ESENCIALES |
|
1. Normatividad Presupuestal Distrital y de Planeación.
2. Presupuesto Público.
3. Elaboración de Planes Financieros.
4. Plan de Desarrollo Distrital y Nacional.
5. Marco Fiscal de Mediano Plazo y Marco de Gasto de Mediano Plazo del Distrito Capital.
6. Normas Técnicas y Sistema de Gestión de Calidad.
7. Programas de Microsoft Office (Excel, Word, PowerPoint) |
|
VI. COMPETENCIAS COMPORTAMENTALES |
|
COMUNES |
POR NIVEL JERÁRQUICO |
|
1. Orientación a resultados
2. Orientación al usuario y al ciudadano
3. Transparencia
4. Compromiso con la Organización |
1. Aprendizaje Continuo
2. Experticia profesional
3. Trabajo en equipo y Colaboración
4. Creatividad e Innovación |
|
VII. REQUISITOS DE FORMACIÓN ACADÉMICA Y DE EXPERIENCIA |
|
FORMACIÓN ACADÉMICA |
EXPERIENCIA |
|
Título profesional en:
Administración de Empresas, Administración Pública, correspondiente al núcleo básico del conocimiento en Administración.
Economía, Contaduría Pública, correspondiente al núcleo básico del conocimiento en economía y contaduría.
Tarjeta o matricula para las profesiones reglamentadas por ley. |
Cuarenta y Cinco (45) meses de experiencia profesional. |
|
II. ÁREA FUNCIONAL |
|
DIRECCIÓN FINANCIERA – ÁREA DE TESORERÍA |
|
III. PROPÓSITO PRINCIPAL |
|
Organizar y ejecutar los procesos y procedimientos asignados al Área de Tesorería en la Dirección Financiera del Fondo de Vigilancia y Seguridad de Bogotá, de manera eficiente y oportuna de acuerdo con las directrices de la Gerencia y las instrucciones que se impartan por la Subgerencia u Oficina Asesora correspondiente, atendiendo las políticas institucionales y el Plan de Desarrollo del Distrito Capital. |
|
IV. FUNCIONES ESENCIALES DEL EMPLEO |
|
1. Elaborar el cuadro de estado de tesorería y el formato de pago de Secretaria Distrital de Hacienda y envió a la Dirección Distrital de Tesorería de acuerdo con las directrices de la Secretaría.
2. Elaborar el resumen de la ejecución de reservas presupuéstales a partir de la información entregada y aprobada por el responsable del Grupo de Presupuesto y se presentarlo al Tesorero para revisión.
3. Revisar la relación mensual de los descuentos por estampilla Universidad Francisco José de Caldas para confrontarla con la información suministrada por el área de contabilidad utilizando el software disponible.
4. Entregar los certificados de retención en la fuente a las personas naturales y jurídicas solicitantes.
5. Proyectar los diferentes informes solicitados internamente y por terceros para revisión y visto bueno del Tesorero y la Gerencia del F.V.S.
6. Elaborar los recibos de consignación, de caja, notas débito, notas crédito, actas de anulación de órdenes de pago y demás documentos que se requieran dentro del grupo de tesorería.
7. Liquidar los impuestos de timbre de acuerdo a la información suministrada en los contratos y adiciones a los mismos.
8. Ingresar al aplicativo las cuentas bancarias de contratistas y proveedores manteniendo la información actualizada.
9. Revisar la ejecución de ingresos elaborada por el área de presupuesto corroborando su veracidad.
10. Las demás funciones que le sean propias o asignadas de acuerdo con la naturaleza de la dependencia. |
|
V. CONOCIMIENTOS BÁSICOS Ó ESENCIALES |
|
1. Normatividad Presupuestal Distrital y de Planeación.
2. Presupuesto Público.
3. Elaboración de Planes Financieros.
4. Programas de Microsoft Office (Word, Excel, PowerPoint) |
|
VI. COMPETENCIAS COMPORTAMENTALES |
|
COMUNES |
POR NIVEL JERÁRQUICO |
|
1. Orientación a resultados
2. Orientación al usuario y al ciudadano
3. Transparencia
4. Compromiso con la Organización |
1. Aprendizaje Continuo
2. Experticia profesional
3. Trabajo en equipo y Colaboración
4. Creatividad e Innovación |
|
VII. REQUISITOS DE FORMACIÓN ACADÉMICA Y DE EXPERIENCIA |
|
FORMACIÓN ACADÉMICA |
EXPERIENCIA |
|
Título profesional en:
Administración de Empresas, Administración Pública, correspondiente al núcleo básico del conocimiento en Administración.
Economía, Contaduría Pública, correspondiente al núcleo básico del conocimiento en economía y contaduría.
Tarjeta o matricula para las profesiones reglamentadas por ley. |
Cuarenta y Cinco (45) meses de experiencia profesional. |
|
II. ÁREA FUNCIONAL |
|
DIRECCIÓN FINANCIERA – ÁREA DE CONTABILIDAD |
|
III. PROPÓSITO PRINCIPAL |
|
Organizar y ejecutar los procesos y procedimientos asignados al Área de Contabilidad de la Dirección Financiera del Fondo de Vigilancia y Seguridad de Bogotá, de manera eficiente y oportuna de acuerdo con las directrices de la Gerencia y las instrucciones que se impartan por la Subgerencia u Oficina Asesora correspondiente, atendiendo las políticas institucionales y el Plan de Desarrollo del Distrito Capital. |
|
IV. FUNCIONES ESENCIALES DEL EMPLEO |
|
1. Realizar la digitación, el análisis y la actualización de la contabilidad y la elaboración de los estados financieros del Fondo para presentarlos de manera confiable, oportuna y fidedigna a los diferentes entes de control según lo dispuesto en las normas de contabilidad que se aplican en Colombia.
2. Realizar las actividades de soporte a la elaboración de los estados financieros y todos los formatos establecidos para presentar información a los entes de control.
3. Organizar los documentos soportes de la contabilidad del Fondo para que siempre se encuentren actualizados.
4. Realizar los análisis, depuración y ajustes de las diferentes cuentas del balance y estados de actividad financiera, económica y social que permitan consolidar los estados financieros en concordancia con lo dispuesto en la normatividad vigente.
5. Revisar y codificar los recibos de caja, recibos de consignación, notas débito y crédito emitidas por la tesorería del Fondo de acuerdo con la norma vigente del Plan Único de Cuentas.
6. Revisar y codificar las entradas y salidas de almacén así como los reintegros y bajas para mantener actualizados los estados financieros.
7. Analizar, depurar y proponer ajustes a las cuentas que se estimen convenientes o necesarias de acuerdo con las normas vigentes.
8. Adelantar la depuración y reclasificación de saldos de balance de la entidad para la verificación y aprobación del Contador.
9. Realizar los análisis y ajustes necesarios del rubro de propiedad planta y equipo para las áreas de contabilidad, almacén e inventarios teniendo en cuenta la verificación de los saldos.
10. Las demás funciones que le sean propias o asignadas de acuerdo con la naturaleza de la dependencia. |
|
V. CONOCIMIENTOS BÁSICOS Ó ESENCIALES |
|
1. Plan general de contabilidad pública.
2. Normatividad tributaria Nacional y Distrital.
3. Manejo presupuestal y de almacén.
4. Normas de control fiscal y control interno.
5. Programas de Microsoft Office (Word, Excel, PowerPoint). |
|
VI. COMPETENCIAS COMPORTAMENTALES |
|
COMUNES |
POR NIVEL JERÁRQUICO |
|
1. Orientación a resultados
2. Orientación al usuario y al ciudadano
3. Transparencia
4. Compromiso con la Organización |
1. Aprendizaje Continuo
2. Experticia profesional
3. Trabajo en equipo y Colaboración
4. Creatividad e Innovación |
|
VII. REQUISITOS DE FORMACIÓN ACADÉMICA Y DE EXPERIENCIA |
|
FORMACIÓN ACADÉMICA |
EXPERIENCIA |
|
Título profesional en:
Contaduría Pública, correspondiente al núcleo básico del conocimiento en contaduría.
Tarjeta o matricula para las profesiones reglamentadas por ley. |
Cuarenta y Cinco (45) meses de experiencia profesional. |
|
II. ÁREA FUNCIONAL |
|
DIRECCIÓN DE TECNOLOGIA, INFORMACIÓN Y COMUNICACIONES |
|
III. PROPÓSITO PRINCIPAL |
|
Realizar el soporte técnico de primer nivel e inducción al personal del Fondo que permitan dar continuidad al servicio garantizando el acceso y la integralidad de la información. |
|
IV. FUNCIONES ESENCIALES DEL EMPLEO |
|
1. Mantener en estado óptimo los recursos tecnológicos y la infraestructura de red con ambiente cliente-servidor y Web que permitan el acceso oportuno a la información.
2. Realizar las actividades de inducción y capacitación para los usuarios, en los diferentes ambientes tecnológicos de informática y comunicaciones utilizados en el Fondo, con el fin de obtener un mayor y mejor aprovechamiento de la tecnología.
3. Realizar los estudios técnicos que permitan la implementación de proyectos tecnológicos, para la Fuerza Pública y autoridades competentes con jurisdicción en el Distrito Capital y para la entidad.
4. Coordinar y orientar las actividades relacionadas con el mantenimiento preventivo y correctivo de los equipos de cómputo, impresoras y sistemas de UPS y sistemas de comunicaciones.
5. Dar soporte técnico a los usuarios en la solución de fallas que se presentan sobre el software y el hardware de la Entidad con la oportunidad.
6. Realizar el mantenimiento y actualización de todos los sistemas Internet, página Web, correo electrónico y conectividad de la Entidad que permitan su correcto funcionamiento.
7. Las demás que le sean asignadas o delegadas y que correspondan a la naturaleza del cargo. |
|
V. CONOCIMIENTOS BÁSICOS Ó ESENCIALES |
|
1. Informática y comunicaciones.
2. Diseño e implementación de sistemas informáticos y de comunicaciones.
3. Diseño e implementación de páginas Web y ambientes Web.
4. Normas estándares y de metodología en seguridad informática.
5. Redes de comunicación, sistemas operativos, sistemas de información y sistemas de comunicación de datos.
6. Redes, infraestructura tecnológica, seguridad y gestión pública.
7. Manejo de proyectos de adquisición y/o mantenimiento de herramientas de informática. |
|
VI. COMPETENCIAS COMPORTAMENTALES |
|
COMUNES |
POR NIVEL JERÁRQUICO |
|
1. Orientación a resultados
2. Orientación al usuario y al ciudadano
3. Transparencia
4. Compromiso con la Organización |
1. Aprendizaje Continuo
2. Experticia profesional
3. Trabajo en equipo y Colaboración
4. Creatividad e Innovación |
|
VII. REQUISITOS DE FORMACIÓN ACADÉMICA Y DE EXPERIENCIA |
|
FORMACIÓN ACADÉMICA |
EXPERIENCIA |
|
Título profesional en:
Ingeniería Administrativa, Ingeniería de Sistemas, Telemática, Ingeniería Eléctrica y Afines, Ingeniería Electrónica, Ingeniería de las Telecomunicaciones, Ingeniería de Software, Ingeniería Electromecánica correspondientes al núcleo básico de conocimiento de Ingeniería, Arquitectura, Urbanismo y afines.
Tarjeta o matricula para las profesiones reglamentadas por ley. |
Cuarenta y Cinco (45) meses de experiencia profesional. |
|
II. ÁREA FUNCIONAL |
|
DIRECCIÓN DE LOGÍSTICA Y MEDIOS DE TRANSPORTE |
|
III. PROPÓSITO PRINCIPAL |
|
Organizar y ejecutar los procesos y procedimientos asignados a la Dirección de Logística y Medios de Transporte del Fondo, de manera eficiente y oportuna de acuerdo con las directrices institucionales, atendiendo las políticas institucionales y el Plan de Desarrollo del Distrito Capital. |
|
IV. FUNCIONES ESENCIALES DEL EMPLEO |
|
1. Asesorar técnicamente a las Subgerencia Técnica del Fondo y entidades e instituciones externas en temas de la Logística y Medios de Transporte con la calidad y oportunidad requerida.
2. Recomendar las acciones pertinentes para el mejoramiento de los procesos en lo relacionado con la administración de la Logística y Medios de Transporte a cargo del Fondo con el fin de optimizar los bienes y servicios prestados.
3. Asistir técnicamente en la parte precontractual, en referencia a los aspectos relacionados con la elaboración de estudios previos de mercado, elaboración de los términos de referencia y de los criterios de evaluación para la adquisición o mantenimiento de los diferentes medios de transporte.
4. Realizar los análisis técnicos que permitan argumentar las actividades de contratación y seguimiento del mantenimiento o sostenimiento de los diferentes medios de transporte.
5. Recomendar y ejecutar técnicamente, todas las actividades relacionadas con la verificación del mantenimiento o sostenimiento de los diferentes medios de transporte.
6. Efectuar inventarios físicos de los diferentes medios de transporte del Fondo y de los asignados a otras entidades.
7. Adelantar inspecciones de verificación, ubicación, existencia y estado de los diferentes medios de transporte tanto al servicio del Fondo como los entregados en comodato.
8. Mantener un registro actualizado del estado de los diferentes medios de transporte tanto de los vehículos, motos, semovientes y otros según corresponda.
9. Verificar el estado de cada uno de los medios y modos de transporte, al igual que su sostenibilidad y efectuar las recomendaciones y reclamaciones que sean necesarias para el adecuado servicio.
10. Las demás funciones que le sean propias o asignadas de acuerdo con la naturaleza de la dependencia. |
|
V. CONOCIMIENTOS BÁSICOS Ó ESENCIALES |
|
1. Supervisión de contratos.
2. Manejo de proyectos relacionados con Medios de Transporte.
3. Administración de parque automotor.
4. Servicio y sostenibilidad de semovientes como medio de transporte
5. Programas Microsoft Office (Word, Excel). |
|
VI. COMPETENCIAS COMPORTAMENTALES |
|
COMUNES |
POR NIVEL JERÁRQUICO |
|
1. Orientación a resultados
2. Orientación al usuario y al ciudadano
3. Transparencia
4. Compromiso con la Organización |
1. Aprendizaje Continuo
2. Experticia profesional
3. Trabajo en equipo y Colaboración
4. Creatividad e Innovación |
|
VII. REQUISITOS DE FORMACIÓN ACADÉMICA Y DE EXPERIENCIA |
|
FORMACIÓN ACADÉMICA |
EXPERIENCIA |
|
Título profesional en:
Administración de Empresas, Administración Pública, Administración Logística, correspondiente al núcleo básico del conocimiento en Administración.
Economía, correspondiente al núcleo básico del conocimiento en economía.
Ingeniería Industrial, Ingeniería Mecánica, Ingeniería Automotriz, Ingeniería Electromecánica, correspondientes al núcleo básico de conocimiento de Ingeniería, Arquitectura, Urbanismo y afines.
Tarjeta o matricula para las profesiones reglamentadas por ley. |
Cuarenta y Cinco (45) meses de experiencia profesional. |
|
II. ÁREA FUNCIONAL |
|
DIRECCIÓN DE LOGÍSTICA Y MEDIOS DE TRANSPORTE |
|
III. PROPÓSITO PRINCIPAL |
|
Organizar y ejecutar los procesos y procedimientos asignados a la Dirección de Logística y Medios de Transporte del Fondo, relacionados con los semovientes de manera eficiente y oportuna de acuerdo con las directrices institucionales, atendiendo las políticas institucionales y el Plan de Desarrollo del Distrito Capital. |
|
IV. FUNCIONES ESENCIALES DEL EMPLEO |
|
1. Asesorar técnicamente a las Subgerencia Técnica del Fondo y entidades e instituciones externas en temas de la Logística y Medios de Transporte animal con la calidad y oportunidad requerida.
2. Analizar y proponer las mejores especies que se deban adquirir por parte del fondo para cumplir de forma más eficiente los requerimientos de las diferentes entidades de seguridad del Distrito.
3. Asistir técnicamente en la parte precontractual, en referencia a los aspectos relacionados con la elaboración de estudios previos, de mercado, elaboración de los pliegos de condiciones y de los criterios de evaluación para la adquisición y cuidados médicos de los semovientes del FVS.
4. Conceptualizar sobre los cuidados médicos y normas fitosanitarias que se deban cumplir en el proceso de selección, adquisición, adjudicación y aprovechamiento de las diferentes especies de semovientes solicitadas por los organismos de seguridad.
5. Realizar los análisis técnicos que permitan argumentar las actividades de contratación y seguimiento del mantenimiento o sostenimiento de los diferentes medios de transporte.
6. Recomendar y ejecutar técnicamente, todas las actividades relacionadas con la verificación del mantenimiento o sostenimiento de los diferentes medios de transporte.
7. Efectuar inventarios físicos de los diferentes medios de transporte del Fondo y de los asignados a otras entidades.
8. Adelantar inspecciones de verificación, ubicación, existencia y estado de los diferentes medios de transporte tanto al servicio del Fondo como los entregados en comodato.
9. Mantener un registro actualizado del estado de los diferentes medios de transporte tanto de los vehículos, motos, semovientes y otros según corresponda.
10. Verificar el estado de cada uno de los medios y modos de transporte, al igual que su sostenibilidad y efectuar las recomendaciones y reclamaciones que sean necesarias para el adecuado servicio.
11. Las demás funciones que le sean propias o asignadas de acuerdo con la naturaleza de la dependencia. |
|
V. CONOCIMIENTOS BÁSICOS Ó ESENCIALES |
|
1. Supervisión de contratos.
2. Manejo de proyectos relacionados con Medios de Transporte.
3. Servicio y sostenibilidad de caninos en actividades de vigilancia y control.
4. Servicio y sostenibilidad de semovientes como medio de transporte
5. Programas Microsoft Office (Word, Excel). |
|
VI. COMPETENCIAS COMPORTAMENTALES |
|
COMUNES |
POR NIVEL JERÁRQUICO |
|
1. Orientación a resultados
2. Orientación al usuario y al ciudadano
3. Transparencia
4. Compromiso con la Organización |
1. Aprendizaje Continuo
2. Experticia profesional
3. Trabajo en equipo y Colaboración
4. Creatividad e Innovación |
|
VII. REQUISITOS DE FORMACIÓN ACADÉMICA Y DE EXPERIENCIA |
|
FORMACIÓN ACADÉMICA |
EXPERIENCIA |
|
Título profesional en:
Medicina Veterinaria, Zootecnia correspondiente al núcleo básico de conocimiento de agronomía veterinaria y afines.
Tarjeta o matricula para las profesiones reglamentadas por ley. |
Cuarenta y Cinco (45) meses de experiencia profesional. |
|
II. ÁREA FUNCIONAL |
|
DIRECCIÓN DE INFRAESTRUCTURA |
|
III. PROPÓSITO PRINCIPAL |
|
Organizar y ejecutar los procesos y procedimientos asignados a la Dirección de Infraestructura y Tecnología del Fondo de Vigilancia y Seguridad de Bogotá, de manera eficiente y oportuna de acuerdo con las directrices de la Gerencia y las instrucciones que se impartan por la Subgerencia u Oficina correspondiente, atendiendo las políticas institucionales y el Plan de Desarrollo del Distrito Capital. |
|
IV. FUNCIONES ESENCIALES DEL EMPLEO |
|
1. Conceptualizar a las Subgerencia Técnica del Fondo y entidades e instituciones externas en temas de Infraestructura con la oportunidad y calidad requeridas.
2. Realizar las acciones pertinentes para el mejoramiento de los procesos en lo relacionado con la administración de la Infraestructura.
3. Brindar asistencia técnicamente en la parte precontractual, en referencia a los aspectos relacionados con la elaboración de estudios previos de mercado, elaboración de los términos de referencia y de los criterios de evaluación de la construcción, adecuación, mantenimiento correctivo y preventivo de la Infraestructura a cargo del Fondo.
4. Gestionar las actividades de contratación y seguimiento del mantenimiento preventivo y correctivo de la infraestructura a cargo del Fondo.
5. Realizar inspecciones de verificación, ubicación, existencia y estado de los bienes inmuebles tanto al servicio del Fondo como los entregados en comodato o convenio.
6. Gestionar la adquisición de equipamientos necesarios, para el beneficio de las funciones de la Subgerencia y del Fondo, ante las entidades prestadoras de la seguridad y convivencia en Bogotá.
7. Desarrollar programas de actualización de equipamientos para asegurar la adecuada prestación de los servicios del fondo y de las entidades que se encargan de la seguridad y convivencia en Bogotá.
8. Elaborar un registro actualizado de la Infraestructura a las cuales se les efectúan mantenimiento y vigilar la correcta realización de estos trabajos.
9. Las demás que se requieran como apoyo general a las funciones del área, o sean asignadas por la autoridad competente de acuerdo con el nivel, la naturaleza de las funciones y el área de desempeño.
10. Las demás funciones que le sean propias o asignadas de acuerdo con la naturaleza de la dependencia. |
|
V. CONOCIMIENTOS BÁSICOS Ó ESENCIALES |
|
1. Contratación estatal.
2. Formulación, desarrollo y evaluación de proyectos.
3. Plan de Desarrollo Distrital
4. Sistemas y programas Microsoft Office (Word y Excel). |
|
VI. COMPETENCIAS COMPORTAMENTALES |
|
COMUNES |
POR NIVEL JERÁRQUICO |
|
1. Orientación a resultados
2. Orientación al usuario y al ciudadano
3. Transparencia
4. Compromiso con la Organización |
1. Aprendizaje Continuo
2. Experticia profesional
3. Trabajo en equipo y Colaboración
4. Creatividad e Innovación |
|
VII. REQUISITOS DE FORMACIÓN ACADÉMICA Y DE EXPERIENCIA |
|
FORMACIÓN ACADÉMICA |
EXPERIENCIA |
|
Título profesional en:
Administración de Empresas, Administración Pública, correspondiente al núcleo básico del conocimiento en Administración.
Economía, correspondiente al núcleo básico del conocimiento en economía.
Ingeniería Industrial, Ingeniería Civil, Arquitectura, correspondientes al núcleo básico de conocimiento de Ingeniería, Arquitectura, Urbanismo y afines.
Tarjeta o matricula para las profesiones reglamentadas por ley. |
Cuarenta y Cinco (45) meses de experiencia profesional. |
|
II. ÁREA FUNCIONAL |
|
OFICINA ASESORA DE PLANEACIÓN |
|
III. PROPÓSITO PRINCIPAL |
|
Organizar y ejecutar los procesos y procedimientos asignados a La Oficina Asesora de Planeación del Fondo de Vigilancia y Seguridad de Bogotá, de manera eficiente y oportuna de acuerdo con las directrices de la Gerencia y las instrucciones que se impartan por la Subgerencia u Oficina Asesora correspondiente, atendiendo las políticas institucionales y el Plan de Desarrollo del Distrito Capital. |
|
IV. FUNCIONES ESENCIALES DEL EMPLEO |
|
1. Gestionar el cumplimiento de la política de mejoramiento continuo efectuando su seguimiento, evaluación y ajustes en el cumplimiento de la misión institucional.
2. Realizar las acciones que permitan la operatividad de los procesos de formulación, consolidación, seguimiento y evaluación de los planes estratégicos del Fondo.
3. Asesorar técnicamente a las áreas en la documentación de los servicios, procesos y procedimientos del Sistema de Gestión de la Calidad.
4. Mantener actualizados los manuales de procesos y procedimientos de la entidad para que estén disponibles para todos los funcionarios, sirviendo de consulta permanente.
5. Realizar los estudios técnicos referentes a la racionalización del trabajo y desconcentración de funciones de las dependencias del Fondo de conformidad con las disposiciones legales y los avances teóricos y prácticos sobre dichas áreas.
6. Gestionar en coordinación con la Subgerencia Administrativa y Financiera los procesos de modificación del Presupuesto de Ingresos, Rentas y Gastos de la entidad y emitir las respectivas evaluaciones de impacto sobre los proyectos de inversión de la entidad.
7. Elaborar el diagnóstico financiero y presupuestal de la entidad y las proyecciones que se le soliciten.
8. Consolidar y ajustar el Anteproyecto de Presupuesto de la Entidad de conformidad con las instrucciones del Jefe de la Oficina Asesora de Planeación.
9. Preparar los archivos sistemáticos de las acciones de su competencia y mantenerlos actualizados.
10. Realizar los cálculos de los valores de los productos de la Entidad, de acuerdo con los procedimientos del Presupuesto Orientado a Resultados.
11. Las demás funciones que le sean propias o asignadas de acuerdo con la naturaleza de la dependencia. |
|
V. CONOCIMIENTOS BÁSICOS Ó ESENCIALES |
|
1. Presupuesto Orientado a Resultados.
2. Metodologías de Costos.
3. Manejo de presupuesto.
4. Procesos y procedimientos
5. Sistema Gestión de Calidad.
6. Auditoria.
7. Programas de Microsoft Office (Word, Excel, PowerPoint, Project). |
|
VI. COMPETENCIAS COMPORTAMENTALES |
|
COMUNES |
POR NIVEL JERÁRQUICO |
|
1. Orientación a resultados
2. Orientación al usuario y al ciudadano
3. Transparencia
4. Compromiso con la Organización |
1. Aprendizaje Continuo
2. Experticia profesional
3. Trabajo en equipo y Colaboración
4. Creatividad e Innovación |
|
VII. REQUISITOS DE FORMACIÓN ACADÉMICA Y DE EXPERIENCIA |
|
FORMACIÓN ACADÉMICA |
EXPERIENCIA |
|
Título profesional en:
Administración de Empresas, Administración Pública, correspondiente al núcleo básico del conocimiento en Administración.
Economía, Contaduría Pública, Finanzas y Relaciones Internacionales correspondiente al núcleo básico del conocimiento en economía, contaduría.
Ingeniería Industrial correspondiente al núcleo básico de conocimiento de Ingeniería, Arquitectura, Urbanismo y afines.
Tarjeta o matricula para las profesiones reglamentadas por ley. |
Cuarenta y Cinco (45) meses de experiencia profesional. |
|
II. ÁREA FUNCIONAL |
|
OFICINA ASESORA DE JURÍDICA |
|
III. PROPÓSITO PRINCIPAL |
|
Analizar y elaborar conceptos y actos administrativos, resolver consultas, contestar peticiones y demandas judiciales propios de la entidad con calidad, confiabilidad y oportunidad. |
|
IV. FUNCIONES ESENCIALES DEL EMPLEO |
|
1. Brindar asesoría a las demás dependencias del Fondo en la interpretación y aplicación de normas para el cabal desempeño de las actividades de la entidad.
2. Proyectar conceptos y respuestas a las consultas y peticiones formuladas por los usuarios en los términos establecidos por la ley y ajustadas a la normatividad vigente.
3. Preparar y revisar los proyectos, acuerdos, decretos, resoluciones y otros actos administrativos concernientes a las actividades del Fondo.
4. Recopilar, actualizar, sistematizar y divulgar las normas legales y reglamentarias que se relacionan con la actividad del Fondo.
5. Mantener actualizado el sistema de información de la dependencia con el fin de dar oportuna y correcta respuesta a los organismos de control
6. Elaborar los procedimientos y actividades que permitan racionalizar y elevar la eficiencia del mantenimiento de bases de datos contractuales.
7. Operar y administrar en la dependencia los sistemas de información judicial y contractual con la oportunidad y rigor jurídico requerido.
8. Revisar los proyectos de actos administrativos que la Gerencia deba firmar y conceptuar sobre su constitucionalidad y legalidad.
9. Coordinar y adelantar los procesos de selección de contratistas, adjudicación y celebración de contratos con el fin de que estos se ajusten a los parámetros establecidos por la ley.
10. Las demás funciones que le sean propias o asignadas de acuerdo con la naturaleza de la dependencia. |
|
V. CONOCIMIENTOS BÁSICOS Ó ESENCIALES |
|
1. Contratación estatal.
2. Código Único Disciplinario.
3. Carrera administrativa.
4. Derecho administrativo, constitucional y laboral.
5. Sistemas y programas Microsoft Office (Word). |
|
VI. COMPETENCIAS COMPORTAMENTALES |
|
COMUNES |
POR NIVEL JERÁRQUICO |
|
Orientación a resultados
Orientación al usuario y al ciudadano
Transparencia
Compromiso con la Organización |
Aprendizaje Continuo
Experticia profesional
Trabajo en equipo y Colaboración
Creatividad e Innovación |
|
VII. REQUISITOS DE FORMACIÓN ACADÉMICA Y DE EXPERIENCIA |
|
FORMACIÓN ACADÉMICA |
EXPERIENCIA |
|
Título profesional en:
Derecho y afines correspondientes al núcleo básico del conocimiento en Ciencias Sociales y Humanas. |
Cuarenta y Cinco (45) meses de experiencia profesional. |
|
II. ÁREA FUNCIONAL |
|
OFICINA DE CONTROL INTERNO |
|
III. PROPÓSITO PRINCIPAL |
|
Efectuar la evaluación y verificación de los procesos, procedimientos y controles de acuerdo con el Sistema Integrado de Gestión y Control de la Entidad, con el fin de mejorar continuamente y cumplir con la gestión de la misma de forma oportuna. |
|
IV. FUNCIONES ESENCIALES DEL EMPLEO |
|
1. Elaborar los planes de auditoría para verificar la sostenibilidad y el mejoramiento continuo del Sistema Integrado de Gestión y Control de la entidad, de acuerdo con las instrucciones impartidas.
2. Realizar las auditorías internas de acuerdo con el plan establecido que permita evaluar de manera integral la gestión de las dependencias de la Entidad y de ser necesario efectuar recomendaciones para la elaboración del plan de mejoramiento, de conformidad con los procedimientos establecidos.
3. Realizar el seguimiento de las acciones correctivas que adopte la Entidad, como resultado de los hallazgos y observaciones registrados en los planes de mejoramiento (Plan de Mejoramiento Contraloría de Bogotá y plan de mejoramiento por procesos producto de auditorías de la Oficina de Control Interno o de Visitas Fiscales de la Contraloría de Bogotá D.C)
4. Desarrollar el plan de acción anual de auditoría para la verificación y evaluación del Sistema de Control Interno, la sostenibilidad y el mejoramiento continuo del Sistema Integrado de Gestión y Control del FVS.
5. Adelantar la realización de los ajustes de los documentos del SIG de la Oficina de Control Interno.
6. Impulsar la cultura de control y autocontrol a través de mecanismos que contribuyan al mejoramiento continuo en el cumplimiento de la misión institucional.
7. Elaborar los informes que requiera la Oficina Asesora de Control Interno.
8. Desempeñar las demás funciones relacionadas con la naturaleza del cargo y área de desempeño. |
|
V. CONOCIMIENTOS BÁSICOS Ó ESENCIALES |
|
1. Normatividad control interno.
2. Manuales de Procesos y Procedimientos.
3. Modelo Estándar de Control Interno (MECI).
4. Normas de Gestión de Calidad.
5. Normas de auditoria
6. Contratación Pública.
7. Normas de Administración de Personal.
8. Formulación y evaluación de proyectos
9. Manejo de herramientas básicas de sistemas.
10. Normas fiscales |
|
VI. COMPETENCIAS COMPORTAMENTALES |
|
COMUNES |
POR NIVEL JERÁRQUICO |
|
Orientación a resultados
Orientación al usuario y al ciudadano
Transparencia
Compromiso con la Organización |
Aprendizaje Continuo
Experticia profesional
Trabajo en equipo y Colaboración
Creatividad e Innovación |
|
VII. REQUISITOS DE FORMACIÓN ACADÉMICA Y DE EXPERIENCIA |
|
FORMACIÓN ACADÉMICA |
EXPERIENCIA |
|
Título profesional en:
Derecho y afines correspondientes al núcleo básico del conocimiento en Ciencias Sociales y Humanas.
Administración de Empresas, Administración Pública, Administración de Negocios, Administración Financiera correspondiente al núcleo básico del conocimiento en Administración.
Economía, Contaduría Pública, correspondiente al núcleo básico del conocimiento en economía, contaduría.
Ingeniería Industrial correspondiente al núcleo básico de conocimiento de Ingeniería, Arquitectura, Urbanismo y afines.
Tarjeta o matricula para las profesiones reglamentadas por ley. |
Cuarenta y Cinco (45) meses de experiencia profesional. |
|
II. ÁREA FUNCIONAL |
|
OFICINA DE CONTROL INTERNO DISCIPLINARIO |
|
III. PROPÓSITO PRINCIPAL |
|
Coordinar, apoyar, controlar, organizar y verificar los procesos y procedimientos de la cultura del autocontrol y del Código Disciplinario Único en el Fondo de Vigilancia y Seguridad de Bogotá D.C. |
|
IV. FUNCIONES ESENCIALES DEL EMPLEO |
|
1. Desarrollar las actuaciones disciplinarias que conforme a las disposiciones legales deba conocer en primera instancia.
2. Orientar a las demás dependencias del Fondo sobre aspectos disciplinarios generando una cultura que fortalezca la conducta ética y permitan la adecuada prestación del servicio de sus funcionarios Fondo.
3. Cumplir con los procedimientos y términos señalados para el trámite de los procesos disciplinarios que conoce el área.
4. Absolver las consultas que sobre distintos aspectos relacionados con la acción disciplinaria se formulen al Fondo.
5. Proyectar los oficios donde se da a conocer a las autoridades jurisdiccionales, las conductas de los servidores y ex servidores públicos del Fondo que ameriten su intervención.
6. Responder por las notificaciones de los actos administrativos que se elaboren dentro de los expedientes disciplinarios asignados.
7. Las demás que le sean asignadas o delegadas y que correspondan a la naturaleza del cargo. |
|
V. CONOCIMIENTOS BÁSICOS Ó ESENCIALES |
|
1. Código Único Disciplinario.
2. Código de Procedimiento Administrativo y de lo Contencioso Administrativo.
3. Estructura administrativa y funcional del Estado y el Distrito.
4. Microsoft Office (Word y Excel). |
|
VI. COMPETENCIAS COMPORTAMENTALES |
|
COMUNES |
POR NIVEL JERÁRQUICO |
|
1. Orientación a resultados
2. Orientación al usuario y al ciudadano
3. Transparencia
4. Compromiso con la Organización |
1. Aprendizaje Continuo
2. Experticia profesional
3. Trabajo en equipo y Colaboración
4. Creatividad e Innovación |
|
VII. REQUISITOS DE FORMACIÓN ACADÉMICA Y DE EXPERIENCIA |
|
FORMACIÓN ACADÉMICA |
EXPERIENCIA |
|
Título profesional en:
Derecho y afines correspondientes al núcleo básico del conocimiento en Ciencias Sociales y Humanas.
Tarjeta o matricula para las profesiones reglamentadas por ley. |
Cuarenta y Cinco (45) meses de experiencia profesional. |
|
I. IDENTIFICACIÓN DEL EMPLEO. |
|
NIVEL JERÁRQUICO: |
TÉCNICO |
|
DENOMINACIÓN DEL EMPLEO: |
TÉCNICO OPERATIVO |
|
CÓDIGO: |
314 |
|
GRADO: |
14 |
|
No DE CARGOS: |
6 |
|
DEPENDENCIA: |
DONDE SE UBIQUE EL CARGO |
|
CARGO DEL SUPERIOR INMEDIATO: |
QUIEN EJERZA LA SUPERVISÓN DIRECTA |
|
II. ÁREA FUNCIONAL |
|
DIRECCIÓN DE TECNOLOGÍA, INFORMACIÓN Y COMUNICACIONES |
|
III. PROPÓSITO PRINCIPAL |
|
Realizarlas actividades técnicas de los procesos y procedimientos de la Dirección De Tecnología, Información y Comunicaciones de manera eficiente y oportuna de acuerdo con las directrices, las políticas institucionales y el Plan de Desarrollo del Distrito Capital. |
|
IV. FUNCIONES ESENCIALES DEL EMPLEO |
|
1. Mantener en óptimo estado los recursos tecnológicos y la infraestructura de red con ambiente cliente-servidor y Web.
2. Apoyar las actividades de inducción y capacitación para los usuarios, en los diferentes ambientes tecnológicos de informática y comunicaciones utilizados en el Fondo, con el fin de obtener un mayor y mejor aprovechamiento de la tecnología.
3. Preparar la documentación y argumentación técnica relacionada que permita la implementación de proyectos tecnológicos, para la Fuerza Pública y autoridades competentes con jurisdicción en el Distrito Capital y para la entidad.
4. Efectuar las actividades relacionadas con el mantenimiento preventivo y correctivo de los equipos de cómputo, impresoras, sistemas de UPS y sistemas de comunicaciones que permitan dar continuidad a la consulta, procesamiento y actualización de los sistemas informáticos y de comunicaciones.
5. Dar soporte operativo a los usuarios en la solución de fallas que se presentan sobre el software y el hardware de la Entidad de acuerdo con las necesidades de los usuarios y las directrices de la entidad.
6. Realizar las labores técnicas de mantenimiento y actualización de todos los sistemas Internet, pagina Web, correo electrónico y conectividad de la Entidad.
7. Las demás que le sean asignadas o delegadas y que correspondan a la naturaleza del cargo. |
|
V. CONOCIMIENTOS BÁSICOS Ó ESENCIALES |
|
1. Informática y comunicaciones.
2. Diseño e implementación de sistemas informáticos y de comunicaciones.
3. Diseño e implementación de páginas Web y ambientes Web.
4. Normas estándares y de metodología en seguridad informática.
5. Redes de comunicación, sistemas operativos, sistemas de información y sistemas de comunicación de datos.
6. Redes, infraestructura tecnológica, seguridad y gestión pública.
7. Manejo de proyectos de adquisición y/o mantenimiento de herramientas de informática. |
|
VI. COMPETENCIAS COMPORTAMENTALES |
|
COMUNES |
POR NIVEL JERÁRQUICO |
|
1. Orientación a resultados
2. Orientación al usuario y al ciudadano
3. Transparencia
4. Compromiso con la Organización |
1. Experticia Técnica
2. Trabajo en equipo
3. Creatividad e Innovación |
|
VII. REQUISITOS DE FORMACIÓN ACADÉMICA Y DE EXPERIENCIA |
|
FORMACIÓN ACADÉMICA |
EXPERIENCIA |
|
Titulo de formación técnica profesional o tecnológica o terminación y aprobación del pensum académico de educación superior en formación profesional. |
Un (1) año de experiencia relacionada. |
|
II. ÁREA FUNCIONAL |
|
DIRECCIÓN DE LOGÍSTICA Y MEDIOS DE TRANSPORTE |
|
III. PROPÓSITO PRINCIPAL |
|
Realizarlas las actividades técnicas de los procesos y procedimientos asignados a la Dirección de Logística y Medios de Transporte del Fondo de Vigilancia y Seguridad de Bogotá, de manera eficiente y oportuna atendiendo las políticas institucionales y el Plan de Desarrollo del Distrito Capital. |
|
IV. FUNCIONES ESENCIALES DEL EMPLEO |
|
1. Realizar las acciones pertinentes para el mejoramiento de los procesos en lo relacionado con la administración de la Logística y Medios de Transporte a cargo del Fondo.
2. Preparar la documentación y argumentación técnica que permitan la coordinación de las actividades de contratación y seguimiento del mantenimiento preventivo, correctivo y el suministro de combustibles al parque automotor.
3. Realizar los inventarios físicos de los vehículos destinados al funcionamiento directo del Fondo y de los asignados a otras entidades.
4. Efectuar inspecciones de verificación de los bienes tanto al servicio del Fondo como los entregados en comodato corroborando su ubicación, existencia y estado.
5. Actualizar el registro de los vehículos que entran al taller y vigilar la correcta realización de los trabajos de reparación facilitando la apropiada toma de decisiones.
6. Actualizar el registro de los vehículos que se encuentran en reparación por siniestro permitiendo hacer trazabilidad y seguimiento en la hoja de vida de los vehículos y las reclamaciones a las que haya lugar a las aseguradoras.
7. Verificar la calidad de los repuestos suministrados y los trabajos realizados por el contratista y realizar las reclamaciones que sean necesarias sobre la garantía técnica pactada en el contrato.
8. Efectuar la verificación y posterior trámite para pago de las facturas correspondientes al mantenimiento preventivo y correctivo del parque automotor propiedad del Fondo.
8. (sic) Las demás que le sean asignadas o delegadas y que correspondan a la naturaleza del cargo. |
|
V. CONOCIMIENTOS BÁSICOS Ó ESENCIALES |
|
1. Supervisión de contratos.
2. Manejo de proyectos relacionados con Medios de Transporte.
3. Funcionamiento mecánico del parque automotor.
4. Programas Microsoft Office (Word, Excel). |
|
VI. COMPETENCIAS COMPORTAMENTALES |
|
COMUNES |
POR NIVEL JERÁRQUICO |
|
1. Orientación a resultados
2. Orientación al usuario y al ciudadano
3. Transparencia
4. Compromiso con la Organización |
1. Experticia Técnica
2. Trabajo en equipo
3. Creatividad e Innovación |
|
VII. REQUISITOS FORMACIÓN ACADÉMICA Y DE EXPERIENCIA |
|
FORMACIÓN ACADÉMICA |
EXPERIENCIA |
|
Titulo de formación técnica profesional o tecnológica o terminación y aprobación del pensum académico de educación superior en formación profesional. |
Un (1) año de experiencia relacionada. |
|
II. ÁREA FUNCIONAL |
|
DIRECCIÓN DE INFRAESTRUCTURA |
|
III. PROPÓSITO PRINCIPAL |
|
Realizarlas las actividades técnicas de los procesos y procedimientos asignados a la Dirección de Infraestructura del Fondo de Vigilancia y Seguridad de Bogotá, de manera eficiente y oportuna atendiendo las políticas institucionales y el Plan de Desarrollo del Distrito Capital. |
|
IV. FUNCIONES ESENCIALES DEL EMPLEO |
|
1. Realizar las acciones pertinentes para el mejoramiento de los procesos en lo relacionado con la administración de la Infraestructura.
2. Preparar la documentación y argumentación técnica en la parte precontractual, en referencia a los aspectos relacionados con la elaboración de estudios previos de mercado, elaboración de los términos de referencia y de los criterios de evaluación de la construcción, adecuación, mantenimiento correctivo y preventivo de la infraestructura y la tecnología a cargo del Fondo.
3. Realizar inspecciones de verificación, ubicación, existencia y estado de los bienes inmuebles tanto al servicio del Fondo como los entregados en comodato o convenio.
4. Elaborar y programar la adquisición de equipamientos necesarios, para el beneficio de las funciones de la Subgerencia y del Fondo, ante las entidades prestadoras de la seguridad y convivencia en Bogotá.
5. Preparar la documentación y argumentación técnica que soporte la actualización de equipamientos para asegurar la adecuada prestación de los servicios del fondo y de las entidades que se encargan de la seguridad y convivencia en Bogotá.
6. Actualizar permanentemente el registro de las Infraestructuras a las cuales se les efectúa mantenimiento que permitan tener trazabilidad y seguimiento.
7. Las demás que le sean asignadas o delegadas y que correspondan a la naturaleza del cargo. |
|
V. CONOCIMIENTOS BÁSICOS Ó ESENCIALES |
|
Contratación estatal.
Formulación, desarrollo y evaluación de proyectos.
Plan de Desarrollo Distrital
Sistemas y programas Microsoft Office (Word y Excel). |
|
VI. COMPETENCIAS COMPORTAMENTALES |
|
COMUNES |
POR NIVEL JERÁRQUICO |
|
1. Orientación a resultados
2. Orientación al usuario y al ciudadano
3. Transparencia
4. Compromiso con la Organización |
1. Experticia Técnica
2. Trabajo en equipo
3. Creatividad e Innovación |
|
VII. REQUISITOS DE FORMACIÓN ACADÉMICA Y DE EXPERIENCIA |
|
FORMACIÓN ACADÉMICA |
EXPERIENCIA |
|
Titulo de formación técnica profesional o tecnológica o terminación y aprobación del pensum académico de educación superior en formación profesional. |
Un (1) año de experiencia relacionada. |
|
I. IDENTIFICACIÓN DEL EMPLEO. |
|
NIVEL JERÁRQUICO: |
TÉCNICO |
|
DENOMINACIÓN DEL EMPLEO: |
TÉCNICO ADMINISTRATIVO |
|
CÓDIGO: |
367 |
|
GRADO: |
12 |
|
No DE CARGOS: |
10 |
|
DEPENDENCIA: |
DONDE SE UBIQUE EL CARGO |
|
CARGO DEL SUPERIOR INMEDIATO: |
QUIEN EJERZA LA SUPERVISÓN DIRECTA |
|
II. ÁREA FUNCIONAL |
|
DIRECCIÓN ADMINISTRATIVA – ÁREA DE GESTIÓN ADMINISTRATIVA |
|
III. PROPÓSITO PRINCIPAL |
|
Realizar las actividades técnicas correspondientes a los procesos y procedimientos del Fondo de Vigilancia y Seguridad de Bogotá en el Área de Gestión Administrativa de manera eficiente y oportuna de acuerdo con las directrices políticas institucionales y el Plan de Desarrollo del Distrito Capital. |
|
IV. FUNCIONES ESENCIALES DEL EMPLEO |
|
1. Hacer seguimiento al proceso de elaboración del Anteproyecto de Presupuesto del Fondo en lo relativo al área administrativa en coordinación con las diferentes áreas.
2. Realizar los análisis y estudios técnicos que se requieran para garantizar una eficiente labor en los temas de servicios generales administrativos.
3. Apoyar la elaboración de los estudios previos y demás requisitos de los procesos de contratación relacionados con el área administrativa.
4. Asistir y atender la actualización de los procesos y procedimientos del área administrativa de la entidad.
5. Apoyar la elaboración los informes de gestión y aquellos que sean requeridos por el superior inmediato o por cualquier ente de control.
6. Dar trámite a los requerimientos administrativos que demanden las diferentes áreas de la entidad e acuerdo con los procedimientos y condiciones.
7. Mantener actualizado el sistema de información institucional en lo que al área de trabajo le competa.
8. Apoyar la elaboración del Plan de Contratación para la prestación de los servicios administrativos que requiere la entidad.
9. Las demás que le sean asignadas o delegadas y que correspondan a la naturaleza del cargo. |
|
V. CONOCIMIENTOS BÁSICOS Ó ESENCIALES |
|
1. Contratación Estatal.
2. Normatividad que regula el manejo presupuestal en el Distrito y en la Nación.
3. Manejo de bienes del Estado.
4. Programas Microsoft Office (Word, Excel, PowerPoint).
5. Ley 594 de 2.000.
6. Plan de Desarrollo Económico y Social del Distrito.
7. Ley General de Presupuesto. |
|
VI. COMPETENCIAS COMPORTAMENTALES |
|
COMUNES |
POR NIVEL JERÁRQUICO |
|
1. Orientación a resultados
2. Orientación al usuario y al ciudadano
3. Transparencia
4. Compromiso con la Organización |
1. Experticia Técnica
2. Trabajo en equipo
3. Creatividad e Innovación |
|
VII. REQUISITOS DE FORMACIÓN ACADÉMICA Y DE EXPERIENCIA |
|
FORMACIÓN ACADÉMICA |
EXPERIENCIA |
|
Título de formación técnica profesional o tecnológica o terminación y aprobación del pensum académico de educación superior en formación profesional. |
No requiere. |
|
II. ÁREA FUNCIONAL |
|
DIRECCIÓN ADMINISTRATIVA – ÁREA DE ALMACÉN, INVENTARIOS Y REMATES |
|
III. PROPÓSITO PRINCIPAL |
|
Realizar las actividades técnicas de los procesos y procedimientos asignados al Área de Almacén, Inventarios y Remates del Fondo de Vigilancia y Seguridad de Bogotá, de manera eficiente y oportuna atendiendo las políticas institucionales y el Plan de Desarrollo del Distrito Capital. |
|
IV. FUNCIONES ESENCIALES DEL EMPLEO |
|
1. Efectuar el registro de los Inventarios y Almacén en todo lo concerniente a ingresos, salidas y responsables de forma adecuado y permanente atendiendo la normatividad que rige la materia.
2. Preparar y realizar la documentación al proceso y seguimiento de entrega y recibo de los bienes dados en comodato.
3. Preparar, realizar y elaborar la realización de la toma física anual del inventario en todas las dependencias del Fondo, de acuerdo con el procedimiento establecido, a fin de efectuar los ajustes en los registros administrativos y contables.
4. Verificar que se efectúe el perfeccionamiento de los ingresos, tanto material y real, como administrativo y contable de los bienes adquiridos por la entidad a través de órdenes o contratos de compraventa, convenios ínter administrativos de donación, traslado o de comodato.
5. Realizar el procedimiento establecido para el manejo y control de los bienes en los entes públicos del Distrito Capital, para los ingresos o altas de almacén, permanencia de los bienes, reintegros y egresos o salidas definitivas de los bienes de la Entidad.
6. Apoyar a la Subgerencia Administrativa y Financiera con la preparación del presupuesto de los gastos concernientes a almacén e inventarios.
7. Elaborar y presentar los objetivos, metas e indicadores de gestión del área, de acuerdo con los planes y programas establecidos por la Subgerencia respectiva.
8. Preparar y presentar los informes sobre las actividades desarrolladas, con la oportunidad y periodicidad que le sean requeridos.
9. Las demás que le sean asignadas o delegadas y que correspondan a la naturaleza del cargo. |
|
V. CONOCIMIENTOS BÁSICOS Ó ESENCIALES |
|
1. Aplicación de criterios contables.
2. Manejo de inventario de bienes.
3. Normas de Calidad.
4. Programas Microsoft Office (Word y Excel). |
|
VI. COMPETENCIAS COMPORTAMENTALES |
|
COMUNES |
POR NIVEL JERÁRQUICO |
|
1. Orientación a resultados
2. Orientación al usuario y al ciudadano
3. Transparencia
4. Compromiso con la Organización |
1. Experticia Técnica
2. Trabajo en equipo
3. Creatividad e Innovación |
|
VII. REQUISITOS DE FORMACIÓN ACADÉMICA Y DE EXPERIENCIA |
|
FORMACIÓN ACADÉMICA |
EXPERIENCIA |
|
Título de formación técnica profesional o tecnológica o terminación y aprobación del pensum académico de educación superior en formación profesional. |
No requiere. |
|
II. ÁREA FUNCIONAL |
|
DIRECCIÓN ADMINISTRATIVA – ÁREA DE ARCHIVO Y CORRESPONDENCIA |
|
III. PROPÓSITO PRINCIPAL |
|
Realizar las actividades técnicas de los procesos y procedimientos asignados al Área de Archivo y Correspondencia del Fondo de Vigilancia y Seguridad de Bogotá, de manera eficiente y oportuna atendiendo las políticas institucionales y el Plan de Desarrollo del Distrito Capital. |
|
IV. FUNCIONES ESENCIALES DEL EMPLEO |
|
1. Efectuar las actividades de Archivo y Correspondencia de la Entidad, de acuerdo con las funciones y competencias del Área.
2. Aplicar el Sistema de Gestión Documental de la Entidad, de acuerdo con las normas reglamentarias vigentes.
3. Elaborar el seguimiento a los procesos técnicos establecidos, para el adecuado funcionamiento documental de la entidad.
4. Elaborar estrategias y planes de acción necesarios para la adecuada Gestión Documental de la Entidad.
5. Apoyar técnicamente a las áreas de la entidad, sobre los flujos de información adecuados y conceptuar sobre las funciones y competencias del Comité de Archivo del Fondo.
6. Las demás que le sean asignadas o delegadas y que correspondan a la naturaleza del cargo. |
|
V. CONOCIMIENTOS BÁSICOS Ó ESENCIALES |
|
1. Normatividad de Gestión documental
2. Tablas de retención documental.
3. Programas de Microsoft Office (Word, Excel). |
|
VI. COMPETENCIAS COMPORTAMENTALES |
|
COMUNES |
POR NIVEL JERÁRQUICO |
|
1. Orientación a resultados
2. Orientación al usuario y al ciudadano
3. Transparencia
4. Compromiso con la Organización |
1. Experticia Técnica
2. Trabajo en equipo
3. Creatividad e Innovación |
|
VII. REQUISITOS DE FORMACIÓN ACADÉMICA Y DE EXPERIENCIA |
|
FORMACIÓN ACADÉMICA |
EXPERIENCIA |
|
Título de formación técnica profesional o tecnológica o terminación y aprobación del pensum académico de educación superior en formación profesional. |
No requiere. |
|
II. ÁREA FUNCIONAL |
|
DIRECCIÓN FINANCIERA – ÁREA DE PRESUPUESTO |
|
III. PROPÓSITO PRINCIPAL |
|
Realizar las actividades técnicas de los procesos y procedimientos asignados al Área de Presupuesto en la Dirección Financiera del Fondo de Vigilancia y Seguridad de Bogotá, de manera eficiente y oportuna atendiendo las políticas institucionales y el Plan de Desarrollo del Distrito Capital. |
|
IV. FUNCIONES ESENCIALES DEL EMPLEO |
|
1. Realizar las actividades técnicas de apoyo al proceso de formulación, programación, ejecución y cierre presupuestal del Fondo que permitan cumplir con las disposiciones fiscales y presupuestales.
2. Preparar y argumentar la documentación requerida en la elaboración del Proyecto de Presupuesto para cada vigencia del Fondo de Vigilancia y Seguridad de Bogotá, acorde con las normas vigentes y según los lineamientos establecidos por el Gerente y el Plan de Desarrollo Distrital.
3. Realizar en el área de presupuesto la elaboración y registro de los certificados de disponibilidad presupuestal y los certificados de registro presupuestal.
4. Apoyar al área de presupuesto en la elaboración y ejecución del Plan Estratégico del Área, de acuerdo con los lineamientos establecidos por la Entidad.
5. Realizar el giro presupuestal de las órdenes de pago en el programa de la Entidad destinado para tal fin con la oportunidad requerida para el cumplimiento de las funciones del Fondo.
6. Las demás que le sean asignadas o delegadas y que correspondan a la naturaleza del cargo. |
|
V. CONOCIMIENTOS BÁSICOS Ó ESENCIALES |
|
1. Normatividad Presupuestal Distrital y de Planeación.
2. Presupuesto Público.
3. Elaboración de Planes Financieros.
4. Plan de Desarrollo Distrital y Nacional.
5. Marco Fiscal de Mediano Plazo y Marco de Gasto de Mediano Plazo del Distrito Capital.
6. Normas Técnicas y Sistema de Gestión de Calidad.
7. Programas de Microsoft Office (Excel, Word, PowerPoint). |
|
VI. COMPETENCIAS COMPORTAMENTALES |
|
COMUNES |
POR NIVEL JERÁRQUICO |
|
1. Orientación a resultados
2. Orientación al usuario y al ciudadano
3. Transparencia
4. Compromiso con la Organización |
1. Experticia Técnica
2. Trabajo en equipo
3. Creatividad e Innovación |
|
VII. REQUISITOS DE FORMACIÓN ACADÉMICA Y DE EXPERIENBCIA (SIC) |
|
FORMACIÓN ACADÉMICA |
EXPERIENCIA |
|
Título de formación técnica profesional o tecnológica o terminación y aprobación del pensum académico de educación superior en formación profesional. |
No requiere. |
|
II. ÁREA FUNCIONAL |
|
DIRECCIÓN FINANCIERA – ÁREA DE CONTABILIDAD |
|
III. PROPÓSITO PRINCIPAL |
|
Realizar las actividades técnicas de los procesos y procedimientos asignados al Área de Contabilidad de la Dirección Financiera del Fondo de Vigilancia y Seguridad de Bogotá, de manera eficiente y oportuna atendiendo las políticas institucionales y el Plan de Desarrollo del Distrito Capital. |
|
IV. FUNCIONES ESENCIALES DEL EMPLEO |
|
1. Realizar la digitación y la actualización de la contabilidad que permiten elaboración de los estados financieros del Fondo para presentarlos de manera confiable, oportuna y fidedigna a los diferentes entes de control según lo dispuesto en las normas de contabilidad que se aplican en Colombia.
2. Apoyar en la elaboración de los estados financieros y todos los formatos establecidos para presentar información a los entes de control.
3. Apoyar en la preparación y elaboración de los análisis, depuración y ajustes de las diferentes cuentas del balance y estados de actividad financiera, económica y social.
4. Revisar y codificar los recibos de caja, recibos de consignación, notas debito y crédito emitidas por la tesorería del Fondo.
5. Revisar y codificar las entradas y salidas de almacén así como los reintegros y bajas con la oportunidad requerid para la óptima de decisiones.
6. Apoyar al área de contabilidad en la depuración y reclasificación de saldos de balance de la entidad que permitan la oportuna presentación de los estados contables.
7. Las demás que le sean asignadas o delegadas y que correspondan a la naturaleza del cargo. |
|
V. CONOCIMIENTOS BÁSICOS Ó ESENCIALES |
|
1. Plan general de contabilidad pública.
2. Normatividad tributaria Nacional y Distrital.
3. Manejo presupuestal y de almacén.
4. Normas de control fiscal y control interno.
5. Programas de Microsoft Office (Word, Excel, PowerPoint). |
|
VI. COMPETENCIAS COMPORTAMENTALES |
|
COMUNES |
POR NIVEL JERÁRQUICO |
|
1. Orientación a resultados
2. Orientación al usuario y al ciudadano
3. Transparencia
4. Compromiso con la Organización |
1. Experticia Técnica
2. Trabajo en equipo
3. Creatividad e Innovación |
|
VII. REQUISITOS DE FORMACIÓN ACADÉMICA Y DE EXPERIENCIA |
|
FORMACIÓN ACADÉMICA |
EXPERIENCIA |
|
Título de formación técnica profesional o tecnológica o terminación y aprobación del pensum académico de educación superior en formación profesional. |
No requiere. |
|
II. ÁREA FUNCIONAL |
|
DIRECCIÓN FINANCIERA – ÁREA DE TESORERÍA |
|
III. PROPÓSITO PRINCIPAL |
|
Realizar las actividades técnicas de los procesos y procedimientos asignados al Área de Tesorería en la Dirección Financiera del Fondo de Vigilancia y Seguridad de Bogotá, de manera eficiente y oportuna atendiendo las políticas institucionales y el Plan de Desarrollo del Distrito Capital. |
|
IV. FUNCIONES ESENCIALES DEL EMPLEO |
|
1. Elaborar el cuadro de estado de tesorería y el formato de pago de Secretaria Distrital de Hacienda para ser aprobado y remitido a la Dirección Distrital de Tesorería.
2. Preparar y presentar la documentación requerida para la elaboración del resumen de la ejecución de reservas presupuéstales a partir de la información entregada y aprobada por el responsable del Grupo de Presupuesto y presentándola al Tesorero para revisión.
3. Revisar la relación mensual de los descuentos por estampilla Universidad Francisco José de Caldas para confrontarla con la información suministrada por el área de contabilidad utilizando el software disponible.
4. Elaborar los recibos de consignación, de caja, notas débito, notas crédito, actas de anulación de órdenes de pago y demás documentos que se requieran dentro del grupo de tesorería, con la calidad requerida.
5. Actualizar y verificar los registros del libro auxiliar de bancos con el fin de poder obtener y analizar la información de forma oportuna.
6. Liquidar los impuestos de timbre de acuerdo a la información suministrada en los contratos y adiciones a los mismos.
7. Ingresar al aplicativo correspondientes las cuentas bancarias de contratistas y proveedores garantizando la veracidad de la información.
8. Verificar la ejecución de ingresos elaborada por el área de presupuesto con el fin de contar con información veraz y oportuna para la toma de decisiones.
9. Asistir con discreción y reserva la información y hechos que conoce en razón y con ocasión del desarrollo de las funciones.
10. Actualizar el programa anual y mensualizado de caja –PAC para contar con información veraz y oportuna para la toma de decisiones y la administración de los recursos.
11. Las demás que le sean asignadas o delegadas y que correspondan a la naturaleza del cargo. |
|
V. CONOCIMIENTOS BÁSICOS Ó ESENCIALES |
|
1. Normatividad Presupuestal Distrital y de Planeación.
2. Presupuesto Público.
3. Elaboración de Planes Financieros.
4. Programas de Microsoft Office (Word, Excel, PowerPoint). |
|
VI. COMPETENCIAS COMPORTAMENTALES |
|
COMUNES |
POR NIVEL JERÁRQUICO |
|
1. Orientación a resultados
2. Orientación al usuario y al ciudadano
3. Transparencia
4. Compromiso con la Organización |
1. Experticia Técnica
2. Trabajo en equipo
3. Creatividad e Innovación |
|
VII. REQUISITOS DE FORMACIÓN ACADÉMICA Y DE EXPERIENCIA |
|
FORMACIÓN ACADÉMICA |
EXPERIENCIA |
|
Título de formación técnica profesional o tecnológica o terminación y aprobación del pensum académico de educación superior en formación profesional. |
No requiere. |
|
I. IDENTIFICACIÓN DEL EMPLEO. |
|
NIVEL JERÁRQUICO: |
ASISTENCIAL |
|
DENOMINACIÓN DEL EMPLEO: |
AUXILIAR ADMINISTRATIVO |
|
CÓDIGO: |
407 |
|
GRADO: |
20 |
|
No DE CARGOS: |
21 |
|
DEPENDENCIA: |
DONDE SE UBIQUE EL CARGO |
|
CARGO DEL SUPERIOR INMEDIATO: |
QUIEN EJERZA LA SUPERVISÓN DIRECTA |
|
II. ÁREA FUNCIONAL |
|
SUBGERENCIAS, OFICINAS, DIRECCIONES Y OFICINAS ASESORAS |
|
III. PROPÓSITO PRINCIPAL |
|
Realizar las tareas de apoyo administrativo para contribuir en el cumplimiento de las funciones y competencias del superior inmediato y demás personal del área. |
|
IV. FUNCIONES ESENCIALES DEL EMPLEO |
|
1. Adelantar el proceso de gestión documental facilitando la clasificación, consulta, archivo de la información del área asignada en concordancia con las disposiciones que para este fin emita la Subgerencia Administrativa y Financiera.
2. Organizar la agenda y compromisos generales del jefe del área con las indicaciones que este determine.
3. Tramitar la correspondencia y fotocopiar documentos oportunamente y de conformidad con los procedimientos establecidos.
4. Registrar en la agenda los compromisos del Jefe inmediato e informar diariamente sobre las actividades programadas con oportunidad.
5. Efectuar el control periódico sobre los elementos de consumo con el fin de determinar su necesidad real y solicitar los elementos necesarios oportunamente.
6. Organizar y gestionar el archivo de gestión físico y magnético y depurar los documentos que deben ir con destino al archivo central de acuerdo al procedimiento establecido.
7. Atender y orientar a los ciudadanos de forma personal, virtual o telefónica y suministrarle la información solicitada, garantizando la reserva legal, de conformidad con los lineamientos institucionales.
8. Proyectar los actos administrativos y comunicaciones requeridas con las situaciones administrativas de la dependencia, en concordancia con los lineamientos técnicos y normativos.
9. Desempeñar las demás funciones relacionadas con la naturaleza del cargo y el área de desempeño. |
|
V. CONOCIMIENTOS BÁSICOS Ó ESENCIALES |
|
1. Relaciones Humanas y Servicio al cliente.
2. Técnicas de Archivo y correspondencia.
3. Técnicas de oficina, Redacción y ortografía.
4. Programas de Microsoft Office (Word, Excel). |
|
VI. COMPETENCIAS COMPORTAMENTALES |
|
COMUNES |
POR NIVEL JERÁRQUICO |
|
1. Orientación a resultados
2. Orientación al usuario y al ciudadano
3. Transparencia
4. Compromiso con la Organización |
Manejo de la Información
Adaptación al Cambio
Disciplina
Relaciones Interpersonales
Colaboración |
|
VII. REQUISITOS DE FORMACIÓN ACADÉMICA Y DE EXPERIENCIA |
|
FORMACIÓN ACADÉMICA |
EXPERIENCIA |
|
Diploma de Bachiller en cualquier modalidad. |
Un (1) año de experiencia relacionada. |
ARTÍCULO 2º. REQUISITOS YA ACREDITADOS – A los empleados públicos que al entrar en vigencia la presente resolución estén desempeñando empleos de conformidad con las normas anteriores, para todos los efectos legales y mientras permanezcan en los mismos empleos, o sean trasladados o incorporados a cargos equivalentes o de igual denominación y grado de remuneración, no se les exigirán los requisitos establecidos en el presente manual.
ARTÍCULO 3°. El jefe de personal de la entidad, o quien haga sus veces, entregará a cada funcionario copia de las funciones y competencias determinadas en el presente Manual para el respectivo empleo en el momento de la posesión o modificación según el caso.
ARTÍCULO 4º. Para todos los empleos descritos se aplicaran las equivalencias del artículo 25 del Decreto Ley 785 de 2005 y del Decreto Distrital 367 de 2014.
ARTÍCULO 5º. Los empleos adscritos al despacho que como consecuencia de la expedición de la Resolución 288 del 20 de noviembre de 2014 fueron adscritos a la Subgerencia Administrativa y Financiera seguirán siendo de libre nombramiento y remoción toda vez que aquella contravino lo dispuesto por la Junta Directiva en el Acuerdo 006 de 2014.
ARTÍCULO 6º. La presente Resolución rige a partir de la fecha de su publicación y deroga las Resoluciones 209, 211 y 288 de 2014.
PUBLÍQUESE, COMUNÍQUESE Y CÚMPLASE.
Dada en Bogotá D.C., a los 11 días del mes de junio del año 2015.
FERNANDO ARBELAEZ BOLAÑOS
Gerente
Fondo de Vigilancia y Seguridad de Bogotá
NOTA: Publicada en el Registro Distrital 5615 de junio 18 de 2015
|
|